点击蓝字
关注我们
1、中国冷链物流利好政策不断加码
2020年以来,政府对冷链物流的政策意见出台非常密集,对冷链物流建设发展密切关注,主要涉及冷链物流基地的发展、冷链质量安全管理、推进农产品冷链设施建设等方面,一系列政策意见的出台都给中国冷链物流行业的发展带来比较好的政策环境。

2、2019年中国冷链物流行业市场规模突破3000亿元
2017-2019年,中国冷链物流市场规模持续扩大,年复合增长率为17.5%,2019年冷链物流行业的市场规模达到3391亿元,同比增长17.5%。

3、中国冷链物流企业营业收入持续增长
从百强冷链企业入围门槛营收来看,2019年冷链物流百强企业入围门槛营收为8961万元,较上年提高2210万元,涨幅达到32.7%。除2016年受经济形势影响入围门槛营收有所回落外,其余年份冷链物流百强企业入围门槛保持逐年上升,表明冷链物流企业竞争越来越激烈,反映出整体冷链物流企业不断发展壮大。

从百强冷链企业业务总营收来看,2015-2019年国内冷链业务发展迅速,百强企业营收规模不断扩大,年复合增长率达29.96%。2019年百强企业冷链业务营业收入合计达549.8亿元,同比增长38.1%。

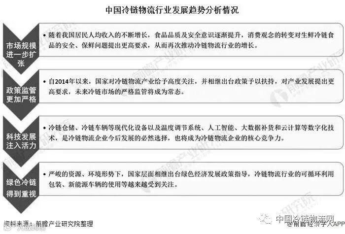
4、中国冷链物流发展进入快速提升新时期
伴随着国内消费水平的不断提升,中国冷链物流行业发展业进入新的阶段,未来冷链物流的发展规模将持续增长,行业严格监管、现代技术的深入应用和绿色发展将是我国冷链物流行业的主要发展趋势,推动冷链物流转型升级,中国冷链物流行业进入快速提升时期。

转自 | 中通研究院
编辑 | 小冷

