点击上方蓝字订阅▲
听说爱鸟的人都在这儿

点击阅读原文,进入捐款页面!
他们常年在野外,与野鸟,野生动物相伴。他们大多皮肤黝黑,但谈论起自然保护,两只眼睛会放射出迷人的光彩。
他们早出晚归,一个礼拜吃不上几顿正常的饭,睡不了几个囫囵的觉,永远战斗在荒野保护的第一线。
他们是比大熊猫还濒危的人,他们是我们地球家园的荒野保护英雄。更难得的是,他们还建立了各自的荒野保护战队。现在,这十支战队将对中国全域的荒野破坏行为发起冲击,一切只为了减缓无比珍贵却日渐稀少的荒野。
为十支民间荒野保护战队筹集行动经费,需要你的助力。
当越来越多的物种进入灭绝倒计时

拆光鸟网,还鸟儿自由
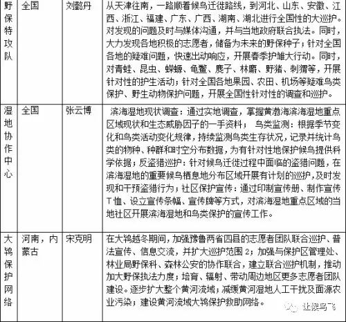
2017年春节,河南省长垣县的黄河滩上,天寒地冻,滴水成冰。当夜幕降临,整个中华大地都在团聚庆祝佳节的时候,几个年轻人开着一辆破旧的皮卡似乎在黄河滩地上追赶着什么,尽管他们已经不顾自身安全将车开的飞快,但还是让盗猎者跑掉了。现场只剩下摩托车、头盔、强光灯、和不知所措四处徘徊的猎狗。这是他们春节巡护的第十天,巡护期间,他们发现了不少盗猎现场,仅大年初十一天,就发现了五处,清理了不少陷阱和毒饵。

因为翻越水坝,很多鱼都会累死
长垣的黄河滩湿地,是国家一级保护物种大鸨等濒危物种的越冬地。长垣农民宋克明和他的大鸨保护战队守护黄河滩湿地已经很多年了。他说,巡护的每天,都很紧张,真的像是在和时间赛跑,如果不能跑在盗猎者前面,像大鸨、豆雁这样的物种恐怕很快就会灭绝。

盗猎工具
仅仅一个黄河滩湿地,在有民间保护战队的情形下,像大鸨这样的国家一级保护物种,生存尚且如此艰难。放眼整个中国,其他的物种境遇之惨烈,无法想象。
以前,我们都以为大熊猫,朱鹮,江豚这样的明星物种才是濒危物种,才是需要保护的物种。但现在,因为非法捕捉、栖息地破坏,越来越多的物种沦落到濒危的下场。你可能不知道,因为过度的商业利用,某些萤火虫也濒危了;因为过度的捕捉,某些青蛙也濒危;因为栖息地的破坏和捕捉,几乎所有的龟鳖类都上了濒危红名单;因为非法捕捉,很多蛇也濒危了。

等下,我们马上来解救你
可以说,放眼中国,几乎所有的物种似乎都可以算是濒危物种。有些即便眼下不濒危的物种,也随着所依赖的生态系统的破坏和突然被赋予的高利用价值,下一秒,也许就因为无家可归濒危了。禾花雀如此,穿山甲也是如此。
可以说,放眼全国,几乎每一个角落,没有一片绝对安全的空间供野生动物们栖息。
这是悲伤的现实,也是荒野保护英雄们发起濒危物种保护战的最强大动力。
这十支荒野战队,或许是濒危物种的希望
野外难以见到,是因为它们都躺在这里么
2012年以来,一支极富有行动力的民间野生动植物保护志愿者社群,正悄然兴起。一些人看到环境污染严重,而奋起,努力成为致力于协助政府治理污染的环保行动者。而像宋克明这样的人,则是因为看到各种野生动物、各种野生植物,各个野生动植物的栖息地,正在遭受各种各样的破坏,而要行动起来,用自己微薄的力量,去做一些富有成果的工作。
东北野战军在行动
年纪比宋克明小的甘肃姑娘容静,现在是这个野生动植物保护行动志愿者社群东北区域的协调人。她到东北沈阳一年多来,与吉林长春、吉林通化、黑龙江齐齐哈尔、黑龙江双鸭山、辽宁沈阳、辽宁本溪、辽宁大连等地的志愿者一起,几乎每天都在开展巡护。在他们的努力下,东北地区的野生动物保护,出现了焕然一新的局面。

国家普氏原羚何时可以不死于非命
同样,河北小伙史殿硕,正在全力关注中国的河流生态问题。他发现挖沙、水电站、河道整治正在严重伤害本就脆弱不堪的河流生态。他决定通过带动当地的人的关注,建立中国河流生态保护行动网络,让更多人的从关注单一的水污染转向关注水生态的问题。
可怜的水都用来发电了,鱼儿怎么办,水生物怎么办
河北小伙子孙洪彬,则在华东地区协调着这个区域的野生动物保护工作。他不仅要关注整个华东区域的鸟类保护问题,他还要关注华东地区的天然林保护,天然河流保护,关注青蛙的保护、娃娃鱼的保护、癞蛤蟆的保护。他的调查发现,在当前,中国正兴起一股吃癞蛤蟆的风气,如果再不抓紧保护,这个物种都可能消失。
鸟网拆到绝望
四川小伙刘赟,也是刚刚大学毕业不久,有一天,他发现林麝在西南地区,有不少人在捕捉,为此,他深度调查之后,发起了“护麝会”。现在,他是这个野保社群西南片区的协调人,负责四川、云南、贵州、重庆的濒危物种保护工作。
培训让更多的人一起行动
兰州姑娘祁玉婷从北京外国语大学毕业之后,就投身于鸟类保护的工作,毕业两年之后,她发现自己发起的“西北环境前线”不仅要面对整个大西北的生态破坏问题,要保护野牦牛、普氏原羚这些国家级的濒危动物,她更要对“大巴车非法运输野生动物”的行为进行更艰苦的调查,希望她与小伙伴的努力,能够提升相关执法部门的执法力度。
谁来救我
与他们的工作略有区别,刘懿丹则是“野保特攻队”,全国各地,哪有最严重、最困难的野生动物保护问题,她和她的团队就奔赴那个地方而去。

随便一个冷库里,就藏着这么多国家级保护动物
而原来在商业公司工作的张云博,自从参与民间保护地调研后发现,中国的滨海湿地被大量填占导致鸟类和滩涂生态系统面临严重的威胁之后。他觉得应当在那些受损最严重的地方,建设民间保护站。他梦想这样的保护站至少要有几十个,形成紧密的网络。第一个保护站,他想建设在天津,目前已经开始了前期的调研。
它们怎么了,为何而死
有一天,在这几个年轻人聚集的小群里,有人问了容静一个问题,你说,鸟类迁徙季节在8月中旬就大规模开始了,假如你一年到头都在调查、巡护和举报,一年30万元的巡护经费,足够吗?
我们的家园,只能靠我们守护
容静想都没想,说,肯定不够啊,如果一个地方有5名核心队员,平均一个人才6万元。巡护消耗最大的是两笔钱,一是巡护车辆的过路费、油费,二是巡护志愿者的食宿费用;此外,志愿者们还要大量地开展普法工作,因此,需要印刷很多的野生动植物保护宣传单,这也需要不少费用。如果再加上意外保险,如果再加上其他不可预测费,一年30万元,根本不够。
巡护发现的死亡的国家一级保护物种普氏原羚
项目预算:
小伙伴们有些不相信,容静基于实际情况,拿出了一年的“东北区域野保行动预算表”

大家都是行动中人,一看就明白,容静的这个账单,每一项开支都列得不虚浮,真正开展工作时,这些经费可能只能支持“骨干费用和行动信心”。为此,他们凑在一起,计算了一下如果这10个战队一年都要顺利开展工作,至少需要325万元左右:

10支团队?325万元?都是谁呀,都有行动计划了么?容静看出了众人的疑问,于是拿出了她和其他9个团队制定的全年行动方案。这个行动方案覆盖了中国所有区域,每个团队既有一名负责人,又有至少五名核心骨干伙伴,还有相对应的合作机构。行动内容覆盖了从物种到栖息地的方方面面,行动计划基本都细化到每个月。看起来,这真是要搞大事的节奏:




关于资金的拨付和使用,除了接受基金监管和公众监督外,我们决定成立五人组成的管理委员会。管委会除了管理资金外,更重要的任务是,及时捕捉濒危物种战队的现实需求,给予主动服务。
点击阅读原文,进入捐款页面!
发起及总协调机构:
中国生物多样性保护与绿色发展基金会濒危物种基金,于2015年3月由一批野生动物保护志愿者与中国生物多样性保护基金会与绿色发展基金会会共同发起,旨在为中国从事濒危物种及濒危生态保护的行动者提供强有力的支持。

点击阅读原文,进入捐款页面!
合作机构:


开具发票说明
如果您需要捐赠收据,请将捐款记录截图、捐赠人姓名、捐赠数额、邮寄地点等信息,发送邮件至que@cbcgdf.org,我们的工作人员会为您处理。公益捐赠发票将在每月月底统一开具,并会在次月五号前寄出;
5000元以上的捐赠将以快递方式寄出;
100元以上5000元以下的捐赠将以挂号信方式寄出;
100元及其以下的捐赠需要自取,金额可累计集中开具(需提供捐赠截图或银行汇款回单);
( 注:1、如该项目达不到原计划募款金额,无法执行该项目,会并入到目的相同或相近的其他公益项目,并向社会公开。2、如该项目有余款,会并入到目的相同或相近的其他公益项目,并向社会公开。)
点击阅读原文,进入捐款页面!
【99公益日伙伴特辑】
那个被盗猎分子用枪顶过脑袋的铁汉老野保,为了丹顶鹤借钱租地,又要去找飞丢的东方白鹳,一起来帮他! | 99公益日伙伴特辑
鄱阳湖小天鹅救助站,一个由渔民组成的护鸟队,你一定会爱上他们 | 99公益日伙伴特辑
听说唐山有个了不起的鸟类救助专家,小白鹭每年回来看救命恩人 | 99公益日伙伴特辑
七旬汉不惧性命之忧护鸟,李春如的候鸟医院,一起来支持 | 99公益日伙伴特辑
长
按
关
注
遇见更好的自己
喜欢就分享出去吧↗
官方微信:让候鸟飞(ranghouniaofei)
官方网站:www.free.ngo.cn
官方微博:@让候鸟飞
护鸟热线:13761086082(上海)

