


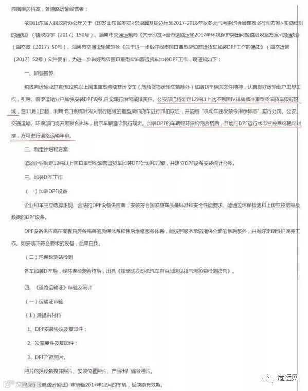
近日,山东省高青县发布了国三重型柴油营运货车(12吨以上)加装DPF工作文件。公安部门将划定限行区域,利用卡口系统进行抓拍取证。文件还提到,自2018年1月1日起,注销排放仍不达标车辆的《道路运输证》。


文中明确说明,公安部门将划定12吨以上达不到国四标准的重型柴油货车限行区域,自2017年11月1日起,利用道路卡口系统对闯入限行区域的车辆进行抓拍取证,并实施处罚。
公安、交通运输、环保部门将开展联合执法活动,提示车辆遵守限行规定。
文中强调,企业和车主应选择符合国家有关标准、有汽车资料质检报告并提供售后服务的DPF产品,确保净化装置技术参数符合逐步加严的监管监控要求。加装DPF的车辆需经环保部门检测合格,才能进行道路运输年审。

