点击上方蓝字订阅▲
听说爱鸟的人都在这儿
小C的话
根据4月4日公布的国务院令第698号,就《防治海洋工程建设项目污染损害海洋环境管理条例》(以下简称《条例》)进行多项修改,取消了海洋环境影响评价(简称海洋环评)必须“委托具有相应环境影响评价资质的单位”;有关从事海洋环评的单位和人员需取得相应资质的条款亦被整条删除,意味着海洋环评由“带证的单位说了算”的时代终结。另有重大修订,如海洋环保设施验收将与陆地项目的要求一致,不再由主管部门审批,而改为由建设单位自主验收并向部门备案,亦意味着建设单位将为环保设施验收负上最终责任。
上述修订为何值得小C高兴?事缘海洋环评作为把关海洋工程对生态影响的重要角色,在过去却一直由具备环评资质的单位所主导,除非其环评报告出现重大缺失,它的评估结果很少受到质疑;虽然受聘于工程单位的身份,令他们的中立性常常受到质疑,然而只有当主管部门突击检查时发现重大违规,否则其资质一般亦稳如泰山少有被摘除。这次修订,似乎有可能将局面打破。
取消了资质要求,是否意味着环评质量可能下降、可能不够专业?不由资质单位编制环评,还可以由谁?为了跟大家分享这些修订有多重要,小C特意先为大家送上以下关键词干货:
海洋工程建设项目
据《条例》的定义,海洋工程是指以发、利用、保护、恢复海洋资源为目的,并且工程主体位于海岸线向海一侧的新建、改建、扩建工程。具体包括:围填海、海上堤坝工程、人工岛、海上和海底物资储藏设施、跨海桥梁、海底隧道工程、海底管道、海底电(光)缆工程、海洋矿产资源勘探开发及其附属工程、海上潮汐电站、波浪电站、温差电站等海洋能源开发利用工程、大型海水养殖场、人工鱼礁工程、盐田、海水淡化等海水综合利用工程、海上娱乐及运动、景观开发工程、国家海洋主管部门会同国务院环境保护主管部门规定的其他海洋工程。
看见这么长长的定义就知道,海洋工程包括了几乎所有在海上和海边(紧邻岸线外)的建设,不只数量巨大,更是人类对海洋环境造成长远/永久改变的行为。
海洋环境影响评价
海洋环境影响评价(简称海洋环评),是由建设单位就拟建设项目的内容及规模,委托环评单位以评价报告/表格形式,就规划或建设项目实施后可能造成的环境影响进行分析、预测和评价,提出预防或者减轻不良环境影响的对策和措施,进行跟踪监测的方法与制度,并向主管部门提交的书面件。不论是评价报告或评价表,均为行政主管部门核准用海的重要依据之一,是由环境保护部门对某些重大建设项目一旦实施后,对该海洋区域周边环境可能产生的影响的预见性评定。
这一点说明了海洋工程的浩瀚影响,而能够把关它们对海洋生态影响的,主要就是这海洋环境影响评价了。而详细的评价内容,《海洋工程环境影响评价管理规定》有详细的指示。
具环评资质的单位
环评资质其实是有关申请单位向环境保护部(现已更名提升为“生态环境部”)申请建项目环境影响评价资质的简称。根据《建设项目环境影响评价资质管理办法》,要为建设项目环境影响评价提供技术服务的机构,应当向环境保护部申请建设项目环境影响评价资质;经审查合格,取得《建设项目环境影响评价资质证书》后,方可在资质证书规定的资质等级和评价范围内,接受建设单位托,编制建设项目环境影响报告书或者环境影响报告表。而从事海洋工程环境影响评价的单位,亦同样需要取得上述的资质。
具备这资质的企业,我们称之为环评机构,由生态环境部环境影响评价司把关资质申请及定期检测,遇有发现环评表/书有重大缺失或虚假失实,均可由上述评价司予以处罚甚至吊销相关资质。
环保设施验收
工程建设方在项目的初步设计中,需按照环境保护设计规范的要求,编制环境保护章,并需保证环境保护设施建设纳入施工合同,以确保其建设进度和资金。在项目建设过程中,组织实施环境影响报告,并在建设项目竣工后,对配套建设的环境保护设施进行验收,另编制验收报告。
说白了,环保设施验收的原意是由当地环保局和环境监测站负责对照该项目的环评报告,逐项检查是否样样做齐、是否能达标排放。重重审批原意是为了更有效地把关环境保护设施的设置,然而亦是重重审批导致建设单位抱“怕烦省事”的心态,以各种方式规避添加环境保护设施;而部门亦因为一事多检,容易抱持“走过场”的态度,未必会严格把关检查设施的成效;再加上环评制度日益重污染而轻生态,重排污许可证的监管而轻环保设施验收,间接导致生态类环保设施监管不力。
既然大家都对环境影响评估的条条框框有个概念了,来一起仔细看看今次国务院令中,就海洋环境管理的修改:
1、删去《防治海洋工程建设项目污染损害海洋环境管理条例》第十条第一款、第十三条中的“委托具有相应环境影响评价资质的单位”;第十五条有关从事海洋环评价的单位和人员需取得相应的资质,亦被整条删除。
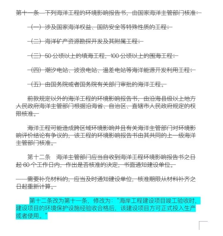
2、由于新的环境主管部门在上月的国务院改革中得以扩权,陆地和海洋环境职能合并在同一主管部门,因此第十一条为定义何种海洋工程当受国家海洋主管部门核准的条文,在部门重组后将不再适用,故予以整条删除;第十二条改为第十一条,则是为配合陆地环评上的建设单位自主验收政策,免除了由环评单位、环境保护主管部门来负责审批海洋工程环评的验收责任。
3、第二十九条改为第二十八条,第四十七条改为第四十六条,其中的“批准” “核准”均改为“备案”,此举降低海洋工程需要拆除或者改作他用的准入强度。
小C
总结
本次国务院对条例的修改,似乎将海洋工程对环境影响的把关责任,从寄望于资质单位自觉和保持专业,改为开放给社会公众(包括建设单位)来一同监督;若能做到真正的社会监督,建设方实名负责相关的环境影响评价结果,以及对环境保护设施的成效责任“用者自负”,那以上的修改,都是能够为保护我们的“青山绿水”带来正面的影响。
小C想起,从前由于国家海洋局同时兼具海洋开发利用、以及把关海洋环境影响评价的“双重身份问题”,对填海工程的监管力有不足,间接造成全国各地(尤其渤海湾、海南三亚等地)围填海问题“失序、失控、失衡”。
上月国务院机构的改革,建立生态环境部及自然资源部,分拆了从前海洋局身兼主导开发利用/把关开发对环境影响的矛盾身份;再加上今次对条例的修改为新的环境主管部门扩权、将陆地和海洋环境职能合并在同一主管部门,希望真能够有效加强对海洋生态环境的保护。
小C还得啰嗦的是
最终的环境实效将取决于《条例》的执行和新部门的落实能力。如果我们对环评编制质量的质量把关继续不严(例如为不过关不全面不科学的环评网开一面、为号称“重大项目”的工程全开绿灯、为穿越调整保护区的环评睁闭眼),如果我们疏于改善环评的公开透明度,如果我们阻止社会公众对环评质量的监督和批评,再好的法规修订都无助于实现“美丽中国”的总体目标。
长按下方二维码
支持“候鸟家园保卫战”
长
按
关
注
遇见更好的自己
喜欢就分享出去吧↗
爱德基金会让候鸟飞公益基金
官方微信:让候鸟飞(ranghouniaofei)
官方网站:www.free.ngo.cn
官方微博:@让候鸟飞
护鸟热线:13761086082(上海)
鸟儿救助:18519112209(鸟医小助手)
点击“阅读原文”支持候鸟家园保卫战

