


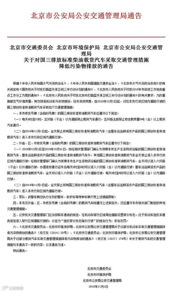
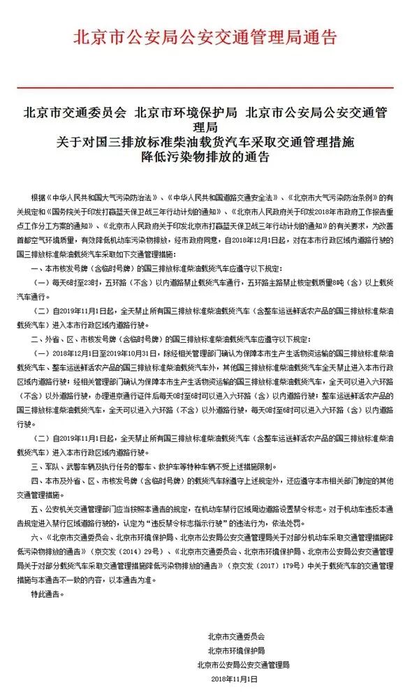
北京24小时限制货车通行
根据《北京市交通委员会、北京市环境保护局、北京市公安局公安交通管理局关于对国三排放标准柴油载货汽车采取交通管理措施降低污染物排放的通告》(以下简称《通告》),今年11月1日起,北京24小时限制货车通行。

11月1日,对本市和外埠高排放货车通行进一步加大管控力度。包括北京本市号牌的国三柴油货车、为北京运输生产生活物资的外埠国三柴油货车、整车运输鲜活农产品的外埠国三柴油货车等三类车辆。并在2019年11月1日起,北京将全天禁行所有国三柴油货车。

被禁行的不止有北京,全国多地纷纷对国三车进行了限制。
佛山24小时限行国三
自2019年11月1日起,佛山禅桂新中心城区限货区域以及顺德、高明、三水中心城区已实施货车通行交通管制措施的区域,全天24小时禁止所有国Ⅲ及以下标准柴油货车进入。
具体限行区域:
1、禅桂新中心城区限货区域为东以佛山一环东线为界,南以荷岳路、旧三乐路为界,西以佛山大道、东平水道、佛山水道为界,北以海八路、佛山水道为界。

2、顺德中心城区限货区域为碧桂路、德胜路、105国道、红旗路、伦桂路、顺翔路、凤翔路、105国道及桂畔海闭合区域(不含105国道、碧桂路、德胜路、伦桂路)。

3、高明中心城区限货区域为东至沿江路(高明大桥以北至高明水以南路段)南至文华路、泰和路、常安路、荷香路;西至大德路、高明大道,北至沧江路、跃华路、荷香路(不含高明大道、中山路)。

4、三水中心城区限货区域为东起与南海区接壤的丁字基,西至口岸大道,南起北江大提,北至广三高速公路区域(不含口岸大道、北江大堤、广三高速公路)。

金华:市区二环内国三车禁行
11月1日起,金华市区对国三及以下柴油货车采取限制通行区域和通行时间的交通管制措施。
禁行车辆:国三及以下排放标准的所有重型集装箱牵引车和危货运输柴油车辆,以及行驶证注册登记日期为2010年12月31日(含)以前的其他国三及以下柴油货车。
禁行区域:市区二环东路—二环北路—二环西路—二环南路围合以内的区域(不含上述道路)。
下图为金华市国三及柴油货车限行区域图:

宁波:分时段分区域禁行国三车
为全力做好大气污染防治工作,宁波市北仑区决定对部分区域国Ⅲ及以下柴油货车采取禁止通行的交通管制措施。具体如下:
自2019年11月1日起,由进港路—珠江路—泰山路—通山连接线—329国道—钱塘江路—泰山西路—凤洋一路—恒山西路—松花江路—进港中路围合而成的区域,全时段禁止国Ⅲ及以下柴油货车通行。
上述区域包括“钱塘江路—泰山西路—凤洋一路—恒山西路—松花江路—进港中路”沿线道路,但不包扩“珠江路—泰山路—通山连接线—329国道” 沿线道路和大碶疏港高速公路。
下图为宁波市北仑区国三及以下柴油货车限行区域图:


早在今年中旬,生态环境部就在《关于加强重污染天气应对夯实应急减排措施的指导意见》中做出要求:工业企业、物流(除民生保障类)等涉及大宗原材料及产品运输(日常车辆进出量超过10辆)的单位,应禁止使用国四及以下重型载货汽车(含燃气)进行运输(特种车辆、危化品车辆等除外)。


