常言道“春困秋乏夏打盹”到了春末夏初,卡友们路上开车特别容易犯困,整体浑身疲惫睡眼朦胧总有种睡不醒的感觉。这时驾驶员朋友们要注意了,为了道路安全,2019年交警部门将会对疲劳驾驶进行严厉的查处!
如果有危化品类连续驾驶超过4小时的驾驶员要注意了!不要以为电子眼拍不到疲劳驾驶就不算违章,一旦这样的行为被警察抓到严重的直接扣掉12分。12分对于我们职业卡友来说那可是全家人的生活希望啊。

其实我们司机师傅心里都十分的清楚,在路上行车最忌讳的应该就是疲劳驾驶了,要知道疲劳驾驶恍惚几秒钟就完全可以使人致命!烈日高照很容易让人昏昏欲睡,为了自己和他人的生命财产安全一定要谨慎驾驶,尽量避免疲劳驾驶。
疲劳驾驶具体怎么处罚?
危化品疲劳驾驶将扣12分,休息不够20分钟也不行!
疲劳驾驶是一直都不被允许的,交通部门对这方面更加重视,多地从2019年起,只要是被发现驾驶四个小时以上休息时间不满20分钟的都算是疲劳驾驶,被查到就会直接扣掉12分。
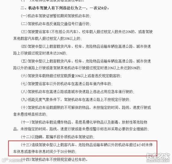
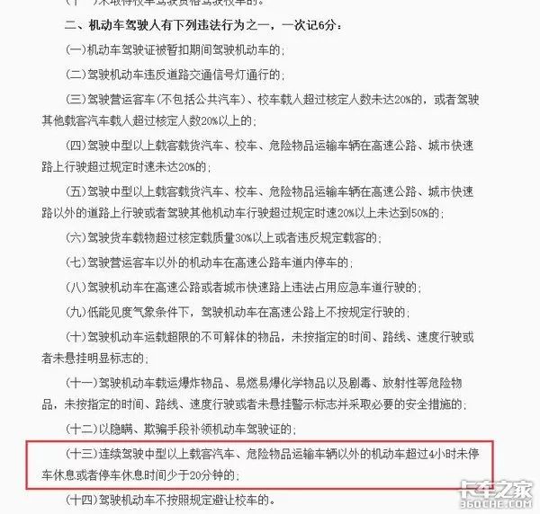
这么严?看看法律怎么规定的!《机动车驾驶证申领和使用规定》:连续驾驶中型以上载客汽车、危险物品运输车辆超过4小时未停车休息或者停车休息时间少于20分钟的,一次扣12分;连续驾驶中型以上载客汽车、危险物品运输车辆以外的其他机动车超过4小时未停车休息或者停车休息时间少于20分钟的,一次扣6分。


也就是说危化品类疲劳驾驶一旦查出是直接扣掉12分的,小轿车类被查到扣6分!
千万不要以为电子眼拍不到疲劳驾驶。交警就没办法处罚你了?那你就错了,严抓起来,这都不是事。
一般对公路载客汽车、重型载货汽车车辆必须要求安装行车记录仪,必要时还特别借助特殊疲劳驾驶的车载仪器进行检查。
现在的货车上也有专门检测司机疲劳驾驶的车载仪器,它可以有效检测司机疲劳驾驶、分心驾驶(比如抽烟、打电话、左顾右盼等)、超速驾驶等不良驾驶行为,还可以与车队管理系统连接,输出报警图片及视频到车队管理后台,有助于车队安全管理。


