江苏省省政府办公厅在2018年7月6号,发布了《关于印发江苏省中长期通用机场布局规划(2018-2035年)》的通知,其中,明确指出到到2035年,全省的通用机场数量将达到35个,远期达到70个。而我们都知道的是,江苏省的国土面积为10.72万平方公里,即使是到2035年,也将能够实现每万平方公里3-4个机场,实现15分钟航程覆盖全省域。

有人会说,通用机场的作用并不大。其实在此次的江苏70个机场的布局中,包括了综合型通用机场和特色型通用机场,主要承担的任务包括公务航空、通勤飞行、应急救援,环境保护、商务飞行,旅游飞行等。这些对于百姓和社会发展有着促进作用的机场,怎么可能作用不大。

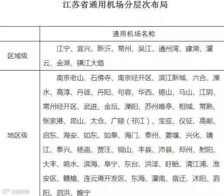
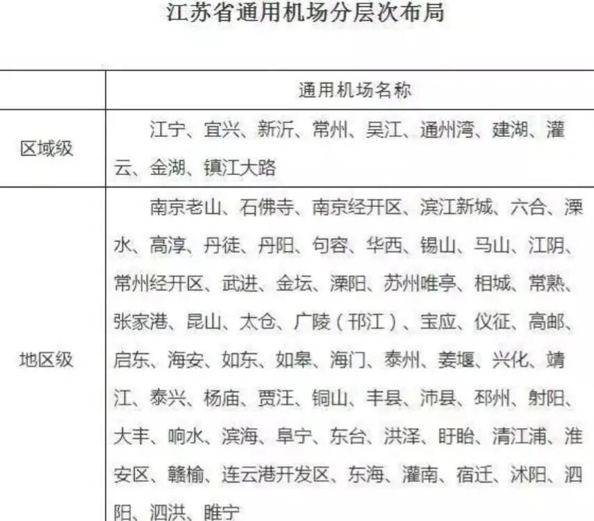
很多通用机场在建设好之后,可以定位为产业支撑型通用机场,可以利用机场来建设通航产业园、通用航空小镇的,则对于周边经济发展而言,将有着重大意义。根据规划,这70个通用机场采取10+60的模式,即10个区域级通用机场和60个地区级通用机场,实现了县县通机场的目标。

10个区域级通用机场包括江宁、新沂、常州、吴江、通州湾、建湖、灌云、金湖、镇江大路和宜兴。另外,还有南京老山、盱眙、昆山、高邮、沛县、泗阳等60个地区级通用机场。目前,很多机场已经完工或者是在建设之中,比如说镇江大路机场、盐城建湖机场、南京老山机场等。

很多网友表示,苏大强是真的厉害。很多省份还在考虑2035年能够县县通高速,或者是铁路,而江苏已经在为机场全覆盖着想。在规划通用机场方面,江苏省已经是走在了全国前列,将会为江苏省整体经济的起飞,贡献自己的力量。
图文来自于E通航,如需转载,请注明出处。

为了更好的传递海卡的品牌诉求、产品消息、市场动态,请长按二维码进行识别关注海卡航空微信订阅号,共享通航的美好未来。


