
通用航空 轻型飞机 锦标赛
字数:1370 阅读:3分钟

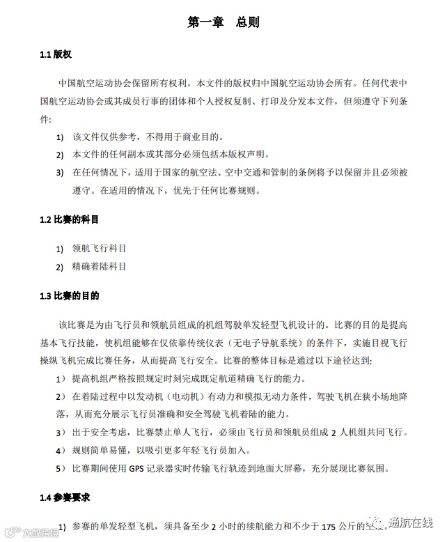
据了解,该比赛是为由飞行员和领航员组成的机组驾驶单发轻型飞机设计的。
比赛的目的:
提高基本飞行技能,使机组能够在仅依靠传统仪表(无电子导航系统)的条件下,实施目视飞行操纵飞机完成比赛任务,从而提高飞行安全。
比赛的整体目标是通过以下途径达到:
1) 提高机组严格按照规定时刻完成既定航道精确飞行的能力。
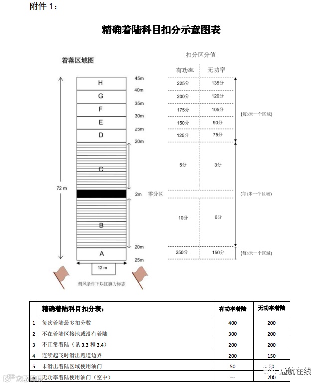
2) 在着陆过程中以发动机(电动机)有动力和模拟无动力条件,驾驶飞机在狭小场地降落,从而充分展示飞行员准确和安全驾驶飞机着陆的能力。
3) 出于安全考虑,比赛禁止单人飞行,必须由飞行员和领航员组成 2 人机组共同飞行。
4) 规则简单易懂,以吸引更多年轻飞行员加入。
5) 比赛期间使用 GPS 记录器实时传输飞行轨迹到地面大屏幕,充分展现比赛氛围。
参赛要求
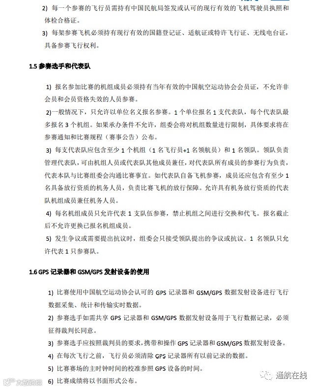
1) 参赛的单发轻型飞机,须具备至少 2 小时的续航能力和不少于 175 公斤的空重。
2) 每一个参赛的飞行员需持有中国民航局签发或认可的现行有效的飞机驾驶员执照和体检合格证。
3) 每架参赛飞机必须持有现行有效的国籍登记证、适航证或特许飞行证、无线电台证,具备参赛飞行权利。















附件:
《轻型飞机领航飞行竞赛规则 (2021 版)》
《2021年全国轻型飞机锦标赛报名表》
《租机服务申请书》
《参赛承诺书》
图文来自于通航在线,如需转载,请注明出处。

为了更好的传递海卡的品牌诉求、产品消息、市场动态,请长按二维码进行识别关注海卡航空微信订阅号,共享通航的美好未来。


