搜索
首页
大数快讯
大数活动
服务超市
文章专题
出海平台
流量密码
出海蓝图
产业赛道
物流仓储
跨境支付
选品策略
实操手册
报告
跨企查
百科
导航
知识体系
工具箱
更多
找货源
跨境招聘
DeepSeek
首页
>
首届先进复合材料产业及发展论坛暨中国复合材料工业协会先进复合材料专业委员会及专家委员会成立会议的通知
>
0
0
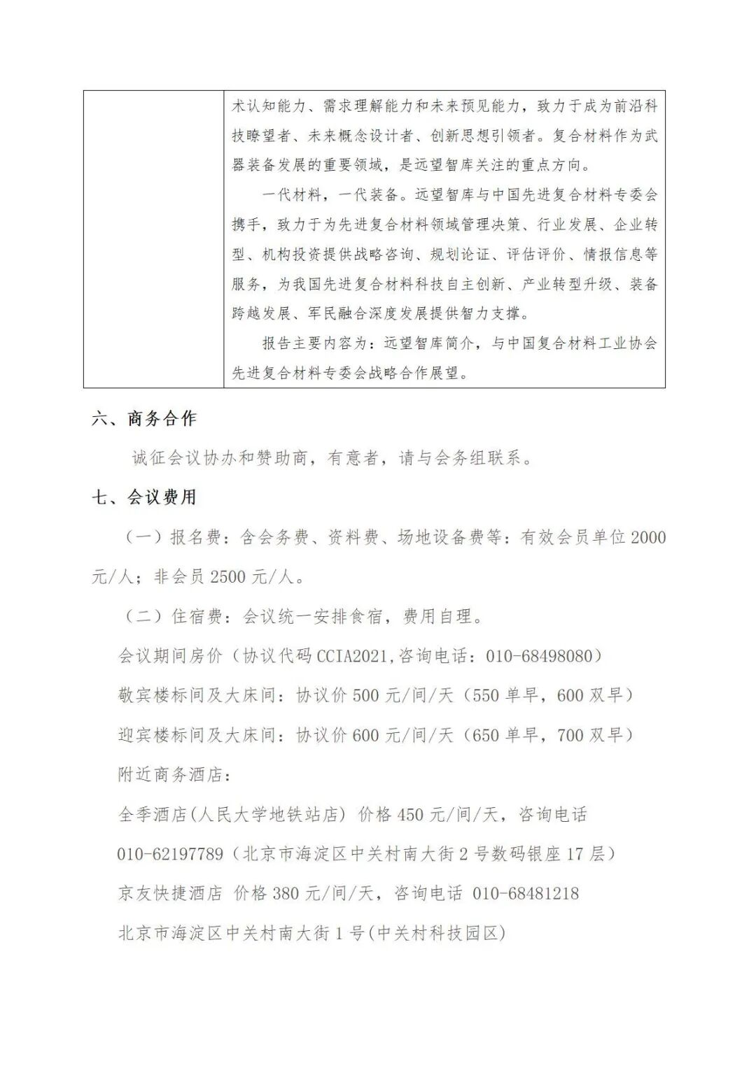
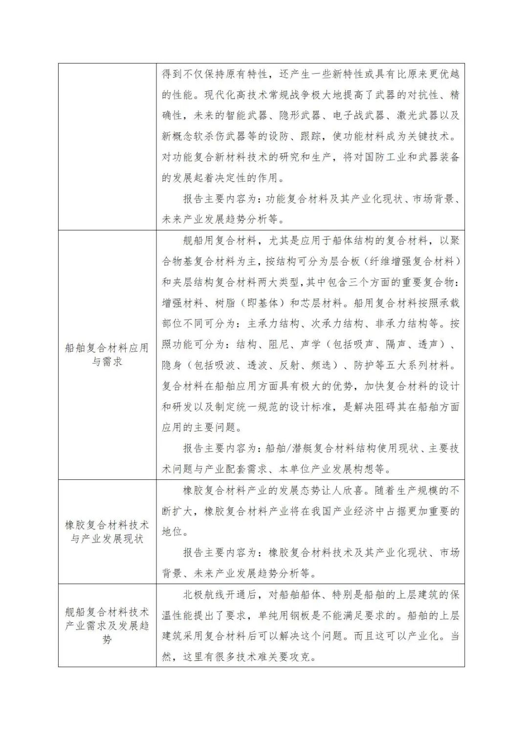
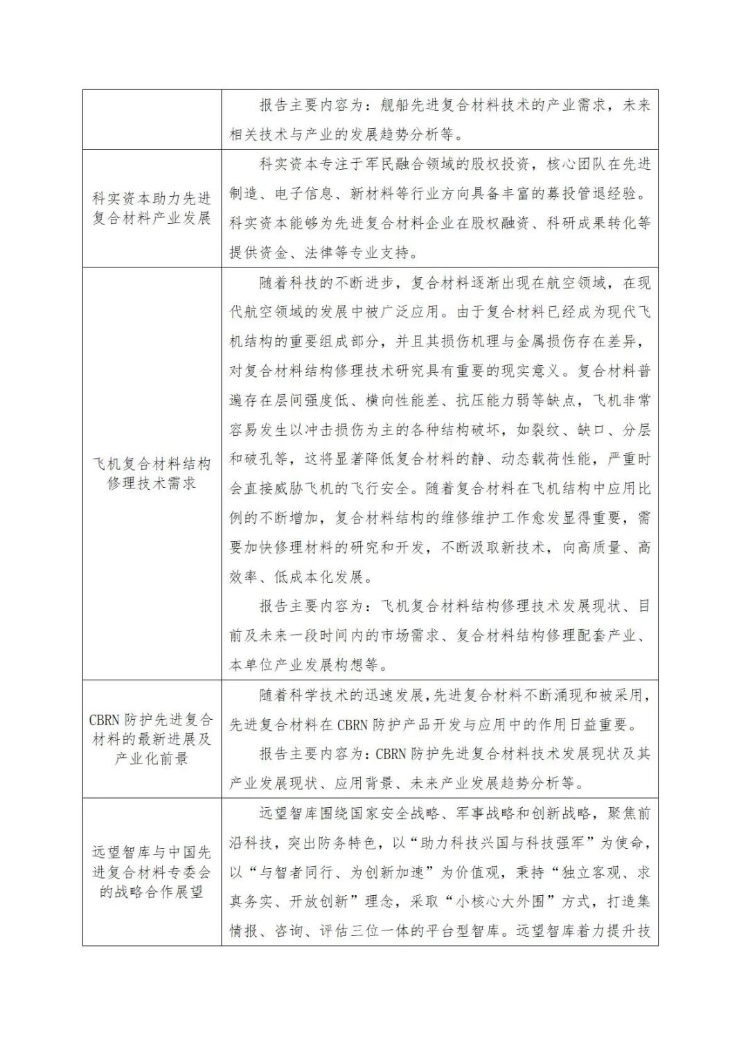
首届先进复合材料产业及发展论坛暨中国复合材料工业协会先进复合材料专业委员会及专家委员会成立会议的通知
海卡航空
2021-08-21
2
导读:图文来自于远望智库预见未来 战略前沿技术,如需转载,请注明出处。 为了更好的传递海卡的品牌诉求、产品消息、市
图文来
自于远望智库预见未来 战略前沿技术,如需转载,请注明出处。
为了更好的传递海卡的品牌诉求、产品消息、市场动态,请长按二维码进行识别关注
海卡航空
微信订阅号,共享通航的美好未来。
【声明】内容源于网络
0
0
海卡航空
海卡航空主要业务介绍及其动态介绍
内容
4463
粉丝
0
立即咨询
关注
海卡航空
海卡航空主要业务介绍及其动态介绍
总阅读
7
粉丝
0
内容
4.5k
立即咨询
关注