民航局 通航管理意见箱 答复第23期
字数:多图 阅读:5分钟 来源:民航局
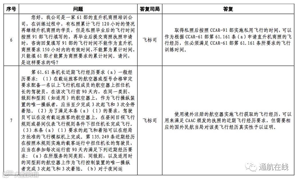
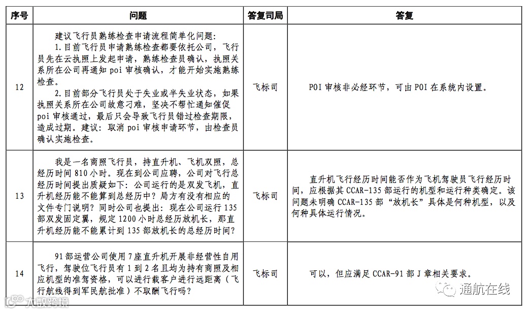
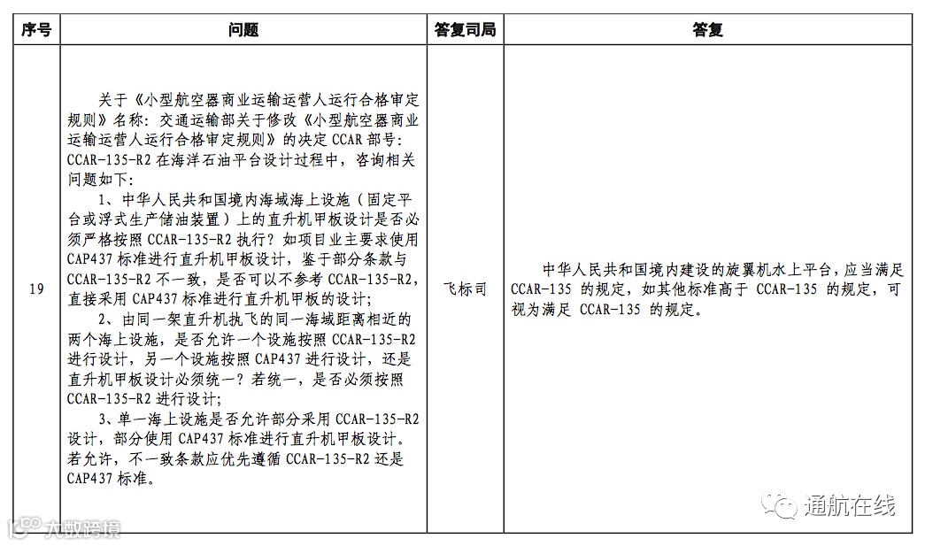
11月29日,民航局通用航空管理系统发布《关于通用航空管理“意见箱”的答复(第23期)》。为更好践行“人民航空为人民”初心使命,深入开展“我为群众办实事”,结合新时期通用航空发展需求,后续“意见箱”将持续聚焦在通用航空政策、法规、标准的制定、适用、执行和监管方面,回应企业关切,及时解答问题,广泛听取建议。8-10 月,通用航空“意见箱”共征集涉及通用航空政策、法规、标准的咨询和建议21 条。按照职责分工,我司组织民航局相关业务司局对上述咨询和建议认真研究,逐一明确答复口径。现将有关情况予以公布。详情如下(点击看大图):












图文来自于通航在线,如需转载,请注明出处。
投稿邮箱:zjhaika@zjhaika.com
声 明:转载文章,目的在于传递更多信息,并不代表平台赞同其观点和对其真实性负责。如涉及作品内容、版权和其它问题,请及时联系我们更正或删除。文章版权归原作者及原出处所有 ,本平台只提供参考并不构成任何投资及应用建议。

为了更好的传递海卡航空的服务内容、信息资讯、市场动态,请长按二维码进行识别关注海卡航空微信订阅号,共享通航的美好未来。
