电动飞机技术是一项跨时代的高新技术。它和电动汽车的发展轨迹一样,改变了传统的飞机设计思想,从飞机绿色环保、高效节能的理念出发,优化整个飞机的设计,极大地提高了飞机的可靠性、环保性、舒适性和维修性。电动飞机是未来飞机的发展方向。
飞机的能源系统是为飞机的飞行和控制操纵提供能源的保障系统。根据其作用,飞机能源系统可分为一次能源系统和二次能源系统。飞机的发动机是飞机的主要能源系统,它把飞机燃油的化学能转变成为飞机的推动力和飞机上需要控制操纵的二次能源的各种能量。因此,发动机是飞机的一次能源系统,是飞机能源系统核心。
飞机的二次能源系统是飞机控制和操纵等功能的能源系统,它的能量主要由飞机发动机提供,即是一次能源来提供。传统的二次能源主要有液压能、气压能、电能和机械能,每种二次能源都包含独立的能源产生、转换、控制、保护、分配、传输和应用,各自形成了结构复杂而完整的系统。多种能源共存的现象会导致飞机的设计更为复杂,内部结构臃肿,发动机附件结构复杂,安装空间紧张,检测维护不便,而且液压能和气压能容易出现泄漏等问题,造成飞机的故障率高和可靠性差,因而大大降低了飞机使用性能和可靠性。
电力电子技术的不断发展使得优化和改进飞机的传统能源系统成为可能,同时产生了多电和全电飞机技术。该技术目前已广泛应用于多种民用航空和军用航空的飞机中,如波音787系列飞机、空客A380和A350系列飞机以及美国F-35战斗机等。
近几年,随着对环境保护、安全飞行、客户舒适和节能等更高的要求,以及电池技术的快速发展,人们逐渐对飞机一次能源系统进行革命。一是对现有发动机提高效率、降低燃油消耗,因而产生了飞机发动机的电力混合动力技术,使发动机燃油消耗大为降低,发动机效率大为提升;二是对现有发动机进行彻底革命,用电动力来推动飞机,产生了飞机的电力推进技术,即电动飞机技术。这种发展已经在国内外成为技术发展的热点,各国都在加大本领域的力量开展研究开发。电动飞机技术的发展过程如图1所示。

图1 多电、全电和电动飞机技术的发展过程
从图1可以看出,多电、全电到电动飞机技术是一个逐步发展的全过程,从多电到全电是飞机二次能源电能量逐渐增大的过程,到电力混合和电动飞机将是整个飞机技术的一次革命,是飞机的一次能源逐步用电能来实现的过程。
而电动飞机技术发展的核心是电力推进技术,电力推进技术的发展才能促进电动飞机技术的发展,即新能源飞机技术。

1、电力推进飞机技术
电力推进技术的进步非常迅速。飞机燃油的能量密度大约为12700kW·h/kg,而目前电池能量密度最大能够达到500W·h/kg,两者相差很大。但传统燃油发动机效率较低,电池能量密度提高到一定程度时,未来就有可能取代传统的发动机。而目前,要采用电力系统直接驱动大型飞机还有一定困难。因此,在电池能量密度没有达到所需要的能量密度前,从传统的发动机驱动到电力驱动有一个过渡方案,即电力混合动力推进技术方案[2]。混合动力推进技术的发展如图2所示。

图2 混合动力推进系统框图
相关研究资料显示,即使是电力混合推进,一架单通道飞机所需的电池容量也是相当可观的。美国国家航空航天局(NASA)燃气-电混合推进项目的技术负责人谢丽尔·褒曼表示:“驱动一架巡航状态的大型飞机需要至少1 kW·h/kg的能量密度。”NASA和麻省理工学院联合进行的电池研究结果显示,在未来10~15 年内会有不同的化学电池的组成可以达到1~1.5kW·h/kg的能量密度水平。
传统燃气涡轮航空发动机的总体效率为35%~50%,但混合动力电推进系统通过结合两个或更多功率转换器有可能会进一步提高发动机的效率,同时电力推进系统可以降低发动机的噪声。混合动力技术通过将燃气涡轮与电力技术相结合,采用了能量密集的液态燃料的燃气涡轮,来实现新型飞机发动机的无噪声、高效电力推进。
根据航空工业未来发展的推测,在2030年之后可能会出现新型混合动力分布式推进的支线飞机。预计届时飞机的电力系统用电量需求将为10~20MW,该用电量要比传统电力系统高出一个数量级。而且飞机的高性能高功重比的电机、长寿命高可靠高能量密度锂电池、新型超导材料、网络以及安静的螺旋桨设计都是这一技术下的核心关键技术。未来混合动力系统发展如图3所示。

图3 未来的航空混合动力推进系统图
电力电子技术和电池技术的进步推动了电力推进技术的快速发展,特别是电动汽车技术的飞速发展,使得电动汽车的高功重比高性能电动机推进技术、电力电子集成系统技术、高能量密度长寿命电池技术和电动汽车整体系统设计技术已经成熟,这为电动飞机技术的发展奠定了坚实的基础。
近来,欧洲和美国在电动飞机技术上投入了大量研发力量,争取在未来能够取得实质性的突破。我国在电动飞机技术的发展道路上也在快速前进,特别是一些机制灵活的创新型企业,都在加大力度开展研发的投入,准备占领这项新技术制高点。
相关的电动飞机研究表明:电力驱动飞机使得飞机的机动性和实用性更强、飞机电力系统的故障模式更为清晰,它降低了飞机系统的导线重量(质量)、提供了系统效率、减少了全生命周期成本和飞机排放和噪声,使得飞机派遣率更为有效。电力推进的电动飞机技术是世界航空工业发展方向之一,未来更智能、更互联的电动飞机电力推进系统关系如图4所示,图4说明了使用新型技术电力推进电动飞机的整机属性。
飞机燃料成本和环境压力直接推动了飞机电力推进技术的发展,电力电子技术和电池技术的进步也使电力推进技术成为可能。电力系统的另一个优点是可以通过系统健康管理来简化飞机维护系统。
电力推进技术是一个逐步发展过程,先从小功率、中功率再到大功率,未来随着军用飞机武器技术的发展,电力推进技术会有更大的用途。电力推进系统小、中和大功率的发展路径如图5所示。

图4 更智能、更互联的电动飞机整机属性

图5 电力推进技术不同功率等级的发展图
从前面的讨论可以得出如下结论,电力推进技术是电动飞机的核心,它决定了电动飞机技术的发展,是电动飞机发展的关键。

2、电动飞机的关键技术
电动飞机技术也和电动汽车技术发展一样,经历了一个漫长的发展过程,其核心技术可以总结为4项:高效高功重比电机推进技术、高能量密度长寿命的电池技术、集成电力电子控制技术和电动飞机整体设计技术。为了能够清晰地描述我国电动飞机技术的发展,根据电动汽车技术的发展制定了电动飞机发展路线图,如图6所示。
从图6可以看出,不同的颜色代表不同的发展阶段,电动飞机技术要取得突破,还需要在基础研究方面进行努力,这样才有可能实现技术突破。下面就4项关键技术进行逐一详细分析。
2.1 高效高功重比电机推进技术
电力推进技术具有明显的优势,即可以实现未来飞机的零排放目标又可以应对不断上涨的燃油成本。电力推进系统通过电能驱动电力推进器使飞机获得推力、飞机运行不再完全依赖燃油,因而减少或消除了常规推进系统所产生的污染排放(即氮氧化合物、一氧化氮、煤烟以及未燃碳氢化合物)。

图6 电动飞机技术发展路线图
电力推进系统推进电机是电动飞机的关键,其功重比直接决定电动飞机的性能,目前应用的电机主要有永磁电机和交流异步电机等。根据推进电机的种类、额定转速和冷却方式的不同,电机的功重比也有很大的差别。目前在理想的电机转速和冷却方式的情况下,电机的最大功重比通常小于20kW/kg。在电动飞机中,要想继续增加电机的功重比,就需要在推进电机的热设计、磁性能设计、结构冷却设计等方面要有技术创新,这样才能提升推进电机功重比。
通过研究发现,有许多种拓扑都能提升推进电机的效率和功重比,需要研究确定究竟哪种才是最佳推进电机拓扑。要想推进电机的功重比有数量级的提升,只有颠覆性的技术创新才可能实现,于是出现了超导电机技术。超导电机技术可以提供推进电机最大的功重比,同时,这项技术的风险也是巨大的。不过超导电机技术的应用领域依然在继续探索和研究中,并将在未来应用于电动飞机中,以实现人类“电动航空”的梦想。高效高功重比电机推进实物图如图7所示。
2.2 长寿命高能量密度的电池技术

图7 高效的电机推进实物图
电池技术的快速发展促进了电动飞机技术的发展,电池的储存能量的能量密度越来越大,特别是电动汽车技术的发展,使电池的储能密度每年都有一个快速的提升。能量储存有许多种形式,如燃油储存着化学能量,其他能量储存的方式还包括液态空气、燃料电池、压缩H2和液态H2、超级电容器和机械飞轮等。上述能源储存方式有些虽然和电池的能量密度相当或者超过电池,但要应用于飞机上还必须依赖于发动机的功重比(kW/kg),有些能源储存方式应用于飞机上时,需要强大的隔离系统或热管路系统,整体对飞机来说不占优势,因此无法应用于飞机飞行。
目前在电动航空上面临的最大挑战是电池和电动系统的储存能量密度和动力系统的功重比要达到基于燃油的动力系统的水平,这样才能使电动飞机真正走入人们的生活。同时,要注意燃油飞行器中燃油燃烧与空气中大量的氧气结合,从而使飞机的重量不断减少,而在电动飞机中,飞机重量不会减少,因此,需要在飞机设计中考虑上述因素。
电动飞机中电力推进系统的效率要比燃油发动机的效率高2~3倍;电力推进系统功重比(kW/kg)要比燃油发动机的功重比(kW/kg)高出许多,但电池的能量密度比燃油的能量密度低,就整体而言,电动飞机目前还没有达到燃油飞机的水平。
采用全新构型和任务剖面的电力混合推进动力架构的飞机是最有可能率先实现成功应用的飞机。预计采用电力混合推进系统的支线单通道商用飞机上电池的能量密度需要达到800W•h/kg 以上,而全采用电力推进的支线单通道商用飞机上电池的能量密度需要达到1800W•h/kg 以上。电池技术要大量应用于航空,还必须证明该技术的安全性能和基础设施的要求。但按照目前电池技术发展的速度来看,预计未来电动飞机的前途将十分光明。
有一种储能器件超级电容器很有特点,某国外超级电容器如图8所示。图8 可以看出超级电容器的结构。该超级电容器能量密度达到锂电池的100 倍,能在几秒钟内充放电,很适合峰值功率瞬时释放;100万次充放电能力、稳定范围宽和无可燃材料的特点很适合于飞机;其能量密度接近铅酸电池,与锂电池相比还有不足,可以在混合动力系统中应用。

图8 超级电容器的结构图
锂电池和燃料电池未来将会在电动飞机中大量使用,某型锂电池如图9所示。锂电池和燃料电池的特点是能量储存密度大、电池电量高、安全可靠、寿命长、适应性强、智能性强、续航持久和充电便捷。这些特点决定了它们未来广阔的应用前景。

图9 锂电池示意图
2.3 集成的电力电子控制技术
电动飞机技术的发展主线就是电力电子技术,正是由于电力电子技术的进步才使多电、全电和电动飞机发展成为可能。对一架飞机来说,其本身就是一个独立电网络系统,要使它高效、安全和稳定运行还需要做大量的研究工作。因此,集成电力电子控制技术非常重要。它同样是电动飞机的核心技术。
对电动飞机而言,飞机电力系统功率密度非常重要,系统效率更高就需要功率转换器的功率密度更大。采用常规空气冷却的功率转换器通常其功率密度被限制在20kW/L,但在电动航空领域,为了满足推进电机驱动需求,未来理想目标功率密度是50kW/L。为了满足需求,需要对许多新兴技术进行不断的研究与开发,同时还需要不断研究并开发新材料、变换器新设计、变换器新拓扑、新的制造技术以及功率半导体器件新封装方法。这些基础技术将对电力电子系统的设计和制造产生显著的影响。
碳化硅高温电力电子技术是未来实现电力系统高功率密度变换器的关键。碳化硅功率半导体器件及其封装是一个全新技术,它与新兴功率转换器拓扑共同结合使用,能够实现变换器达到更高的功率密度,而不会降低功率变换器的性能。目前已经掌握许多新技术,如用无线传感器通过微型计算机进行推进电机的转速控制技术等,这些技术的进一步研究还可以更大地提升电力电子系统的功率密度。
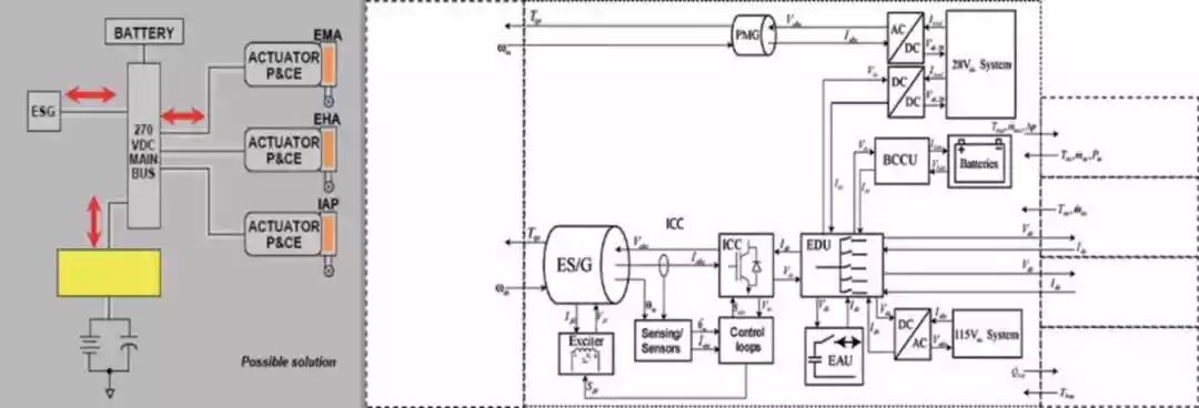
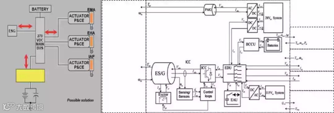
飞机上的电力电子非线性负载非常多,会在电网络产生许多谐波和噪声,造成电网络的不稳定和效率的降低,因此,电动飞机独立电网络稳定运行非常重要,飞机鲁棒性电网络如图10所示。
鲁棒性电网络也是电力电子集成控制的关键,能够按需要提供飞机可靠功率的能力,可满足飞机峰值的功率需求并管理再生的负荷,同时为飞机的关键系统提供高可靠的功率。对一架大型飞机来说,飞机电力电子设备非常多,布线也非常复杂,电力系统的集成和控制就显得非常关键。
2.4 电动飞机的整体设计技术
电动飞机的整体设计技术也是电动飞机的关键,能否把电力系统很好地融入飞机设计中,关系到整个飞机的性能和飞机使用寿命,一架好的飞机不但要有好的动力、外形、结构等系统,更重要的是整个飞机所有系统的协调设计,就像我们人一样,人身体的各个部分都要健康,才能使我们拥有健康的生活。只有飞机整体协调设计,才能制造出一架性能优良客户满意的飞机。
电动飞机各个系统协调设计,不同的公司都对电动飞机发展做出了贡献,整体飞机的设计协调统一。

3、电动飞机技术未来技术展望
未来随着人们对环境保护意识的提升、对清洁蓝天的渴望和新鲜的空气需求,电动飞机一定会迎来更广阔的发展空间。
未来的电动飞机技术将有先进的电力系统架构、更高的使用电压、耐高温的电力电子器件、系统具有智能化和鲁棒性、更高能量密度的电池和更集成的电力电子控制技术[9,10]。电动飞机的仿真技术的发展也非常重要,基于模型的系统工程应用到电动飞机技术的各个领域,在计算机上实现电动飞机飞行。电动飞机技术涉及到多个学科,是一项跨学科间的新型技术,它可以应用于国民经济的许多领域,具有划时代的重要意义。

图10 飞机的鲁棒性电网络图

4、结论
电动飞机技术是未来工业的发展方向,是一种新型清洁能源的飞机技术,实现了高能量密度能量储存、高功重比高效的功率变换和高度集成的电力电子控制。它以电力电子技术技术发展为主线,在飞机智能化和网络化应用中起到了推动作用。它降低了飞机的运行成本、飞行噪声和污染排放,为未来实现航空工业高效、安静和无污染排放的绿色航空目标奠定了坚实的基础。
图文来自于远望智库预见未来 战略前沿技术,如需转载,请注明出处。
投稿邮箱:zjhaika@zjhaika.com
声 明:转载文章,目的在于传递更多信息,并不代表平台赞同其观点和对其真实性负责。如涉及作品内容、版权和其它问题,请及时联系我们更正或删除。文章版权归原作者及原出处所有 ,本平台只提供参考并不构成任何投资及应用建议。

为了更好的传递海卡航空的服务内容、信息资讯、市场动态,请长按二维码进行识别关注海卡航空微信订阅号,共享通航的美好未来。


