12月23日下午,民航局飞行标准司发布通知,就修订的《民用无人驾驶航空器操控员管理规定》咨询通告征求意见。该咨询通告适用于无人机操控员的资质管理,其涵盖范围包括: (1) 无机载驾驶人员的无人机。 (2) 有机载驾驶人员的航空器,但该航空器可同时由外部的无人机操控员实施完全飞行控制。根据意见稿,无人机“驾驶员”改称为“操控员”,执照由局方按照CCAR-61部《民用航空器驾驶员合格审定规则》颁发并实施管理,执照应当具有相应的类别【1) 飞机。2) 垂直起降飞机。3) 旋翼机。 4) 倾转旋翼机。5) 飞艇。6) 自由气球。7) 滑翔机。8) 特殊类】、级别【如适用:1) 旋翼机级别等级:(i)多旋翼。(ii)自转旋翼机。(iii)直升机。2) 特殊类级别等级。】和型别【如适用:1) 审定最少机组为两名操控员操控的无人驾驶航空器。2) 局方通过评估程序确定需要型别等级的无人驾驶航空器。】等级签注。该咨询通告在未来审定发布后,原《民用无人机驾驶员管理规定》(AC-61-FS-2018-20R2)将废止。 本次征集意见的截止时间为2022年1月10日。
为进一步规范民用无人驾驶航空器操控员执照管理,在全面总结前期实践经验的基础上,飞行标准司修订了咨询通告《民用无人驾驶航空器操控员管理规定》。
现面向行业和社会公开征求意见,任何单位和个人如有意见和建议,请于2022年1月10日前反馈至uaspilot@caac.gov.cn。
据了解,这已是对原《民用无人机驾驶员管理规定》进行的第三次修订。修订的主要内容包括修改“驾驶员”为“操控员”,设置执照种类以取代原分类等级,调整了大型无人机操控员执照训练和考试要求,采用了基于胜任力模型的训练方法,明确了电子飞行经历记录数据规范,引入了执照训练飞行模拟机标准,提出了自动化执照实践考试相关要求,细化了实践考试标准执行要求,完善了委任代表管理规程, 将考试点全面纳入局方管理体系以加强考试点评估规范性和服务标准化程。
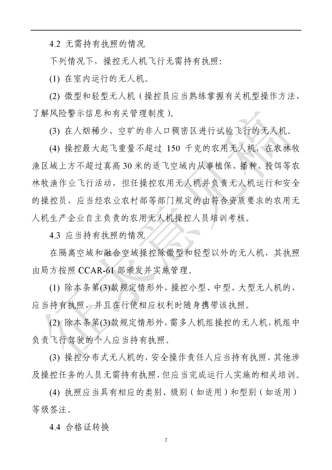
根据征求意见稿,下列情况下,操控无人机飞行无需持有执照:
(2) 微型和轻型无人机(操控员应当熟练掌握有关机型操作方法,了解风险警示信息和有关管理制度)。
(3) 在人烟稀少、空旷的非人口稠密区进行试验飞行的无人机。
(4) 操控最大起飞重量不超过150千克的农用无人机,在农林牧渔区域上方不超过真高30米的适飞空域内从事植保、播种、投饵等农林牧渔作业飞行活动,担任操控农用无人机并负责无人机运行和安全的操控员,应当经农业农村部等部门规定的由符合资质要求的农用无人机生产企业自主负责的农用无人机操控人员培训考核。
而应当持有执照的情况为:在隔离空域和融合空域操控除微型和轻型以外的无人机,其执照由局方按照CCAR-61部颁发并实施管理。
(1) 除本条第(3)款规定情形外,操控小型、中型、大型无人机的,应当持有执照,并且在行使相应权利时随身携带该执照。
(2) 除本条第(3)款规定情形外,需多人机组操控的无人机,机组中负责飞行驾驶的个人应当持有执照。
(3) 操控分布式无人机的,安全操作责任人应当持有执照,其他涉及操控任务的人员无需持有执照,但应当完成运行人实施的相关培训。
(4) 执照应当具有相应的类别、级别(如适用)和型别(如适用)等级签注。
根据征求意见稿,无人机操控员管理按照CCAR-61部颁发的执照和等级
(1) 对完成本规定所要求的相应训练并符合所申请执照要求的申请人,颁发下列相应的执照:
(2) 对完成本规定所要求的相应训练并符合所申请等级要求的申请人,在其执照上签注下列相应等级:
1) 飞机。 2) 垂直起降飞机。 3) 旋翼机。 4) 倾转旋翼机。 5) 飞艇。 6) 自由气球。 7) 滑翔机。 8) 特殊类。
1) 旋翼机级别等级: (i)多旋翼。 (ii)自转旋翼机。 (iii)直升机。
1) 审定最少机组为两名操控员操控的无人驾驶航空器。
2) 局方通过评估程序确定需要型别等级的无人驾驶航空器。
D. 超视距等级(仅适用于小型和中型无人机操控员执照):
1) 超视距—飞机。2) 超视距—垂直起降飞机。3) 超视距—多旋翼。4) 超视距—自转旋翼机。5) 超视距—直升机。6) 超视距—倾转旋翼机。7) 超视距—飞艇。8) 超视距—自由气球。9) 超视距—滑翔机。10) 超视距—特殊类。
1) 飞机。2) 垂直起降飞机。3) 多旋翼。4) 自转旋翼机。5) 直升机。6) 倾转旋翼机。7) 飞艇。8) 自由气球。9) 滑翔机。10) 型别教员。11) 特殊类。
B. 中型无人机执照持有人可以行使相应类别与级别等级(如适用)小型无人机执照持有人的权利。
A. 可以担任相应类别与级别等级大型无人机的机长或副驾驶。
B. 行使相应类别与级别等级(如适用)小型和中型无人机执照持有人的权利。
A. 可以操控相应类别与级别(如适用)等级无人机实施扩展视距或者超视距运行。
B. 可以行使相同执照种类和类别等级的视距内运行执照持有人的所有权利。
可以担任相应具有型别等级要求的无人机的机长或副驾驶。
A. 可以行使相同执照种类和类别等级的超视距等级持有人的所有权利。
B. 在所持有执照种类和等级的限制内,可以分别提供按照CCAR-61部颁发下列执照和等级所要求的地面和飞行训练:
1) 小型、中型和大型无人机执照。 2) 类别等级。 3) 级别等级。 4) 超视距等级。 5) 型别等级。 6) 教员等级。
1) 向准备获取单飞资格的人员提供训练。 2) 签字推荐申请人获取执照或增加等级所必需的实践考试。 3) 签字推荐申请人参加理论考试或实践考试未通过后的补考。 4) 签署申请人的飞行经历记录本。 5) 在飞行经历记录本上签字,授予申请人单飞权利。
D. 持有按照CCAR-61部颁发的具有教员等级签注执照的人员,应当随身携带该执照,方可行使飞行教员权利。
(6) 直升机级别等级持有人可行使多旋翼级别等级权利,超视距-直升机等级持有人可行使超视距-多旋翼等级权利,直升机教员等级持有人可行使多旋翼教员等级权利。
持有按照CCAR-61部颁发的具有特定运行安全风险等级签注的执照,方可操控无人机实施涉及特定高风险的特殊运行。
(8) 如执照持有人未满18周岁或者年满60周岁,或者在有一名以上操控员参加飞行的情况下执照持有人年满65周岁时,执照持有人不得担任按照仪表飞行规则(IFR)实施国际运行的无人机的操控员。
图文来自于通航圈,如需转载,请注明出处。
投稿邮箱:zjhaika@zjhaika.com
声 明:转载文章,目的在于传递更多信息,并不代表平台赞同其观点和对其真实性负责。如涉及作品内容、版权和其它问题,请及时联系我们更正或删除。文章版权归原作者及原出处所有 ,本平台只提供参考并不构成任何投资及应用建议。

为了更好的传递海卡航空的服务内容、信息资讯、市场动态,请长按二维码进行识别关注海卡航空微信订阅号,共享通航的美好未来。
