
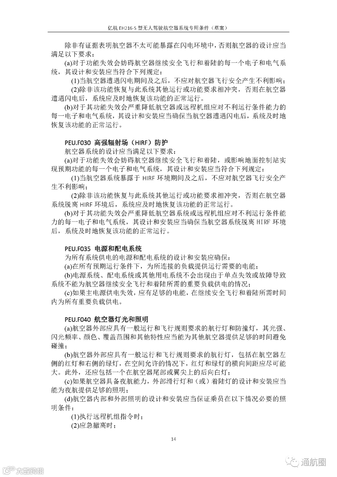
民航各地区管理局,民航大学、民航干院、航科院、民航二所、适航审定中心,各无人机设计制造企业,各无人机系统协会:
亿航智能设备(广州)有限公司已向我司递交EH216-S无人驾驶航空器系统的型号合格审定申请,2021年2月我司已授权中南局作为审查组长单位开展项目审查工作。
按照CCAR-21-R4《民用航空产品和零部件合格审定规定》第21.17条的规定,针对EH216-S无人驾驶航空器系统这一特殊类别航空器的设计特征,现已确定了适用其具体设计和预期用途且具有可接受安全水平的适航要求,形成了项目专用条件《EH216-S无人驾驶航空器系统专用条件征求意见稿》,拟作为开展型号合格审定工作的审定基础。现就该专用条件草案公开征求意见,可从中国民用航空局网站(http://www.caac.gov.cn/HDJL/YJZJ/)“意见征集”栏目下载。
请各单位组织相关人员认真研究,并于2021年12月20日前将意见反馈至邮箱airworthinesspolicy@caac.gov.cn,请在邮件标题中注明“EH216-S无人驾驶航空器系统专用条件反馈意见”。请各地区管理局将电报转至本辖区无人机设计制造企业。
航空器适航审定司
2021年12月2日
据文件介绍,亿航智能设备(广州)有限公司于 2020 年 12 月 28 日向民航局适 航司提交了 EH216-S 型无人驾驶航空器系统(简称 EH216-S)型号 合格证(TC)申请书,2021 年 1 月适航司受理了该项目,受理编号 NATC0102Q。EH216-S 是可用于载人的无人驾驶航空器系统,目前民航局尚未针对该类型航空器系统颁发适航规章。该系统主要用于城市空中交通(UAM)环境的商业载客运行。按照 CCAR-21-R4《民用 航空产品和零部件合格审定规定》第 21.17(二)条款要求,应制定专 用条件,确定适用其具体设计和预期用途且具有可接受安全水平的适航 要求。

据中南局此前发布的消息,“无人机载人”颠覆了现有民用航空器载人载客理念,亿航公司申请EH216载人无人机型号合格审定是全世界首例,引起世界无人机设计制造者及欧美国家民航局方的高度关注。

最大起飞重量:650 公斤 最大飞行速度:130 千米/小时
最大飞行高度:200 米(AGL);3000 米(MSL)
最大航程:30 千米
最大航时:25 分钟 乘员座位数:2
外形尺寸:5630mm (长)* 5630mm(宽)*1855mm(高)
EH216-S 型无人驾驶航空器系统的航空器具有 8 轴 8 对旋翼,由 12 组动力电池提供飞行所需能源,驱动 16 套电机及螺旋桨工作,通过调 节 16 套螺旋桨的差异转速,实现垂直起降和飞行控制。
EH216-S 型无人驾驶航空器系统的航空器具有三套独立的飞行控制系统,通过传感器感知航空器的速度、高度、姿态、位置信息,实现对 航空器空间位置和飞行状态的控制。
EH216-S 型无人驾驶航空器系统的航空器可按照预先输入的飞行计划全程自动飞行,机上没有驾驶员和航空器操纵装置。位于地面控制站 的远程机组可在飞行全程对航空器运行状态进行监视,并可在需要时尤 其是紧急状态下对航空器进行人工指挥和控制飞行。航空器有 2 个乘员 座位,机上乘员可在飞行全程与远程机组保持语音和视频通信。远程机 组可通过设置在航空器底部的云台摄像机和座舱摄像头,实现对运行中 航空器内外环境的监视。
EH216-S 型无人驾驶航空器系统位于地面控制站的远程机组通过数 据链路实现对航空器的指挥、控制、监视和通信。数据链路使用商用移 动通信网络,支持国内外主流移动通信服务提供商。
EH216-S 型无人驾驶航空器系统的航空器在低空隔离空域飞行,主要用于城市空中交通(UAM)环境的商业载客运行。

试乘亿航智能载人级自动驾驶飞行器EH216
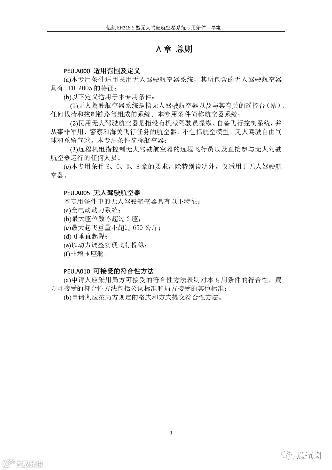
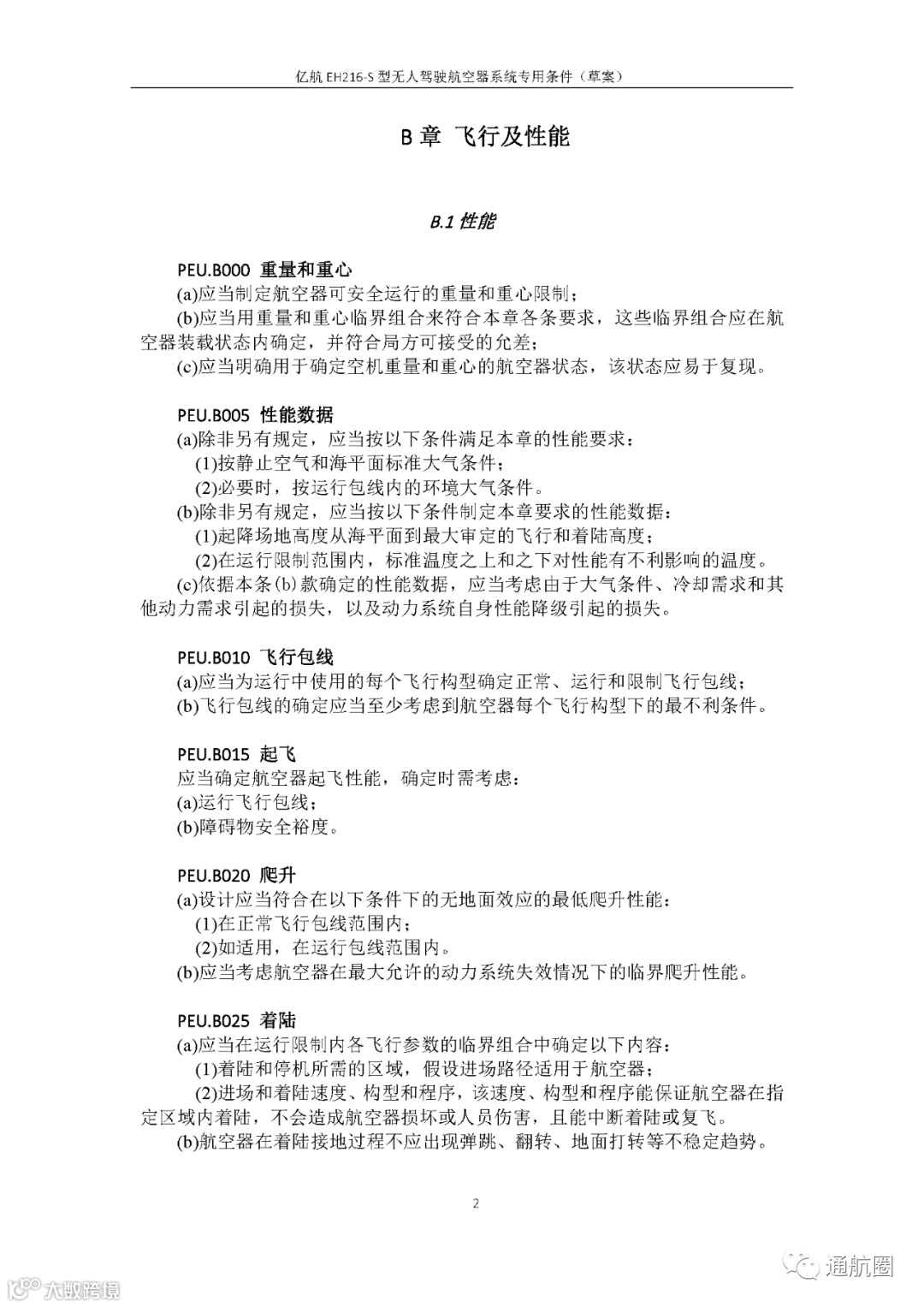
以下是《亿航 EH216-S 型无人驾驶航空器系统 专用条件(草案)》(PDF原文请扫描文章下方二维码):
































扫描下方二维码下载PDF文件

图文来自于通航圈,如需转载,请注明出处。
投稿邮箱:zjhaika@zjhaika.com
声 明:转载文章,目的在于传递更多信息,并不代表平台赞同其观点和对其真实性负责。如涉及作品内容、版权和其它问题,请及时联系我们更正或删除。文章版权归原作者及原出处所有 ,本平台只提供参考并不构成任何投资及应用建议。

为了更好的传递海卡航空的服务内容、信息资讯、市场动态,请长按二维码进行识别关注海卡航空微信订阅号,共享通航的美好未来。


