2月28日,交通部正式对外发布了新版145部《民用航空器维修单位合格审定规则》(中华人民共和国交通运输部令2022年第8号)和新版147部《民用航空器维修培训机构合格审定规则》(中华人民共和国交通运输部令2022年第9号)两部规章,同时交通部法制司也进行了政策解读。与之前颁发的新版91部、135部、141部、136部(交通部发布《小型商业运输和空中游览运营人运行合格审定规则》4部规章)和新版145部自7月1日起施行不同,此次颁发的新版147部是自2022年5月1日起施行。
以下为新版147部《民用航空器维修培训机构合格审定规则》(中华人民共和国交通运输部令2022年第9号)的相关内容(新版145部请见今日另一篇文章):

一、立法必要性
民用航空器维修培训机构是为取得《民用航空器维修人员执照管理规则》规定的民用航空器维修人员执照或者其机型签署提供培训的机构。现行《规则》由原民航总局于2005年发布,近年来,民用航空器维修人员执照管理制度发生了较大变化,《民用航空器维修人员执照管理规则》对维修人员执照类别、考试要求等作出了修改,相应地需要对《规则》中有关维修培训机构的类别、条件、培训要求等作出全面修订,以契合维修人员培训需要,更好地规范维修人员培训工作,夯实安全基础。
二、主要内容
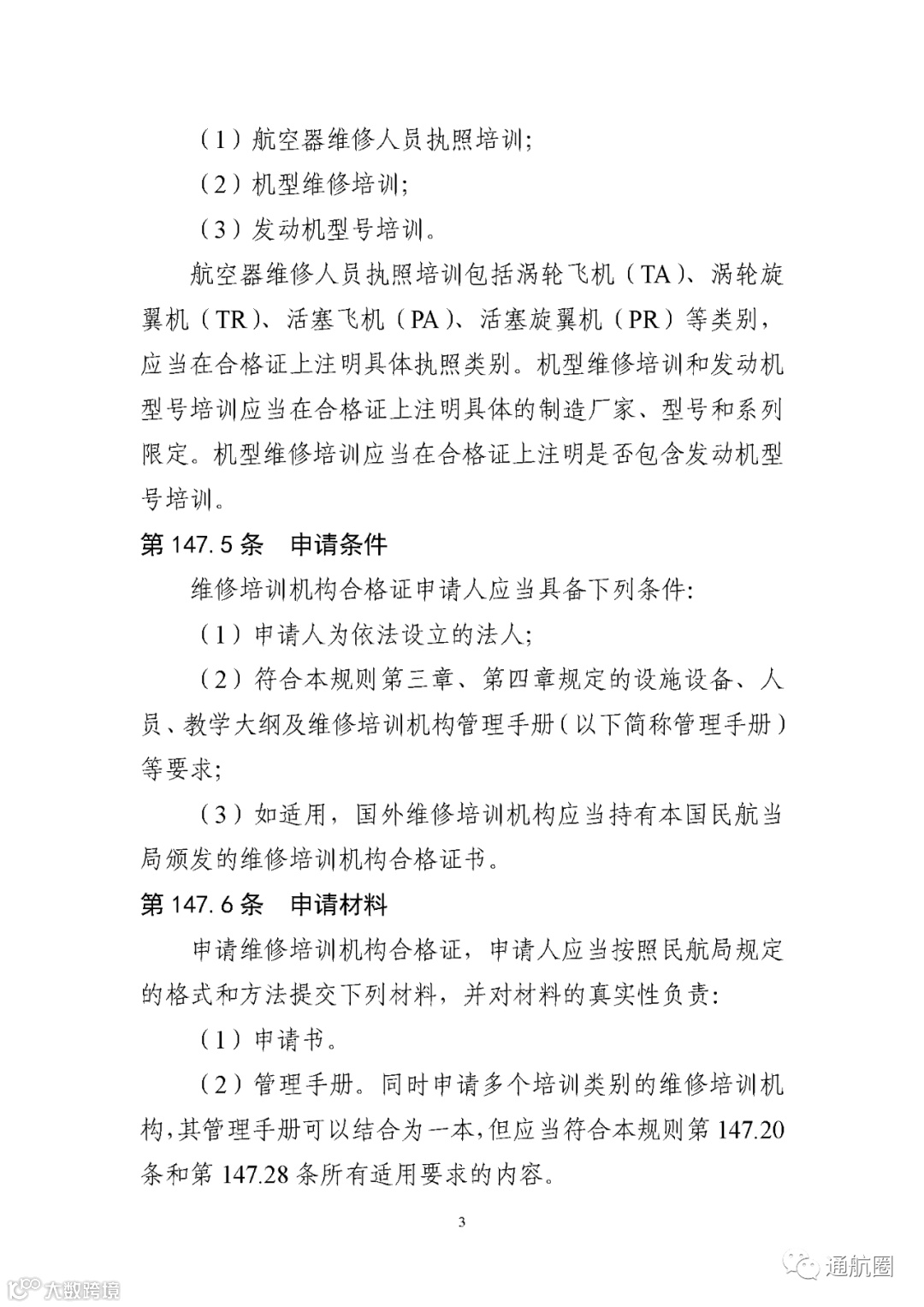
(一)明确了维修培训机构的类别。一是对整机维修培训方面,根据《民用航空器维修人员执照管理规则》中维修人员执照类别,规定了维修培训机构合格证的类别包括“航空器维修人员执照培训”和“机型维修培训”。二是为充分发挥发动机制造厂家的技术优势、提高发动机维护水平,同时使得广大维修人员有更多选择,专门规定了“发动机型号培训”类别。
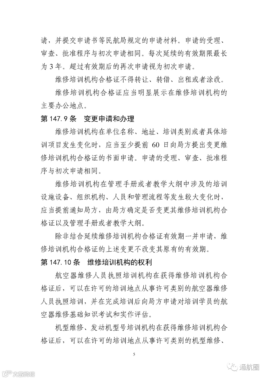
(二)明确了各类别维修培训机构的许可条件和管理要求。一是从设施设备、人员、教学大纲、管理手册等方面对不同的维修培训机构分别作出具体要求。二是明确了维修培训机构合格证的审批流程、证件内容、有效期及变更要求。三是明确了维修培训机构的权利和义务。四是明确了局方的监督管理要求,对局方的监督检查、信用管理和维修培训机构的报告义务等作出规定。五是明确了维修培训机构的相关法律责任。






















来源:交通部官网;通航圈综合编辑。
图文来自于通航圈 通航圈,如需转载,请注明出处。
投稿邮箱:zjhaika@zjhaika.com
声 明:转载文章,目的在于传递更多信息,并不代表平台赞同其观点和对其真实性负责。如涉及作品内容、版权和其它问题,请及时联系我们更正或删除。文章版权归原作者及原出处所有 ,本平台只提供参考并不构成任何投资及应用建议。

为了更好的传递海卡航空的服务内容、信息资讯、市场动态,请长按二维码进行识别关注海卡航空微信订阅号,共享通航的美好未来。


