点击上方蓝字订阅▲
听说爱鸟的人都在这儿
感谢各路野保伙伴、网友转发支持!
《动物防疫法(修订草案)》面向公众征求意见即将截止(6月13日),我们想重点说说怎样避免野生动物检疫“裸奔”。
▼
《中华人民共和国动物防疫法》早就存在,其对野生动物的饲养、运输、经营行为和野生动物产品的加工、运输、经营、贮藏等行为的检疫检验都有规定。
但过往的无数野生动物案例却又一次次证明无论是合法养殖、销售还是非法养殖、运输、宰杀、加工、经营行为,野生动物及其产品的检疫检验制度从未真正落实。
无论是花鸟市场售卖野生鸟类还是农贸市场经营野生动物或其产品,或是通过大巴、货车、铁路、航空等运输野生动物及其制品,几乎全都没有依法依规进行检疫检验。明明有法可依,却又普遍违法。直接置公共卫生安全和人民健康安全于危险境地。
怎样保证法律条款能落到实处、执行到位,也许是《动物防疫法》此次修订最应关注并解决的问题。

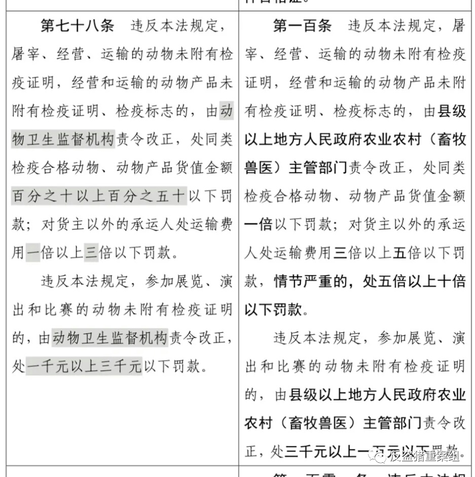
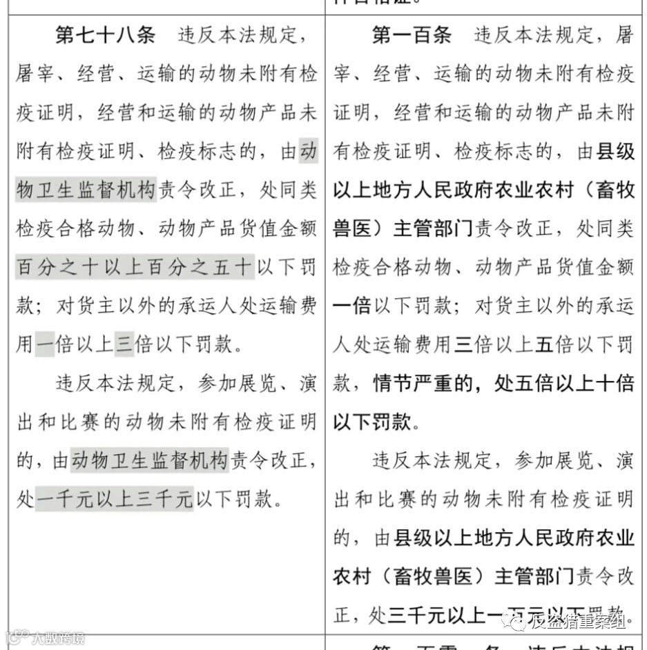
《动物防疫法》和《动物防疫法(修订草案)》对比一
现有的《动物防疫法》和《动物防疫法(修订草案)》都规定了在屠宰、出售、运输动物或出售、运输动物产品前,货主应主动申报检疫。对于未依法附有检疫证明、检疫标志而非法屠宰、经营、运输动物或非法经营、运输动物产品,也有相应的处罚条款。

《动物防疫法》和《动物防疫法(修订草案)》对比二
这点可以通过实现“社会共治”来实现。建议要广泛发动社会公众、媒体、志愿者等参与监督法律的执行落实情况。对于积极发现、举报非法屠宰、运输、经营未经检疫检验合格的动物(或动物产品)的,一经查实,要给予一定奖励。
另外,要保证动物卫生监督机构在接到检疫申报后,确实依法依规对动物或动物产品进行了严格检疫,绝不能关起门来自己搞,检没检只有自己知道。从法律法规的设计上就要杜绝或尽量压缩“未经依法依规检疫或检疫不合格,却违法发放检疫证明、加施检疫标志”等违法违规操作的可能。建议在对动物、动物产品进行现场检疫时,必须全程录像,或在有清晰、完整监控的情况下进行,相关影像必须保留足够时长以备随时检查(亦可自证清白),避免暗箱操作。经营、运输动物或动物产品,必须主动公开检疫证明、检疫标志。
《动物防疫法(修订草案)》第五十一条 规定因科研、药用、展示等特殊情形需要非食用性利用野生动物的,应当按照国家有关规定严格审批和检疫检验。具体的审批、检疫检验及防疫条件审查的规定,由国务院或有关主管部门制定。

《动物防疫法》和《动物防疫法(修订草案)》对比三
这里需要明确,野生动物养殖利用的审批、检疫检验及防疫条件的审查必须比畜禽更严格。也就是在严格遵守《动物防疫法(修订草案)》所有相关条款的前提下,还必须严格遵守国务院或有关主管部门(可能是畜牧兽医部门,也可能是林业草原部门)制定的针对野生动物的审批、检疫检验和防疫条件审查的具体规定。这个具体规定,是关键,只能更严,不能更松!
第一百零九条 因科研、药用、展示等特殊情形需要,经依法批准非食用性利用野生动物,不符合野生动物检疫检验及防疫条件审查的有关规定的,依法从重处罚。
第一百一十条 违反本法规定,构成犯罪的,依法追究刑事责任。
对于违反野生动物检疫检验及防疫条件审查有关规定的,建议进行顶格处罚!
在有法可依的情况下,野生动物产业却长期检疫“裸奔”。建议充分鼓励公众参与监督进行“社会共治”的同时,还要保证对相关部门、人员的追责制度是完善的、有效的。
部分案例链接:
大巴车非法运输野生动物案例

行动即榜样
立即捐助支持
反盗猎重案组

--END--
长按下方二维码
支持“候鸟家园保卫战”
长
按
关
注
喜欢就分享出去吧↗
爱德基金会让候鸟飞公益基金
官方微信:让候鸟飞(ranghouniaofei)
官方网站:http://freebirds.sxl.cn/
官方微博:@让候鸟飞
护鸟热线:13761086082(上海)
点击“阅读原文”支持候鸟家园保卫战

