
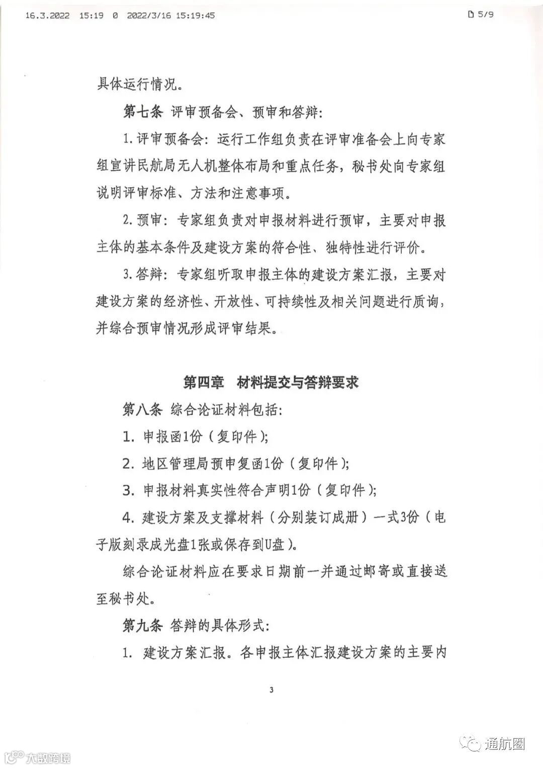
秘书处联系人:刘菲,电话:13488893911,邮箱:liufei@camic.cn,邮寄地址:北京市朝阳区花家地东路3号D座303(100102)。
联系人:韩鹏,杨非,电话:010-64091659。
2020年10月,民航局发布通知,公布了我国首批共我国首批共13个民用无人驾驶航空试验基地(试验区)名单,根据定位的类别,13个试验基地(试验区)中共有2个支线物流(四川自贡、陕西榆林),2个城市场景(浙江杭州、河南安阳),1个海岛场景(上海金山),8个综合应用拓展(北京延庆、江苏南京、广西贺州、天津滨海、辽宁沈阳、山东东营、安徽安庆、江西赣州)。2021年3月,民航局又印发了《民用无人驾驶航空试验基地(试验区)管理办法》,进一步明确了民航局、民航地区管理局以及试验区申报、建设主体的主要职责,提出了对试验区建设及运行进行监督指导、综合评估、交流推广的要求,以及明确了试验区设立、暂停与退出机制,以便持续有力支持和指导试验区建设和运行(试验区也有退出机制!民航局印发《民用无人驾驶航空试验基地(试验区)管理办法》 持续有力支持和指导试验区建设和运行)。
首批13家试验区
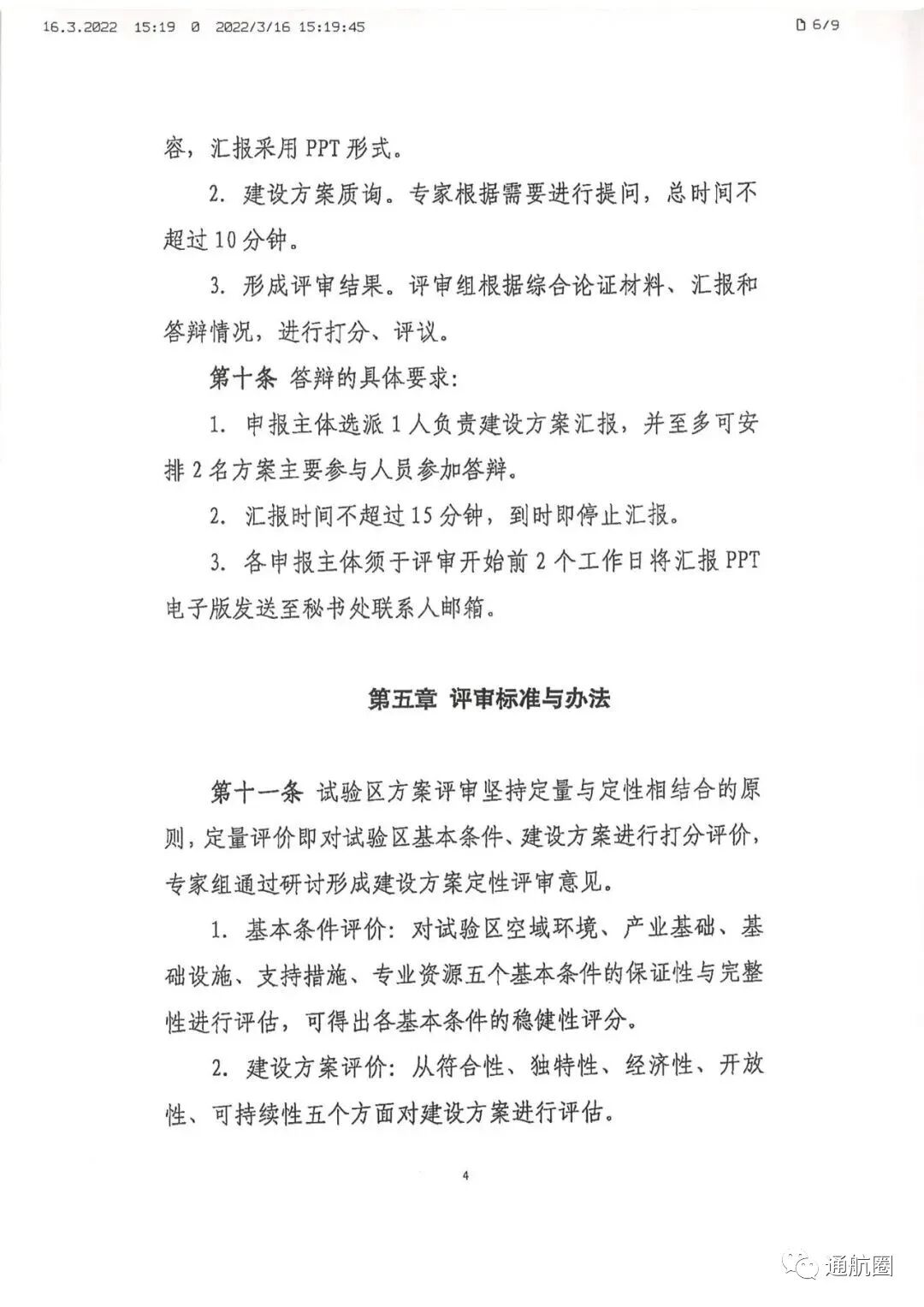
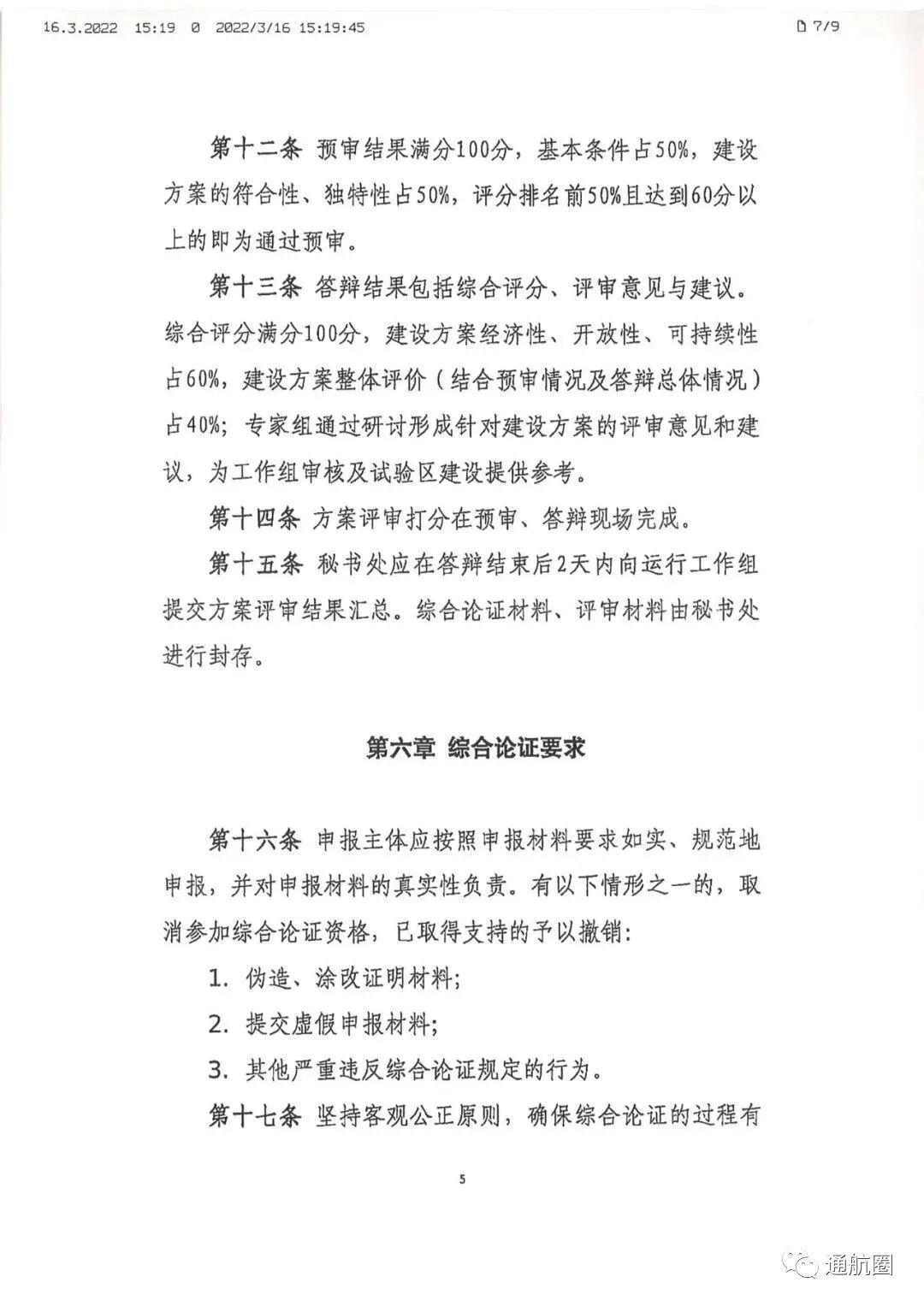
以下是通知及《民用无人驾驶航空试验基地(试验区) 建设方案综合论证办法》全文:









来源:民航局空管办;中国AOPA;编辑:通航圈。
图文来自于通航圈,如需转载,请注明出处。
投稿邮箱:zjhaika@zjhaika.com
声 明:转载文章,目的在于传递更多信息,并不代表平台赞同其观点和对其真实性负责。如涉及作品内容、版权和其它问题,请及时联系我们更正或删除。文章版权归原作者及原出处所有 ,本平台只提供参考并不构成任何投资及应用建议。

为了更好的传递海卡航空的服务内容、信息资讯、市场动态,请长按二维码进行识别关注海卡航空微信订阅号,共享通航的美好未来。


