搜索
首页
大数快讯
大数活动
服务超市
文章专题
出海平台
流量密码
出海蓝图
产业赛道
物流仓储
跨境支付
选品策略
实操手册
报告
跨企查
百科
导航
知识体系
工具箱
更多
找货源
跨境招聘
DeepSeek
首页
>
手把手读招股说明书:爱迪特案例(2)
>
0
0
手把手读招股说明书:爱迪特案例(2)
价投问道
2024-12-17
1
本期我们继续手把手解读爱迪特的招股说明书。进入第五节,业务与技术,这个最重要的章节。这个章节阐述了公司做什么产品和服务,所处行业地位,和同行相比竞争优势如何。
一、公司主营业务、主要产品或服务的情况:
爱迪特是国内领先的口腔修复材料及口腔数字化设备提供商。经过多年业务发展,公司已形成覆盖修复、种植、正畸、预防的多元齿科生态布局,在国内口腔医疗行业形成了较高知名度。报告期内,公司产品远销欧美、日韩等120余个国家和地区。
爱迪特产品和服务,基本上这幅图就能说清楚,左边两块业务是它的主业,右边蓝色框内是它业务在上下游所属环节。主业分别是口腔修复材料和口腔数字化设备,其中口腔修复材料主要以氧化锆、玻璃陶瓷、树脂材料为原材料做成产品销售给牙科诊所、牙科医院、义齿生产的技工所。另外就是针对牙科,提供数据化的设备,取像设备(就是扫描牙齿呈像)、切削设备、烧结设备(是针对假牙制作的设备)。
可以看出爱迪特是为牙科提供高质耗材,和设备的企业,提供高质耗材是个复购率不错的商业模式。设备主要是销售耗材要使用的工具。而所处产业链环节也比较轻,门店和生产这种重资产、重运营投入的环节,都不在爱迪特业务环节里。商业模式不错。
产品针对不同价位和需求,做了多个系列和品牌,设备也围绕牙科的业务流程做的方案设备提供。我们来看看它主营业务的收入构成:
收入占比高的是口腔修复材料,而且收入增速和占比都较高提升,从2021年3.2亿,占比59%,提升到了2023年5.4亿,占比69%。
设备业务增长和占比都没那么突出。2021年1.9亿,占比35%。2023年收入微增到了2亿,占比下降到26%。这也正常,提供设备是复购率较低的模式。
从2021 年到 2023 年,公司实现营业收入 5.45 亿元、6.03 亿元、7.80 亿元,复合增长率19.63 %;净利润分别为 0.55 亿元、1.16 亿元和 1.47 亿元,复合增长率62.95 %。看来近几年业务处在高增速阶段。
生产方式:核心环节以销定产、自产,非核心环节委外加工。这种模式是高效且明智的。
采购方式:采购氧化锆粉料,加工成型。设备大多数是贴牌和定制,也就是原材料环节和设备设计、生产环节的核心技术没有掌握在公司,公司主要是应用和生产工艺上掌握核心技术。
销售方式:直销加经销,直销占比较高,能保证对终端客户的主动把控。
二、公司所处行业基本情况:
1、行业监管、法规这部分,大部分内容可以略过,其中只有两个政策需要关注一下,带量集采和两票制。
“带量集采”政策:2022 年 9 月 8 日,国家医疗保障局发布了《关于开展口腔种植医疗服务收费和耗材价格专项治理的通知》。首次对种植牙医疗服务的价格做了明确规定,即三级公立医院单颗种植牙医疗服务价格不应超过 4,500 元,不过,该价格不包含种植体和牙冠;爱迪特所生产销售的氧化锆瓷块作为种植终端场景使用时,是种植牙牙冠的上游材料。此外,由于公司的牙冠终端场景使用于种植牙费用、成本占比都较低,预计种植牙集采政策对爱迪特影响较小。
“两票制”政策:主要在药品及高值医用耗材流通领域实施。不过,公司是医疗耗材自身的生产加工环节,不属于“两票制”政策中医疗耗材从“生产企业到流通企业”或“流通企业到医疗机构”流通环节。报告期各期内,公司合计直接向公立医院销售的口腔修复材料及定制式义齿,占公司营业收入的比重分别为 0.25 %、0.13 %和 0.07 %,占比较低。目前“两票制”及“一票制”对公司获取订单、销售模式、销售价格等不存在实质性影响。
2、接下来看行业的市场情况。
2020年全球口腔医疗市场规模达到 3,656 亿美元。随着老龄化进程加速,预计 2020年-2025年全球口腔医疗市场将以 8.6%的复合增速增长,至2025年全球市场规模将达到约 5,519 亿美元;伴随齿科美容需求的不断上升、民营口腔诊所的日益普及和口腔技术的进步,预计 2025年-2030 年全球口腔医疗市场将以 5.2%的复合增速增长,至2030年全球市场规模将达到约 7,097亿美元。
中国口腔医疗市场处于高速增长的阶段。 2018年-2028年,我国口腔医疗行业市场规模从1,229 亿元预计将增长至 2,429 亿元,复合增速为 7.1 %。
与发达国家相比,我国口腔医疗市场规模仍有较大上升空间。参考美国、日本、韩国的齿科消费情况,我国人均口腔消费支出与发达国家仍有较大差距。 2020 年,美国、日本、韩国的人均口腔消费均超过1,500 元人民币,而我国人均口腔消费仅为 136 元,远低于发达国家人均口腔消费水平。
截至 2024 年 2 月 20 日,全国口腔耗材领域有效注册产品共计 29,530件。 从一级产品数量分布来看,口腔义齿制作材料产品数量为 11,844 项,占比40.1%,位列第一。
在口腔义齿材料的分类中,爱迪特的氧化锆材料性能优异、市场广泛、成本高,使用寿命长。
口腔产业的数字化设备,可以实现从“繁琐的传统20道工序” 进阶到“轻松快捷的一步到位” ,使得种植体的植入变得十分精准而安全。
3、行业壁垒
(1)技术及人才壁垒:齿科材料是多学科交叉的行业,产品销售的同时需要为客户提供产品加工、设计、应用等全方面的培训,这需要公司拥有口腔医学、材料学、图像处理、自动化控制、精密加工等多种学科的人才和技术,具有较高的技术及人才壁垒。
(2)业务资格及市场准入壁垒:医疗器械行业属于受国家重点监管的行业,医疗器械的使用会直接影响到病人的健康和生命安全,因此我国对该行业实行严格的准入管理体系,分别在产品准入、生产准入和经营准入这三个层面设置了较高的监管门槛。
4、公司的行业地位
(1) 行业竞争格局
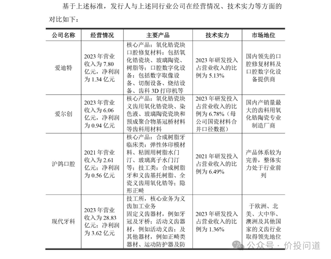
国内口腔材料细分领域主要参与者包含爱尔创、爱迪特、翔通光电、沪鸽口腔等。
营收排名第一的是爱迪特7.8亿、第二爱尔创6亿、第三翔通光电5.8亿,从营收看前三名差距不大。
2020年公司氧化锆口腔修复材料的国内市场占有率约为6.21%。由于目前氧化锆义齿材料成本较高,一定程度上制约了氧化锆义齿材料的市场渗透率,未来伴随国民收入水平不断提高,及氧化锆齿科材料生产工艺和技术的发展,预测氧化锆义齿材料市场规模将进一步增长。
前十大品牌里,中国竞争对手是爱尔创,其余都来自欧美日。国内氧化锆义齿材料主要提供商包括爱尔创科技股份有限公司、 山东沪鸽口腔材料股份有限公司、现代牙科集团有限公司。
从营收到业务范围上看,爱尔创是比较明显的直接竞争对手,现代牙科则是潜在对手。因为这两家都是上市公司,且现代牙科收入规模还比爱迪特大几倍。所以我们看看这两家企业。
深圳爱尔创科技股份有限公司,成立于 2003 年3月,是一家专业从事精密结构陶瓷、数字口腔技术、口腔设备、口腔材料研发、生产、销售与服务一体化的科技型公司 。 2017年11月, 国瓷材料(创业板上市公司,代码300285.SZ)收购深圳爱尔创股权,深圳爱尔创成为国瓷材料全资子公司。2021年5月,引入战略投资者高瓴德祐和松柏投资。
牙科材料在国瓷材料是其中一块业务,在其业务占比22%,营业收入8.5亿,目前也是材料板块中占比较高,且增长13%。
这是国瓷材料的财报披露。爱尔创营业收入为6亿,利润为9407万。
现代牙科集团有限公司(香港交易所上市公司,代码 3600.HK)成立于 2012 年 7 月,是全球领先的义齿器材供货商,专注于义齿行业,为客户提供定制式义齿服务。公司的产品组合主要分为三类:固定义齿器材,例如牙冠及牙桥;活动义齿器材,例如活动义齿;及其他器材,例如正畸类器材、运动防护器及防鼾器。公司直接接触到全球主要义齿市场的客户,包括牙医、牙科诊所、医院、经销商及其他客户。
国际知名义齿及材料提供商主要有:
登士柏西诺德(美国纳斯达克交易所上市公司,代码:XRAY)
登士柏西诺德是世界上最大的牙科设备和材料供应商,公司致力于向牙科界提供创新、优质、有效成本的牙科产品。其先进的生产和研发基地遍及全球各地,向 100 多个国家配送牙科产品。
英维斯塔(美国纽约证券交易所上市公司,代码:NVST)
英维斯塔创立于 2018 年,前身为丹纳赫牙科业务板块,2019年正式拆分上市,旗下拥有超过30个值得信赖的齿科品牌。英维斯塔是广泛的牙科植入物、正畸器械、普通牙科消耗品、设备和服务的全球领先供应商,研发、制造、销售、分销、服务和行政设施遍布北美、亚洲、欧洲、中东和拉丁美洲 30 多个国家。
(2)公司竞争优势
专利部分我习惯看的顺序是:境外专利、发明专利、实用新型,外观专利都不用看。我查了一下,爱迪特境外专利就一项,是材料制备方法,在南非注册的。发明专利有26项,大多数是材料制备方法和生产工艺,还是有一定的含量。实用新型则多数在产品应用上。
还有就是口腔数字设备的布局,120个国家销售网络,远程服务体系,欧美多国的FDA、CE等安全认证。
披露的这些竞争优势,单个看壁垒不高,合起来还是有一定的竞争优势的。尤其在销售网络搭建、技术储备和各种安规认证是需要投入大量资金和时间的。
三、公司销售情况及主要客户:
1、主营业务收入按产品类别分类:
2023年口腔修复材料占比69%,营收和占比都在提升。氧化锆材料占比57%,占超一半营收,主业增长不错。
2、主营业务收入按销售区域分类:
可以看到近几年主营业务境外占比在提升,境外业务占比从2021年44%提升到了2023年的58%,境内业务占比则从2021年的55%,下降到了23年的41%。境外业务增长快证明产品在海外还是有其竞争优势的。
3、主营业务收入按销售模式分类:
直销占比超过60%,证明公司拥有较为自主可控的销售网络。
4、公司主要产品的产量、销量及产能情况:
(1)产销率
产销率基本满产满销,近几年达到了95%以上,2023年达到了100%,证明产品很热销。
(2)产能利用率
产能利用率在90%以上,从产销率到产能利用率,能看出订单是比较饱和的,现有产能已经不能满足增长需求。
5、公司对主要客户销售情况:
前五大客户销售收入占比10%,很不错,前五有四个是海外客户,不存在单一客户严重依赖。
6、主要原材料、产品价格波动分析:
近几年主要原材料的波动在20%以内,原材料有一定的下降趋势。这个数据对后续业绩评估时有参考价值。
7、报告期内前五大供应商情况:
核心材料供应商分成了三个,且占比都在20%以下,而且爱迪特还战略投资了景德镇万微新材料公司15%股权,做供应链安全的布局。单一供应商最好不要超过30%。
固定资产就不看了,爱迪特资产比较轻,没有太大看的意义。
专利、商标、资质、认证、备案,这些都可以略过。
总结:
爱迪特所处的口腔修复材料产业,是一个市场规模大,且复合增速较高的行业,随着国内经济发展水平,对于口腔修复材料的需求也有很大的增长空间。
爱迪特所处产业链环节,也是整个口腔医学产业中,规模大、增速高、资产轻、有一定行业壁垒、且复购率高的环节。
爱迪特口腔修复材料,在国内同行业有领先地位,但领先优势还没拉开差距,在行业增速较快的情况下,目前处于满产满销状态。
其产品和服务有一定的竞争优势,主业收入占比高,产品销售结构较好,境外销售和直销比例都较高,对单一客户依赖小,在销售网络上形成较强的竞争力。
下一期,我们将进入第六节,财报和管理层分析,进一步了解它的商业模式和竞争格局。欢迎大家持续关注。
【声明】内容源于网络
0
0
价投问道
20年产业经验,专注价值投资,分享价投工具与方法,帮助更多人实现财富自由。JTWD-ziyou
内容
111
粉丝
0
立即咨询
关注
价投问道
20年产业经验,专注价值投资,分享价投工具与方法,帮助更多人实现财富自由。JTWD-ziyou
总阅读
33
粉丝
0
内容
111
立即咨询
关注