8月2日上午,民航局飞标司发布通知,就《直升机医疗救护运行》《连续下降最后进近(CDFA)》两部咨询通告征求意见。根据通知,为有序推进通航法规体系重构工作,完善通航运行审定相关规章的配套文件体系,根据CCAR-135部最新修订情况,飞标司修订了咨询通告《直升机医疗救护运行》,以进一步规范直升机医疗救护运行,同时根据《航空器的运行》(国际民航公约 附件6)的最新修订情况,修订了咨询通告《连续下降最后进近(CDFA)》。现面向行业和社会公开征求意见,任何单位和个人如有意见和建议,请于2022年8月16日前反馈至fs_report@caac.gov.cn。

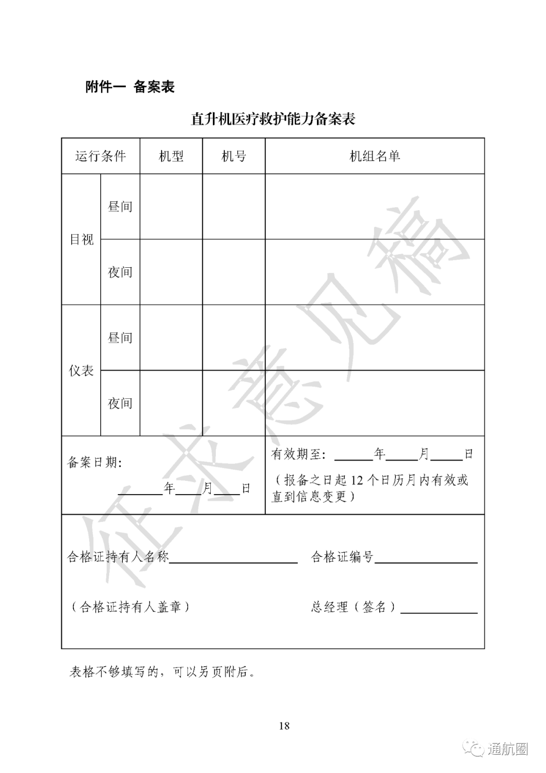
新修订的《直升机医疗救护运行》咨询通告适用于按照 CCAR-135部运行实施直升机医疗救护的运营人 ,也适用于非 CCAR-135部运营人在应急情况下实施的不以取酬为目的直升机医疗救护运行。运营人在首次实施医疗救护行前应当 向合格证主管监局备案 (备案表 详见附件一) 。对于紧急情况下偏离 CCAR-91部或 CCAR-135部的行为,运营人应当在事后 48小时内向局方递交书面报告。待该咨询通告正式发布后,原《直升机医疗救援服务》( AC-135-FS-2018-68)将废止。
根据《直升机医疗救护运行》征求意见稿,基于直升机医疗救护飞行的复杂性,机组成员除满足 CCAR-135部规定的资格要求外,运营人应当参照下表根据实际情况确本公司的飞行机组资格要求。

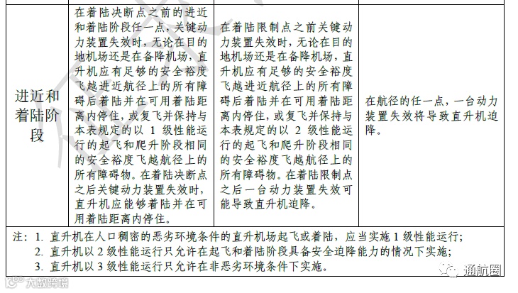
以 3级性能实施直升机医疗救护运行时应当遵守 CCAR-91部目视 飞行规则的最低天气标准。以 1级和 2级性能实施直升机医疗救护运行 时,可以在放行和航路飞行阶段执行下表中规定的最低天气标准。此外,直升机医疗救护是一项高风险运行,除了本咨询通告给出的指南外,局方鼓励运营人因地制宜采用国内现有或新出技术可以进一步提升安全水平,提高救护效率。包括但不限于无人机、RTK、大数据验证技术,其中,运营人可充分利用无人机的特点,研究制定相关方案和技术实现 药品、器械的投送,以及前置航径探测等。



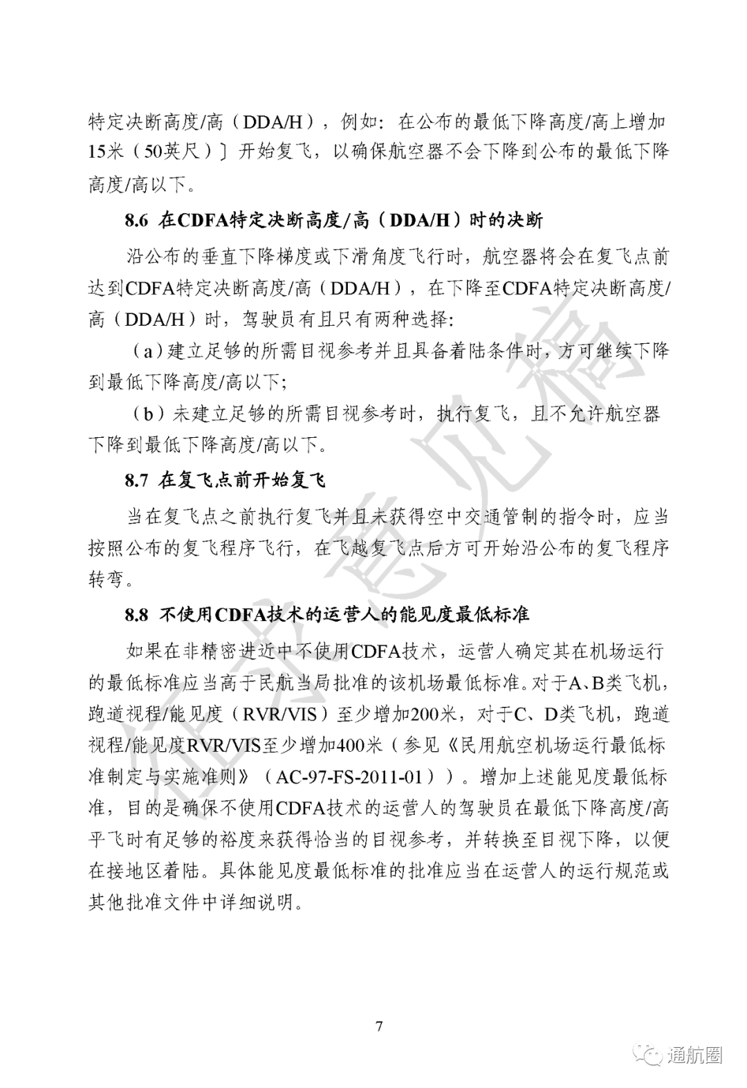
另外,为规范使用连续下降最后进近(以下简称CDFA)技术执行非精密进近程序,降低在执行非精密进近程序过程中发生可控飞行撞地(CFIT)的概率,飞标司依据《一般运行和飞行规则》(CCAR-91)和《小型商业运输和空中游览运营人运行合格审定规则》(以下简称CCAR-135部)制定本咨询通告。该咨询通告为在执行非精密进近程序过程中使用CDFA技术的CCAR-135部运营人(以下简称运营人)提供指南,并说明了使用CDFA技术的运行程序,以及运营人将CDFA技术作为标准操作程序(SOP)实施所推荐的一般程序和训练指南。咨询通告描述了在非精密进近程序中使用CDFA技术这种可接受的方法,但不是唯一的方法。咨询通告鼓励运营人制定标准操作程序指导和训练飞行机组使用CDFA技术执行适用的非精密进近程序。

投稿邮箱:zjhaika@zjhaika.com
声 明:转载文章,目的在于传递更多信息,并不代表平台赞同其观点和对其真实性负责。如涉及作品内容、版权和其它问题,请及时联系我们更正或删除。文章版权归原作者及原出处所有 ,本平台只提供参考并不构成任何投资及应用建议。

为了更好的传递海卡航空的服务内容、信息资讯、市场动态,请长按二维码进行识别关注海卡航空微信订阅号,共享通航的美好未来。
