继6月份通用机场中长期布局规划2022-2035发布之后,近日通用航空产业中长期发展规划(2022-2035年)也正式发布,这些城市将成为重点区域,结合产业布局迎来新的发展。
01、发展通用航空 加速融合发展
日前,河南省发展改革委发布了《河南省通用航空产业中长期发展规划(2022-2035年)》(简称《规划》)。在空间布局上,《规划》提到要构建“一核、两翼、六组团、多园区”的通用航空产业发展空间布局。

©河南省通航产业空间布局规划图-来源官网
一核:把郑州打造成为全省通用航空产业发展核心。充分利用郑州市科教资源、创新资源、人才资源集聚优势,增强上街通用机场服务功能,以大中型通用航空飞机、工业级无人机研发制造为重点,加快郑州国家通用航空产业综合示范区建设。建成投用登封通用机场并高标准规划通用航空产业园。建成全省通用航空飞行服务中心。拓展郑州新郑机场通用航空功能,建成公务机运营服务中心,形成覆盖国内外主要经济体的公务航空网络。重点发展通用航空器制造与维修、航空会展、航空培训、航空运动、低空旅游、短途运输、私人飞行等,形成全省通用航空产业集聚发展核心区。
两翼:把安阳、信阳打造成为全省通用航空产业发展两翼。依托安阳国家通用航空产业综合示范区和民用无人驾驶航空试验基地,建成航空运动城、无人机产业园、航空运动与航空旅游产业园和豫北通用航空飞行服务站,重点发展航空运动、无人机研发生产、通用航空培训、货运物流等,将安阳打造成国际知名的航空运动之都。抢抓大别山革命老区振兴发展机遇,增设信阳明港机场通用航空服务配套设施,加快信阳商城、新县、固始等通用机场和飞行服务站项目建设,推动通用航空与红色旅游融合发展,将信阳建设成以低空旅游与公共服务为特色的综合性通用航空服务基地。

©河南省机场(运输-通用)布局规划图-来源官网
六组团:建成六个独具特色的通用航空产业组团。依托郑州、开封、许昌豫中通用机场群,建设辐射全省、功能齐全的中部综合服务组团;依托安阳、濮阳、鹤壁、焦作、新乡豫北通用机场群,建设时尚运动组团;依托信阳、驻马店豫南通用机场群,打造大别山革命老区创新组团;依托洛阳、三门峡、济源豫西通用机场群,打造高端制造组团;依托南阳、平顶山豫西南通用机场群,打造伏牛山旅游休闲组团;依托商丘、周口、漯河豫东通用机场群,打造豫东作业服务组团。
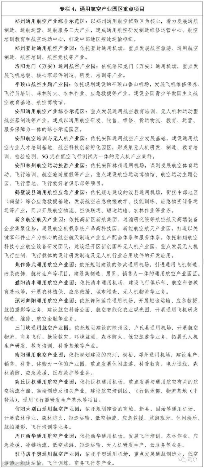
多园区:谋划布局多个通用航空产业园区。以郑州和安阳国家通用航空产业综合示范区为引领,加快安阳、洛阳、周口、商丘、南阳、信阳等空港经济区发展,建成一批通用航空产业园、无人机产业园,构建全省通用航空产业发展的多层次支撑平台。
02、通用航空旅游发展布局
在提升通用航空服务水平方面,除了积极发展短途运输、重点发展工农林作业,还提到了将大力发展低空旅游。与“老家河南”、黄河文化、大别山文化等文化名片相融合,形成“一心一带四区”的通航旅游布局。

©河南省通航旅游布局规划图-来源官网
一心:指建设郑州“通航+”文化旅游中心。
一带:指充分利用峡谷奇观、黄河湿地、黄河水域等自然景观,因地制宜发展低空旅游、航空水上运动、休闲养生等业态,打造沿黄低空旅游带。
四区:指充分挖掘省内自然景观和历史文化底蕴,重点建设南太行航空运动体验区、伏牛山休闲度假区、豫东现代农林观光区、大别山红色旅游区。规划建设旅游转运线路,提供集交通、观光、娱乐、休闲、餐饮等于一体的高端精品旅游产品。支持航空旅游运营企业发展,鼓励航空俱乐部开展通用航空低空旅游相关业务。
03、通用航空产业发展目标
到2025年,力争全省通用机场及具有通用航空服务功能的机场达到20个以上,通用航空产业园区10个以上。建成省级飞行服务中心1个,固定运营基地3个。通用航空运营企业超过30家,飞行器超过150架,通用航空作业完成10万小时以上。基本建成省内航空应急救援体系,打造精品低空旅游项目6个以上,初步形成基础设施完备,研发制造、运营管理、服务保障等产业链布局完善的通用航空产业体系,通用航空产业经济规模超过200亿元。

到2035年,形成较为完善的通用机场网络,通用航空服务覆盖所有县级行政单元。建成覆盖全省的“1+4+N”低空飞行服务保障体系,服务保障能力在中西部地区处于领先水平;“河南造”无人机、航空运动装备等通用航空产品在国内外市场具有较强竞争力和美誉度。航空培训、航空运动、低空旅游、公务飞行、短途运输、应急救援等通用航空服务和运营能力达到全国先进水平。力争通用航空产业经济规模超过千亿元。
结语
随着“十四五”通用航空发展专项规划的印发,特别是优势再造、换道领跑等“十大战略”为通用航空产业发展提供了新机遇。
郑州作为批复的国家级通用航空产业综合示范区之一,主阵地在上街,这几年发展势头有,但没有足够显现出来。希望随着这次国家、省级层面的十四五规划,围绕通用航空器制造与维修、航空会展、航空培训、航空运动、低空旅游、短途运输、私人飞行等,形成全省通用航空产业集聚发展核心区。

正值新阶段国土空间规划和开发区改革阶段,上街区作为郑州的一个行政区,空间规模远远支撑不了今后长时期的发展,当前荥阳北部两镇将与高新区建立合作共建示范区,这为荥阳北部乡村的发展注入了新动力;如今通航产业全新推进,如果上街北部和西部的荥阳几个乡镇能与上街融合发展,更有助于区域的协同发展,产业的统筹谋划。
如此,郑州上街国家级通用航空产业综合示范区才能发挥出更大的价值,才能形成足够强劲的核心支撑。
投稿邮箱:zjhaika@zjhaika.com
声 明:转载文章,目的在于传递更多信息,并不代表平台赞同其观点和对其真实性负责。如涉及作品内容、版权和其它问题,请及时联系我们更正或删除。文章版权归原作者及原出处所有 ,本平台只提供参考并不构成任何投资及应用建议。

为了更好的传递海卡航空的服务内容、信息资讯、市场动态,请长按二维码进行识别关注海卡航空微信订阅号,共享通航的美好未来。


