随着无人机技术的不断发展和商业应用的不断成熟,每个行业应领域的潜在需求市场空间极大,工业无人机在工业领域的普遍应用将具有更大的商业价值和市场规模。
Part.1
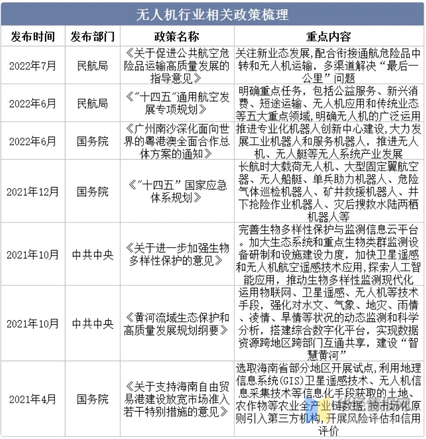
多项政策出台鼓励行业健康发展
近年来,中国民用无人机行业受到各级政府的高度重视和国家产业政策的重点支持。国家陆续出台了多项政策,鼓励民用无人机行业发展与创新《关于促进公共航空危险品运输高质量发展的指导意见》《“十四五”通用航空发展专项规划》《“十四五”国家应急体系规划》等产业政策为民用无人机行业的发展提供了明确、广阔的市场前景,为企业提供了良好的生产经营环境。

目前,工业无人机发展的相关部门规章制度、法律法规、相关政策和行业发展规划均从不同层面引导、鼓励和规范着行业的健康有序发展。
Part.2
工业无人机应用优势明显市场规模快速上升
工业无人机作为一种高效便捷的辅助手段替代了原有工具服务于各行各业的日常工作中,其具有成本低,效费比好、机动性能好、使用方便等优势,降低了人工操作的风险,提高了任务执行的安全性和可操控性。
近五年来,中国消费级及工业无人机都取得了高速发展,中国民用无人机的市场发展潜力巨大,逐渐成为全球无人机行业重要的板块之一,主要得益于供给端及需求端两方面的双重驱动。
Part.3
市场规模或将保持高速增长
在工业级无人机(专业级)市场,“无人机+”的潜力不断被挖掘,市场对无人机产品在工业应用领域的接受程度越来越高,行业需求呈现井喷趋势。
随着我国无人机政策的落地,无人机行业野蛮生长的态势将被遏制,而进入到健康生长模式的无人机产业将迎来黄金的发展时期,尤其是开发仍在深入的工业无人机领域,将迎来行业规模的大爆发。
未来,工业无人机行业增长速度仍将保持在高位,根据《工业和信息化部关于促进和规范民用无人机制造业发展的指导意见》,到2025年,民用无人机产值达到1800亿元,年均增速25%以上。
2020年,我国工业无人机市场规模约为273亿元,若以25%增长率对工业无人机行业市场规模进行测算,2026年,我国工业无人机市场规模约达1041亿元。
对于中国无人机行业未来的市场容量,中国工程院院士刘大响表示十分可观:“到2023年市场规模有望达到968亿元,军用无人机约为350亿元,总体上无人机行业市场规模将超过千亿,年复合增速超过60%。”
刘大响认为,中国无人机行业具有覆盖面很广的产业链,其发展的三大驱动因素为:技术的领先、政策的支持、投资的爆发。
随着新一轮科技革命和产业变革深入发展,无人机产业这条“千亿级”乃至“万亿级”的产业赛道正呈现出积厚成势、加快跃升的新气象。
据Frost&Sullivan预测,从2019年到2024年,预计消费级无人机市场规模增长2倍,但工业级无人机市场规模能够翻10倍。
投稿邮箱:zjhaika@zjhaika.com
声 明:转载文章,目的在于传递更多信息,并不代表平台赞同其观点和对其真实性负责。如涉及作品内容、版权和其它问题,请及时联系我们更正或删除。文章版权归原作者及原出处所有 ,本平台只提供参考并不构成任何投资及应用建议。

为了更好的传递海卡航空的服务内容、信息资讯、市场动态,请长按二维码进行识别关注海卡航空微信订阅号,共享通航的美好未来。


