
■ 近期,全国多个省(区、市)陆续公布2023年重点项目清单,各地密集举行重大项目开工仪式。据不完全统计,共有河北、上海、江苏、安徽、山东、广西、四川、贵州等八省(市)发布低空经济相关重点项目44个。「低空经济观察」研究团队将项目信息整理如下。
《河北省2023年省重点建设项目名单》共计507个项目,总投资1.32万亿元,年度预计投资2600.1亿元。其中,低空经济相关项目4个。

《2023年上海市重大工程清单》共计划安排重大工程项目191项,涉及总投资约1.7万亿元。其中,低空经济相关项目2个。
《江苏省2023年重大项目名单》共安排实施项目220个、储备项目45个,年度拟投资5670亿元。其中,低空经济相关项目4个。
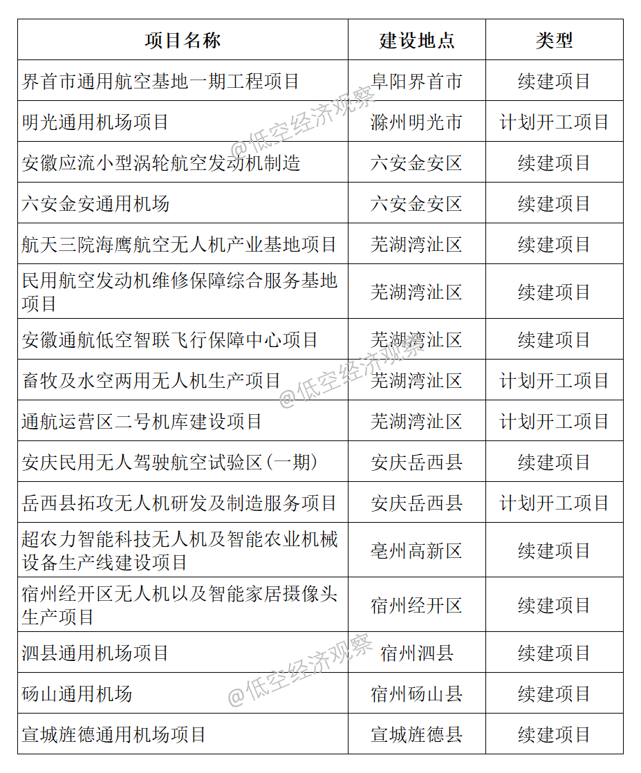
《安徽省2023年重大项目清单(第一批)》共包括9582个项目,总投资约3.7万亿元,年度计划投资3698.7亿元。其中,低空经济相关项目16个。
《2023年山东省重点项目名单》共1400个项目,总投资1.09万亿元,年度计划投资3446亿元。其中,低空经济相关项目1个,为威海飞腾航空科技有限公司系列无人机技术改造项目。
《2023年自治区层面统筹推进重大项目实施方案》明确重大项目共2528项,总投资4.64万亿元,年度计划投资4261.67亿元。其中,低空经济相关项目5个。
《2023年四川省重点项目名单》共列700个项目,包括续建项目464个、新开工项目236个。其中,低空经济相关项目8个。
贵州省2023年一季度重大项目集中开工仪式日前举行。今年一季度,贵州省共开工重大项目687个,总投资3767.67亿元。其中,低空经济相关项目4个。
■ 研究成果推荐


