2023年4月24日,民航局官网发布了《中国民用航空局关于<修改〈民用航空产品和零部件合格审定规定〉的决定(征求意见稿)>公开征求意见的通知》,就《关于《民用航空产品和零部件合格审定规定》的修改决定(征求意见稿)》向社会公开征求意见,并给出了相关的修订说明。
注:本轮意见反馈的截止时间为2023年5月24日,即将到期。
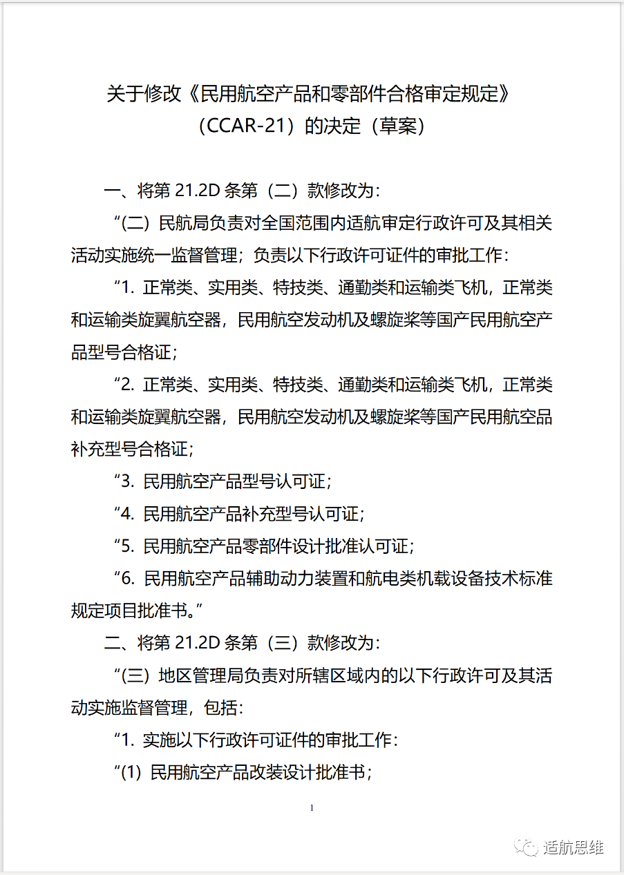
2023.4.24征求意见稿-1/2
2023.4.24征求意见稿-2/2
可以看出,本次修订内容非常简单,仅涉及CCAR-21-R4第21.2D条的(二)、(三)款,有关合格审定职责。
CCAR-21-R4中第21.2D条(二)、(三)款的原文如下:
CCAR-21-R4第21.2D条款
根据《关于《民用航空产品和零部件合格审定规定(征求意见稿)》的修订说明》,本次修订的主要内容为:
(一)明确民航局负责对全国范围内适航审定行政许可及其相关活动实施统一监督管理,并明确其负责审批工作的行政许可证件的范围。
(二)明确民航地区管理局负责对所辖区域内的相关行政许可及其活动实施监督管理,包括民航地区管理局实施审批工作的行政许可证件的范围和受民航局委托实施审批工作的行政许可证件的范围。
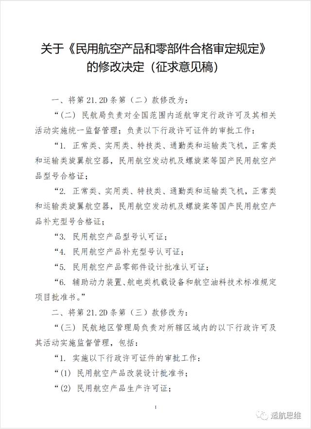
其实早在2022年4月2日,民航局官网就发布过《关于对《民用航空产品和零部件合格审定规定》修改决定草案征求意见的通知》,拟对21.2D条款进行修订,当时的征求意见稿如下:
2022.4.2征求意见稿-2/2
对比当前有效的CCAR-21-R4,以及2022.4.2、2023.4.24两版修改决定征求意见稿,可以看出如下变化:
值得注意的是,本次21部的修订更多是在明确民航局和地区管理局的职责(比如地区管理局受民航局委托实施的行政许可证件的审批工作),而非调整两者的分工。
讨论、合作或转载请联系作者
获取专业的适航培训和取证服务

欢迎关注和转发


