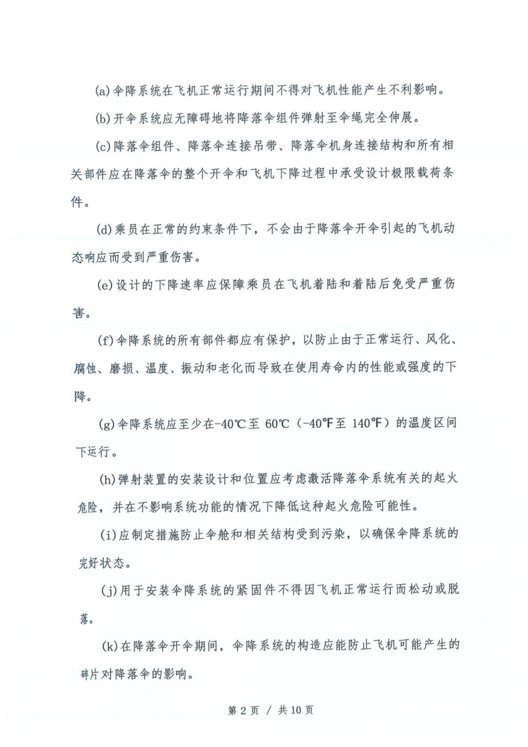
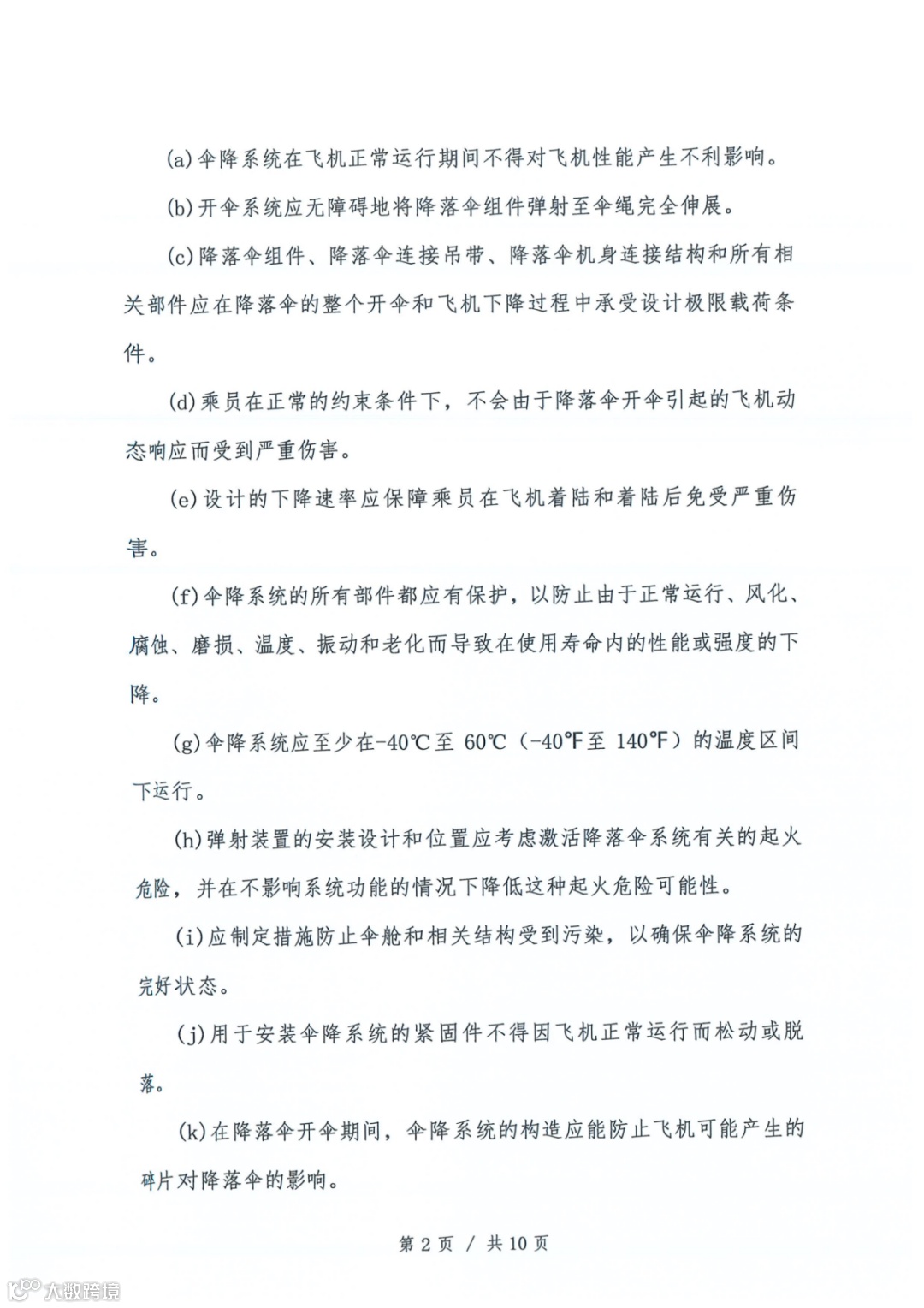
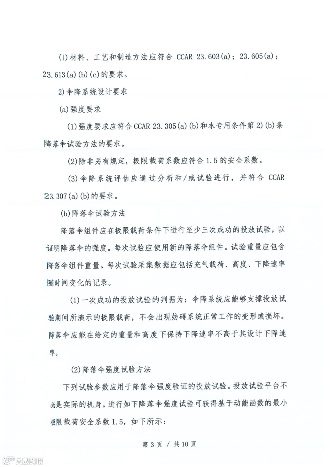
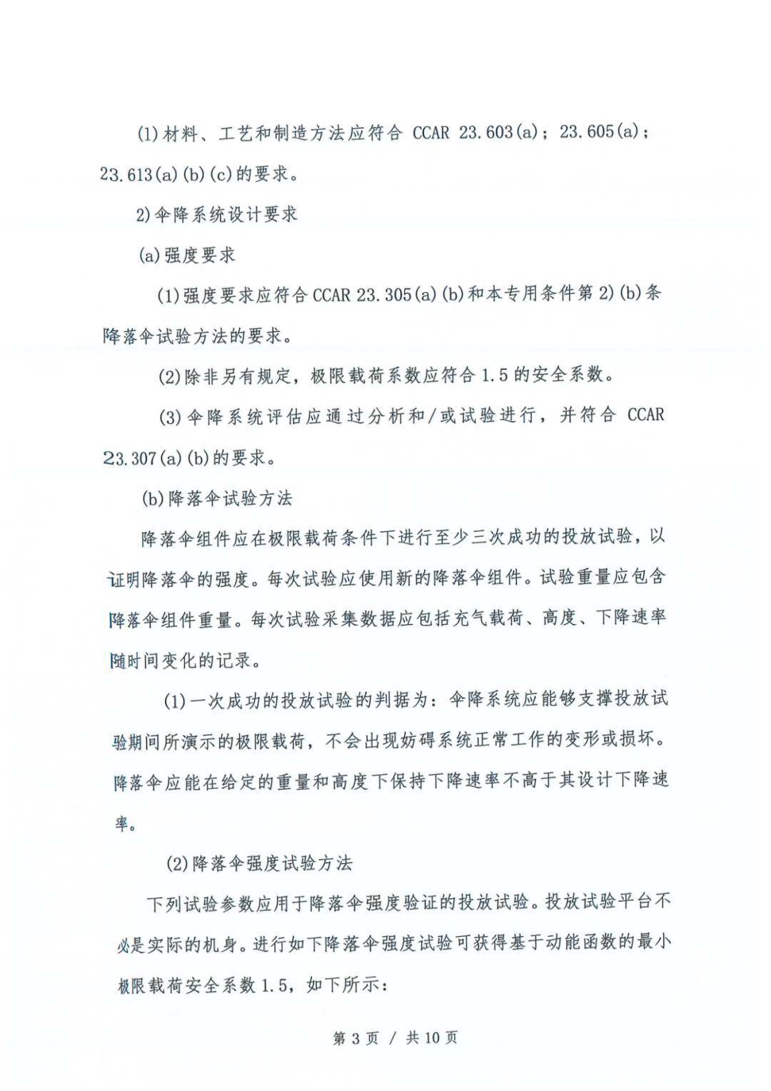
AG100飞机为3座全复合材料的单发飞机,飞机采用下单翼、低平尾、单垂尾的常规气动布局形式,飞机发动机Rotax 915 iSc3 C24已取得CAAC型号认可证,编号VTC139E,该发动机的EEC 系统随发动机取证进行了验证。AG100飞机采用德国 MT公司双叶木基复材螺旋桨MTV-21-A/195-80,该螺旋桨由机械式液压调速器控制,其CAAC型号认可证数据单为VTCO228P版次1。螺旋桨安装于Rotax 915 iSc3 C24发动机的法兰盘上,由螺旋桨自带螺栓和螺母固定。螺旋桨调速器摇臂由钢索连接至油门杆底座的L形摇臂上。











以下为《AG100型飞机螺旋桨的安装》(SC-23-15):




以下为《AG100型飞机发动机电子控制》(SC-23-16):






来源:中国民航局
投稿邮箱:zjhaika@zjhaika.com
声 明:转载文章,目的在于传递更多信息,并不代表平台赞同其观点和对其真实性负责。如涉及作品内容、版权和其它问题,请及时联系我们更正或删除。文章版权归原作者及原出处所有 ,本平台只提供参考并不构成任何投资及应用建议。

为了更好的传递海卡航空的服务内容、信息资讯、市场动态,请长按二维码进行识别关注海卡航空微信订阅号,共享通航的美好未来。


