6月27日,临云行小编获悉,民航局公安局发布通知,就 《中国民用航空局关于<通用航空活动禁限带物品目录>的公告》 征求意见。
通知称,为了保障通用航空活动安全,规范通用航空活动安保管理工作,公安局起草了《中国民用航空局关于<通用航空活动禁限带物品目录>的公告》(以下简称《目录》)。现向社会公开征求意见。任何单位或个人如有意见建议,可通过电子邮件发送至mhjgaj@caac.gov.cn。意见反馈截止时间为 2023年7月7日。
公告显示, 开展通用航空经营性活动的各运营人、通用机场及运输机场 应当在运输合同或客票中列明《目录》要求,或在企业网站及航站楼内、安全检查区域等场所通过多种方式公告《目录》,履行告知义务。
《目录》适用于在中华人民共和国境内开展的通用航空经营性活动。其中:
一、 经营性定期载客运输活动(通用航空短途运输)的旅客、参加空中游览、个人娱乐飞行(体验飞行等)、跳伞飞行服务的人员不得携带《目录》所列禁、限带物品登机或进入机场控制区。
如通用航空短途运输的旅客因个人自用需携带《目录》所列限带物品中的锂电池, 应当提前申报,经短途运输企业同意后方可携带。
二、 经营性不定期载客运输活动(通用航空包机飞行)的旅客,不得携带《目录》所列禁带物品登机或进入机场控制区;需携带《目录》所列限带物品的,应当提前申报,经运营人同意后方可携带。
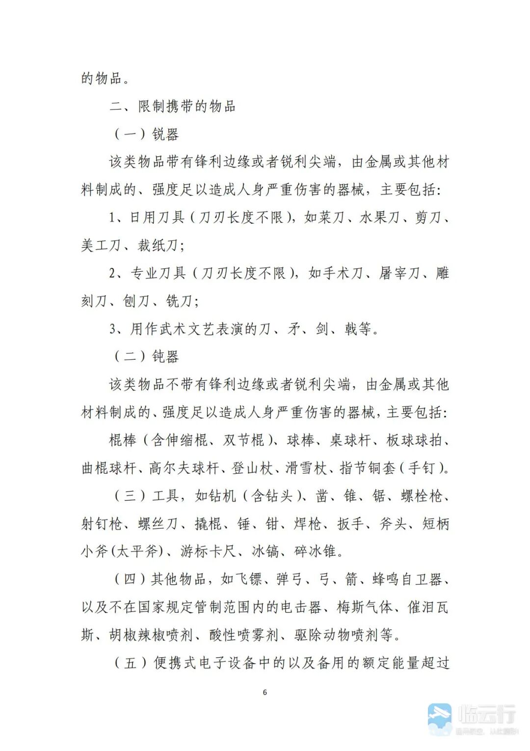
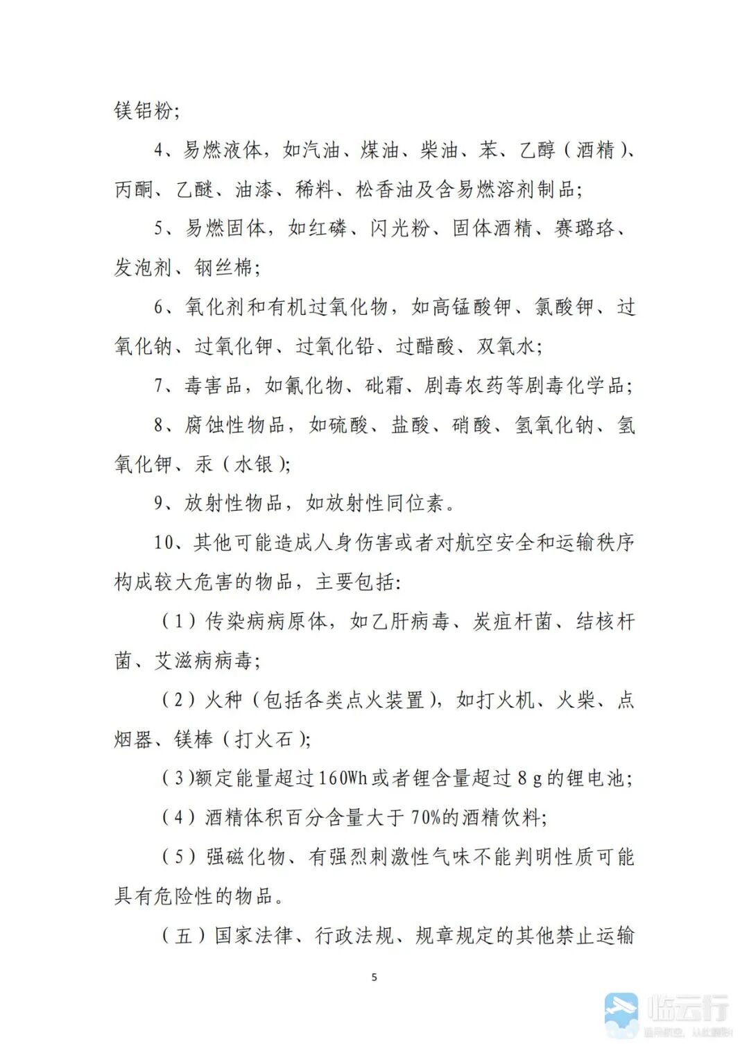
三、 除上述活动之外,开展其他类经营性通用航空活动时,应当按照国家法律、行政法规、规章以及交通运输部、民航局有关规定执行。相关人员所携带物品原则上不应超出本次飞行活动任务需要。详情如下:
投稿邮箱:zjhaika@zjhaika.com
声 明:转载文章,目的在于传递更多信息,并不代表平台赞同其观点和对其真实性负责。如涉及作品内容、版权和其它问题,请及时联系我们更正或删除。文章版权归原作者及原出处所有 ,本平台只提供参考并不构成任何投资及应用建议。

为了更好的传递海卡航空的服务内容、信息资讯、市场动态,请长按二维码进行识别关注海卡航空微信订阅号,共享通航的美好未来。


