7月19日,民航局运输司发布通知征求《国内通程航班管理办法(征求意见稿)》意见。通知表示,为规范国内通程航班市场秩序,鼓励各方参与并推广通程航班服务,构建干线、支线、通航短途运输间航线互联、机场互通的“干支通,全网联”航空运输网络体系,实现国内主要城市高效畅通、偏远地区城市有效连通,运输司组织起草了《国内通程航班管理办法(征求意见稿)》,现面向社会公开征求意见,征求意见截止时间为8月1日。

据介绍,该办法适用于在中华人民共和国境内注册的国内航空客运承运人、通用航空企业、机场管理机构、地面服务代理人、航空销 售代理人、航空销售网络平台经营者、航空信息保障单位等通程航班参与方开展的国内通程航班旅客运输活动。
据征求意见稿,“国内通程航班”(以下简称通程航班)是指通程航班参与方通过加入《通程航班服务协议》等协议,并自愿向“国内通程航班服务管理平台”备案,为承诺接受通程航班服务的旅客(以下简称旅客)提供“一次支付、一次值机、一次安检、行李直挂、全程无忧”(以下简称通程航班服务标准),必要时协助安排住宿等全流程保障的国内联程航班。
以下是征求意见稿:















来源:中国民航局网站。通航圈综合编辑。
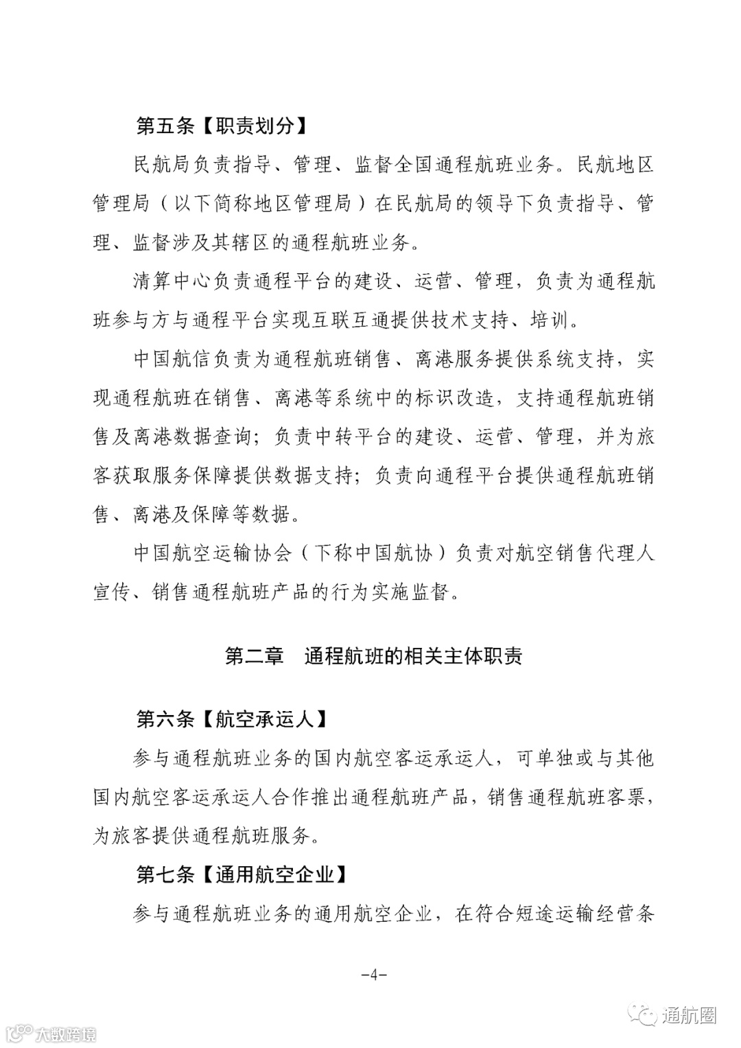
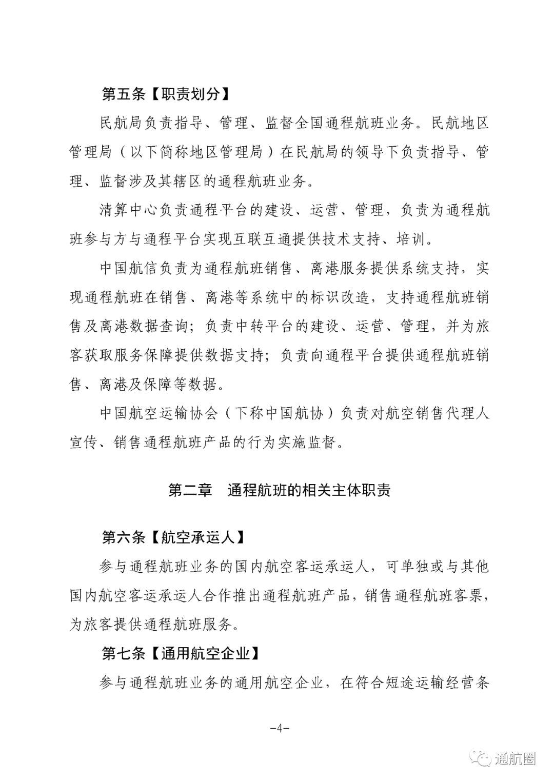
投稿邮箱:zjhaika@zjhaika.com
声 明:转载文章,目的在于传递更多信息,并不代表平台赞同其观点和对其真实性负责。如涉及作品内容、版权和其它问题,请及时联系我们更正或删除。文章版权归原作者及原出处所有 ,本平台只提供参考并不构成任何投资及应用建议。

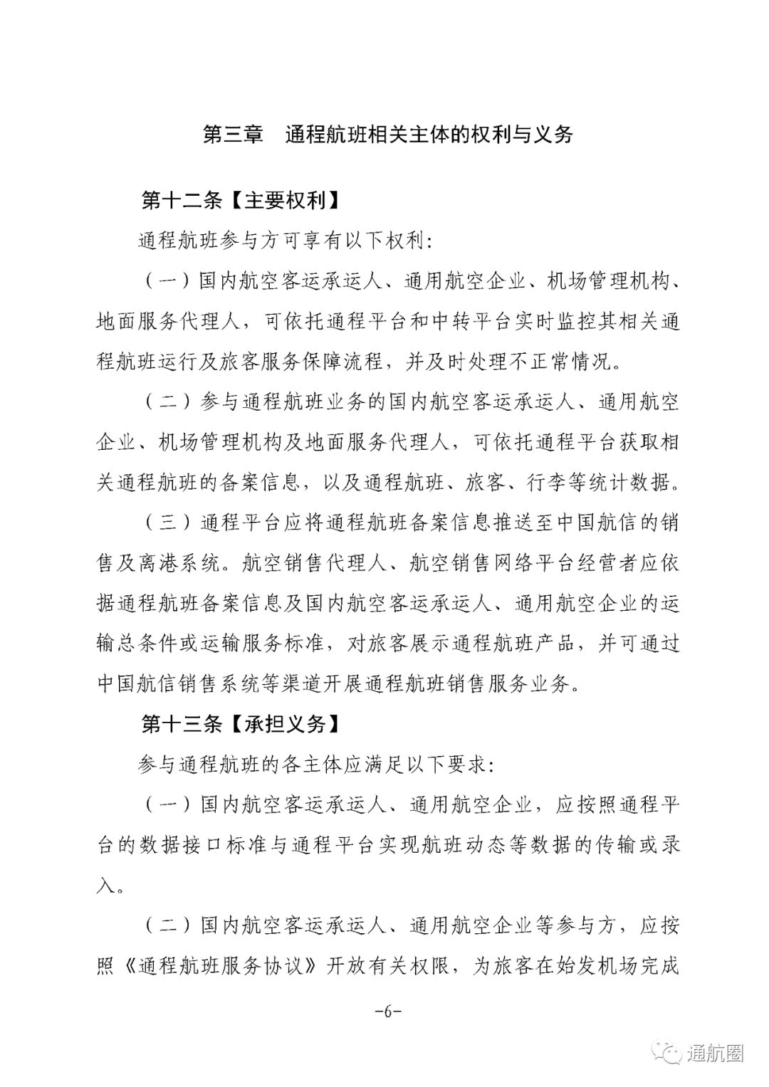
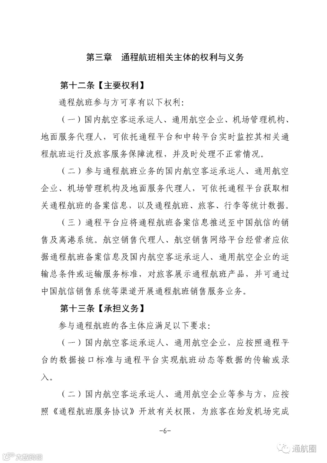
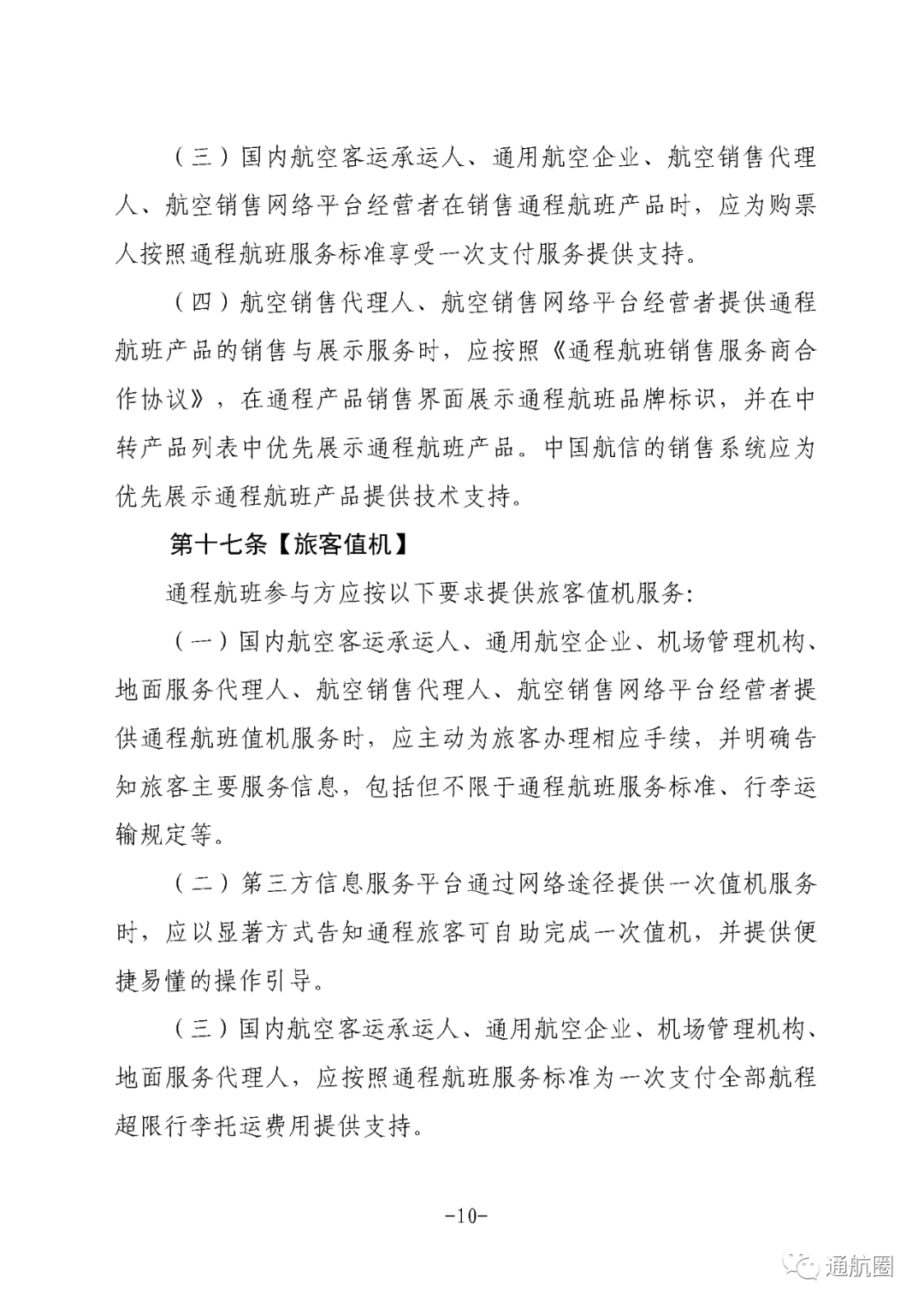
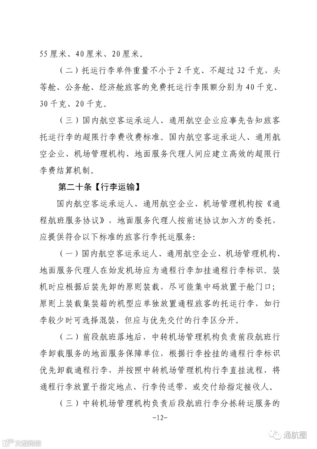
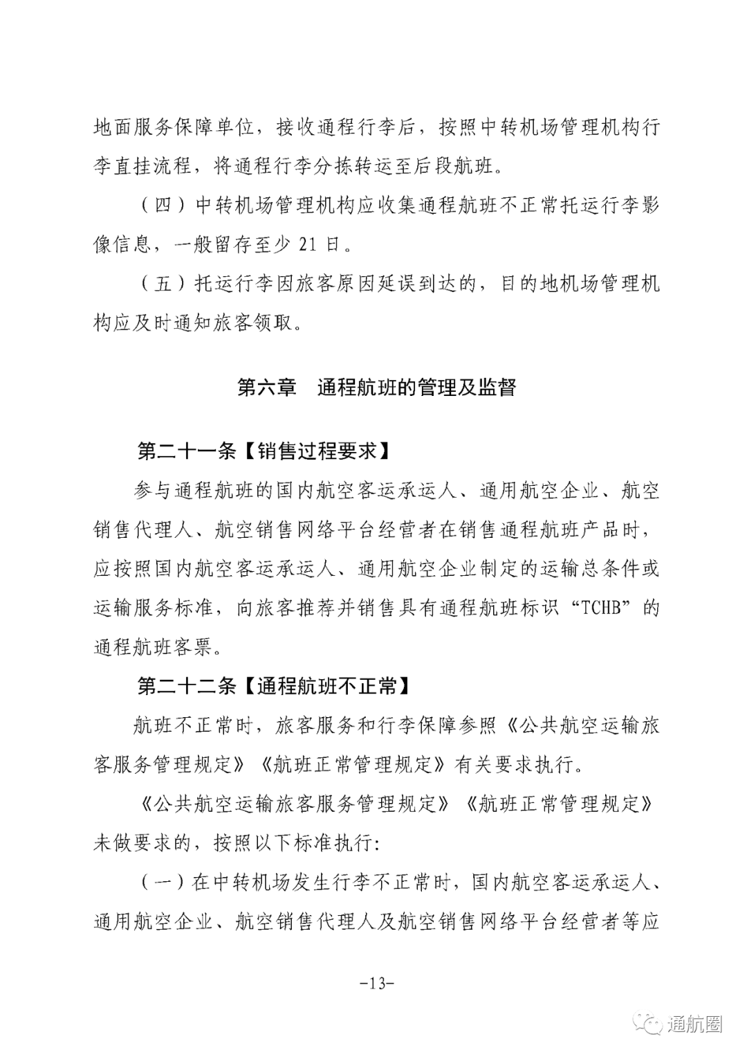
为了更好的传递海卡航空的服务内容、信息资讯、市场动态,请长按二维码进行识别关注海卡航空微信订阅号,共享通航的美好未来。


