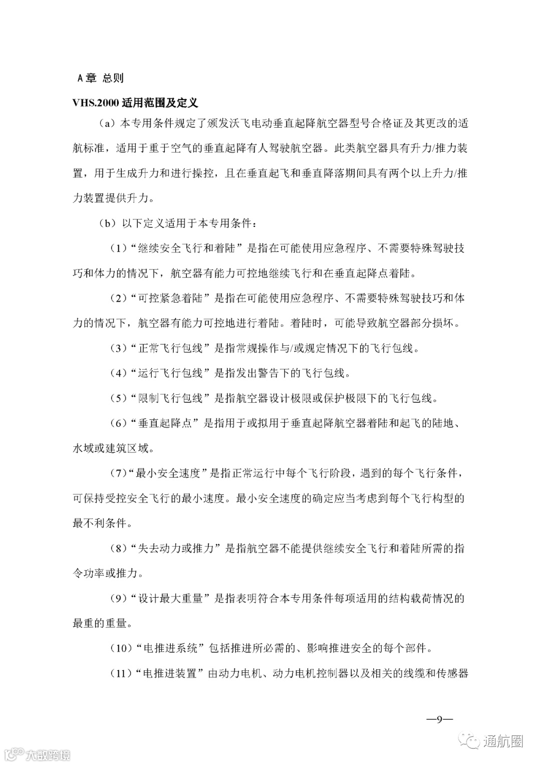
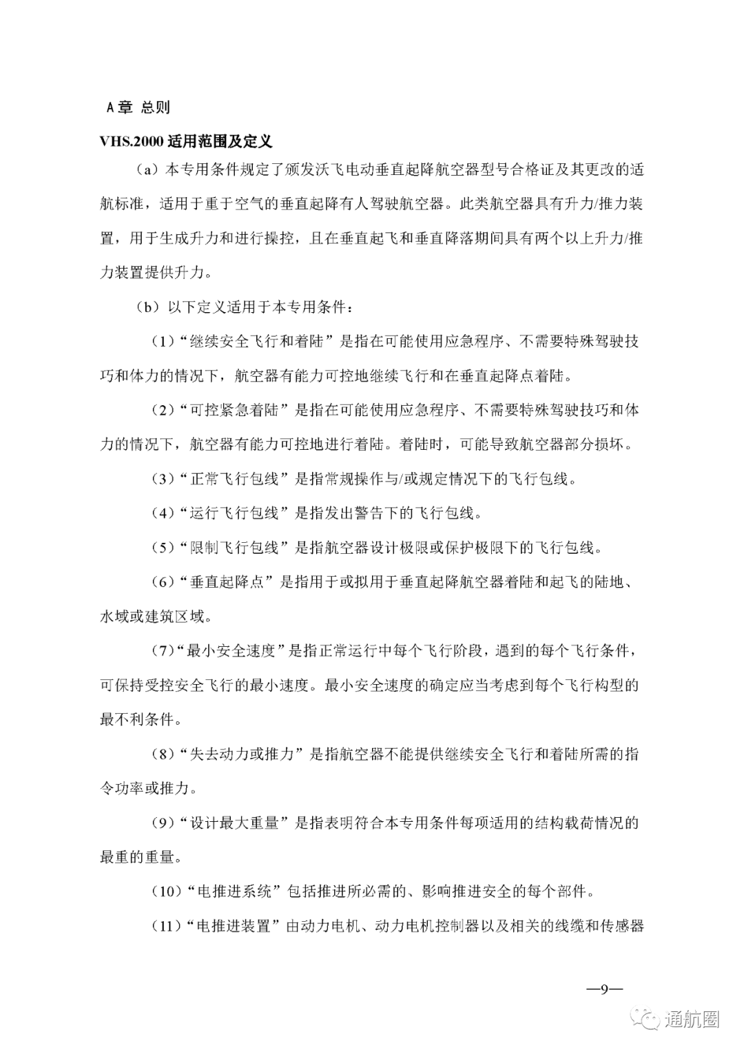
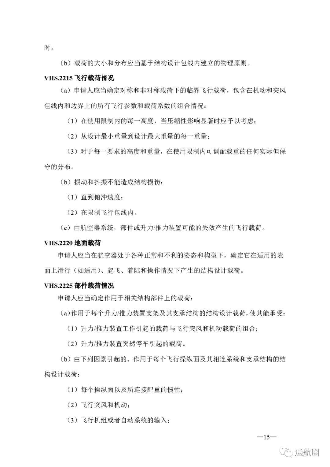
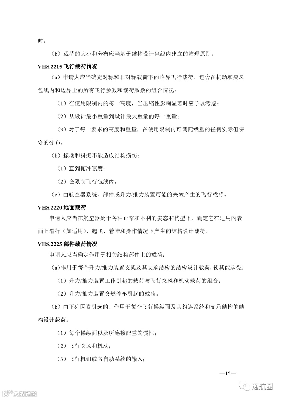
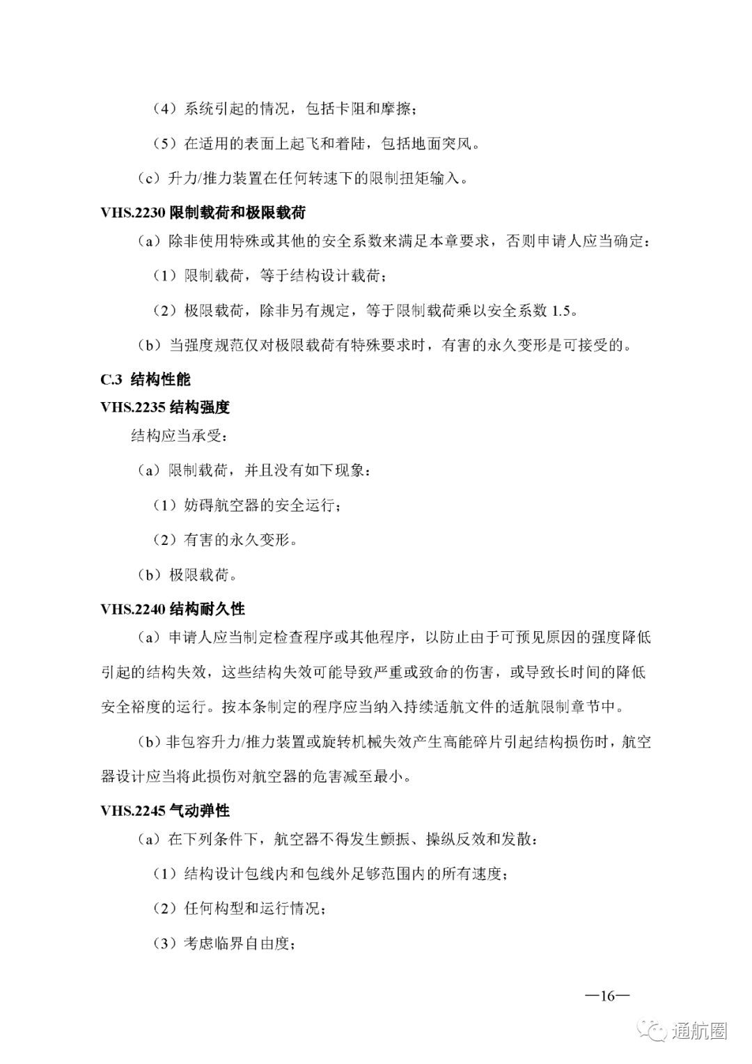
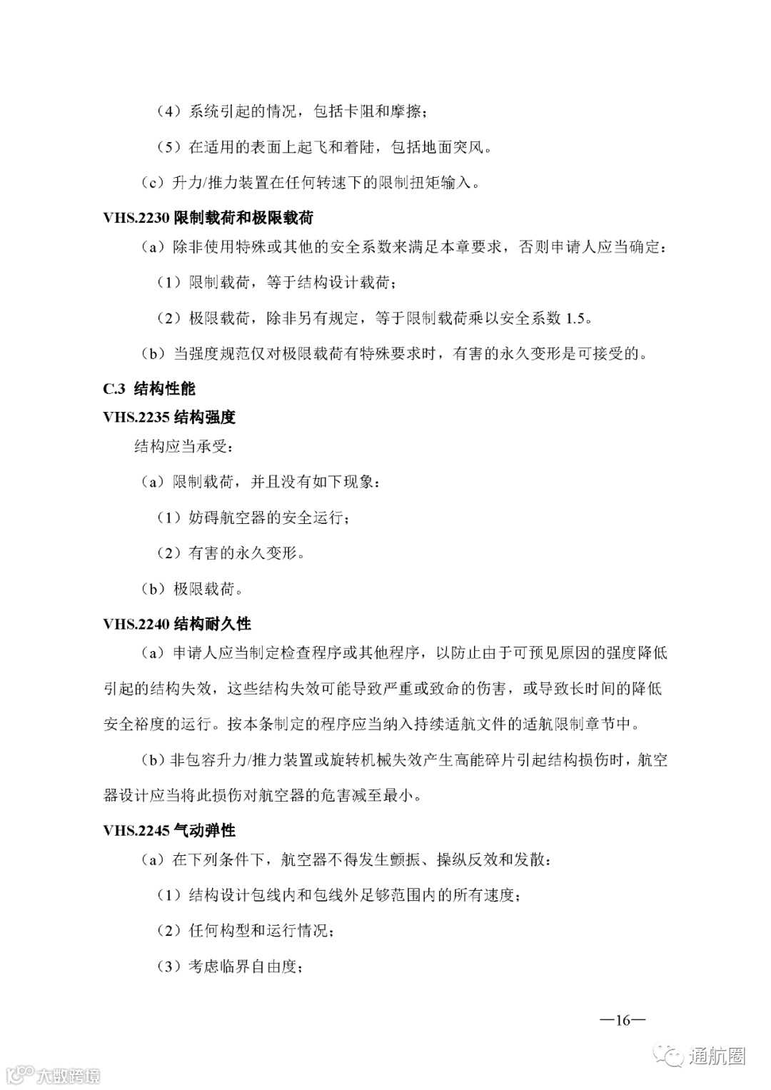
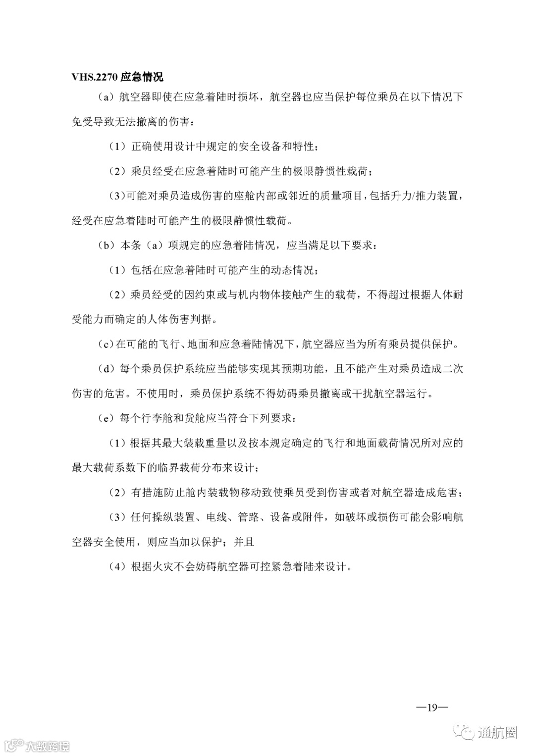
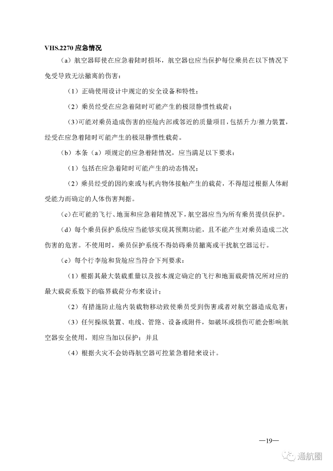
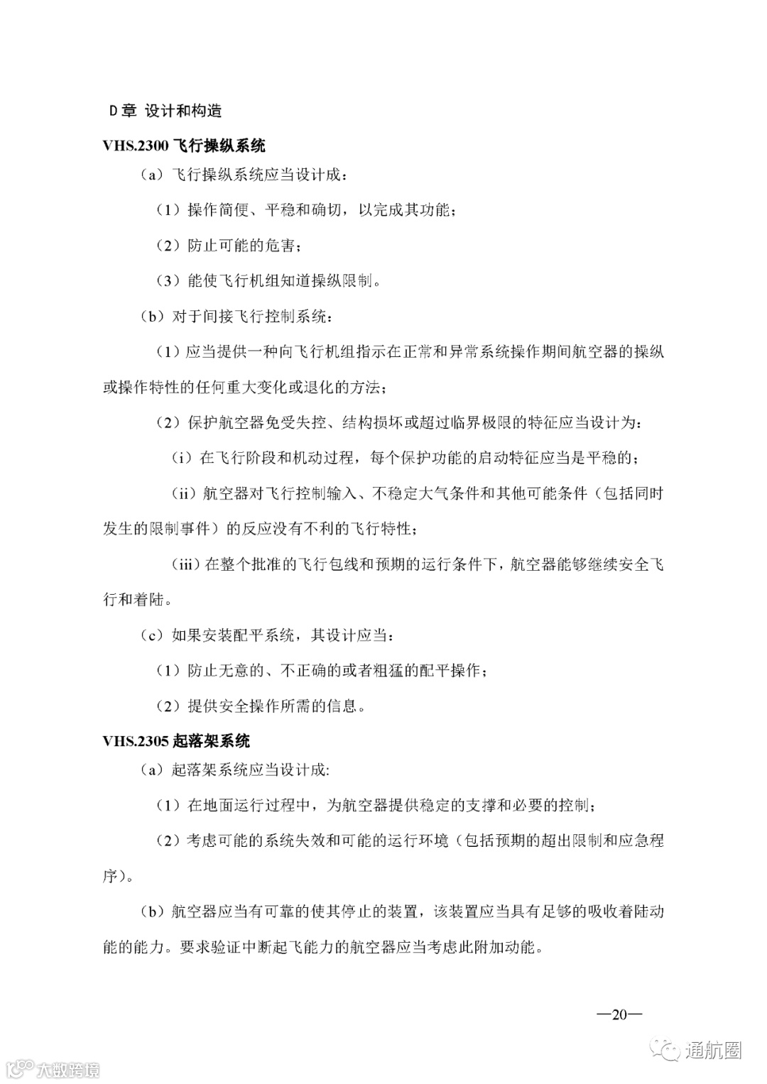
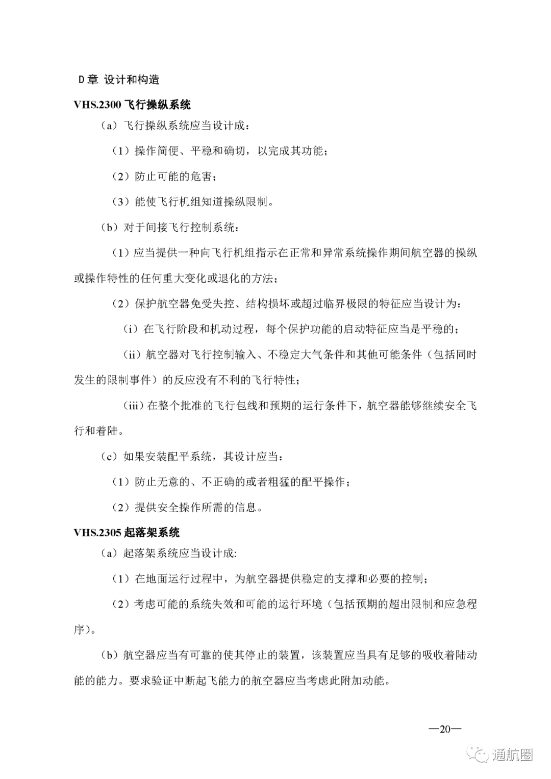
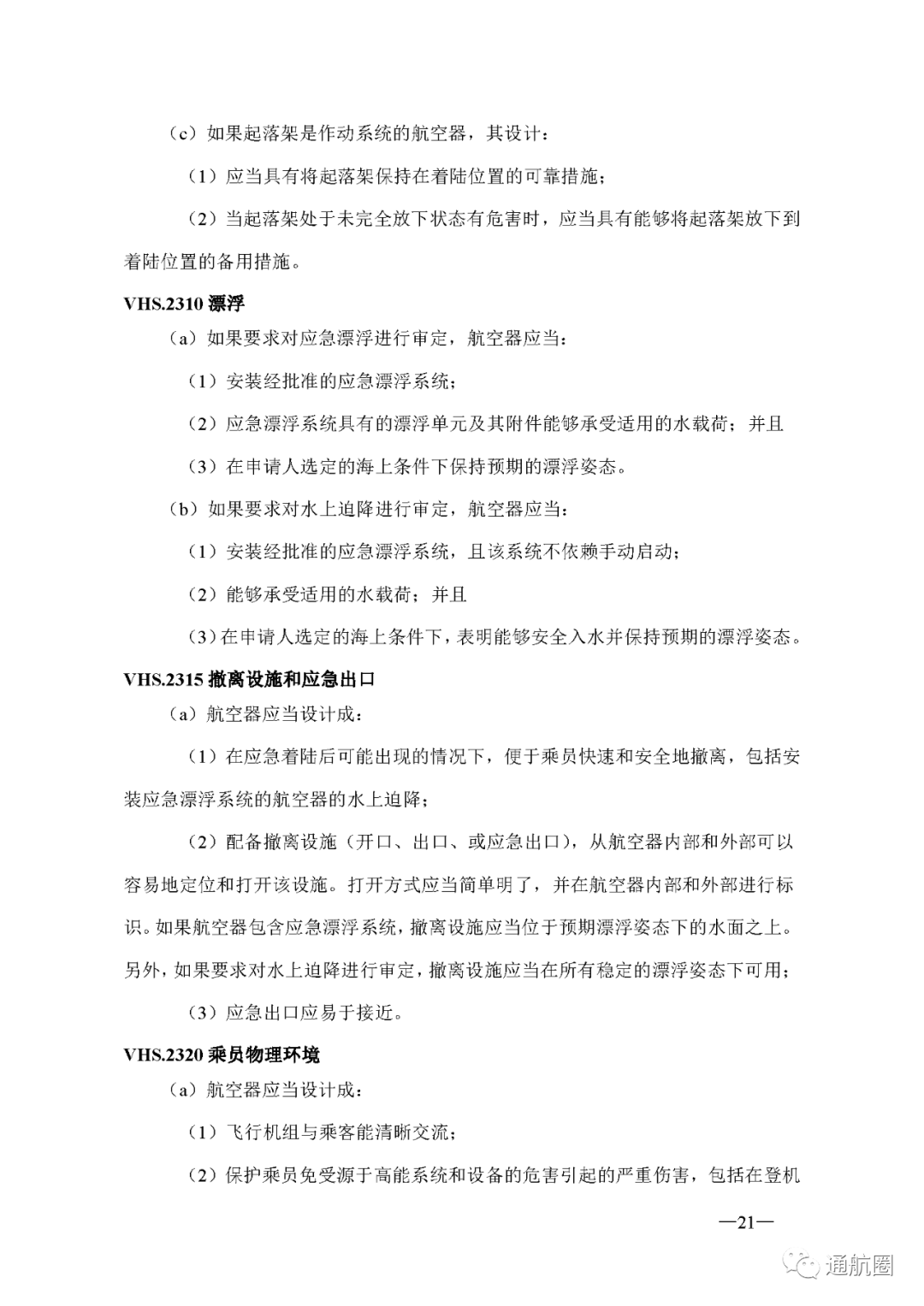
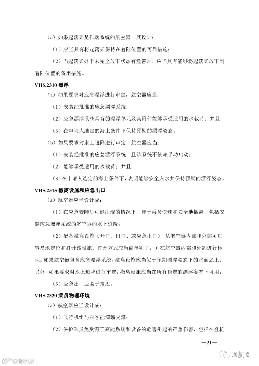
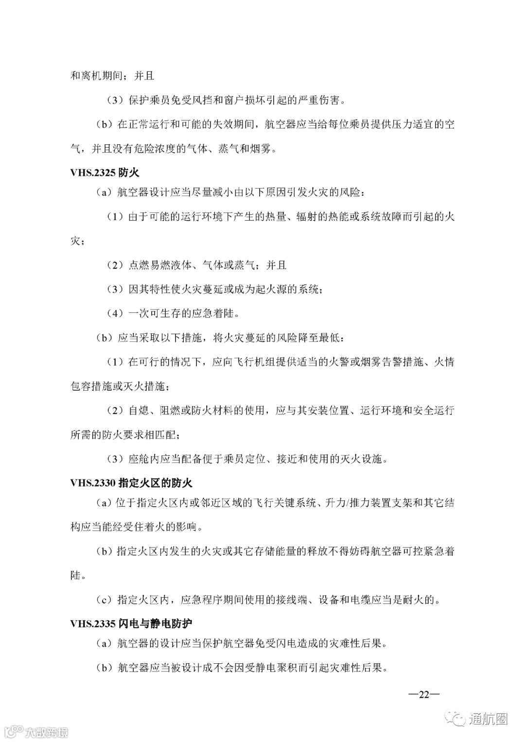
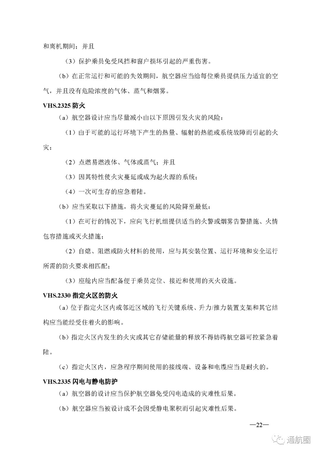
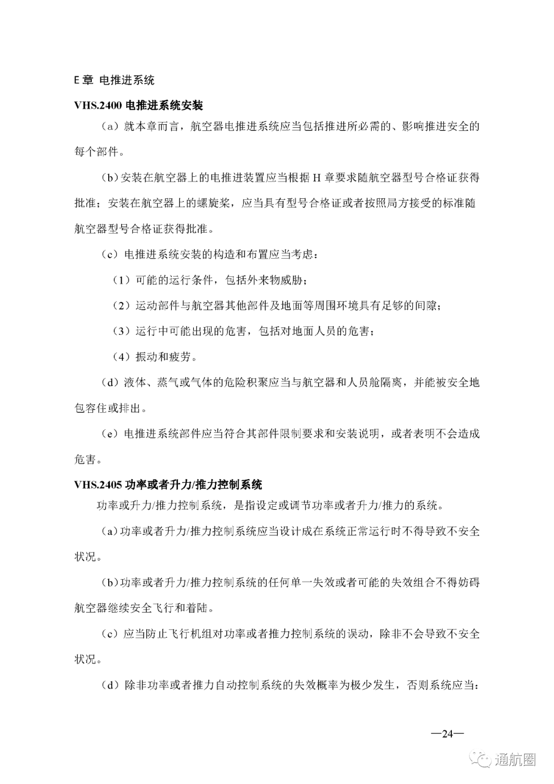
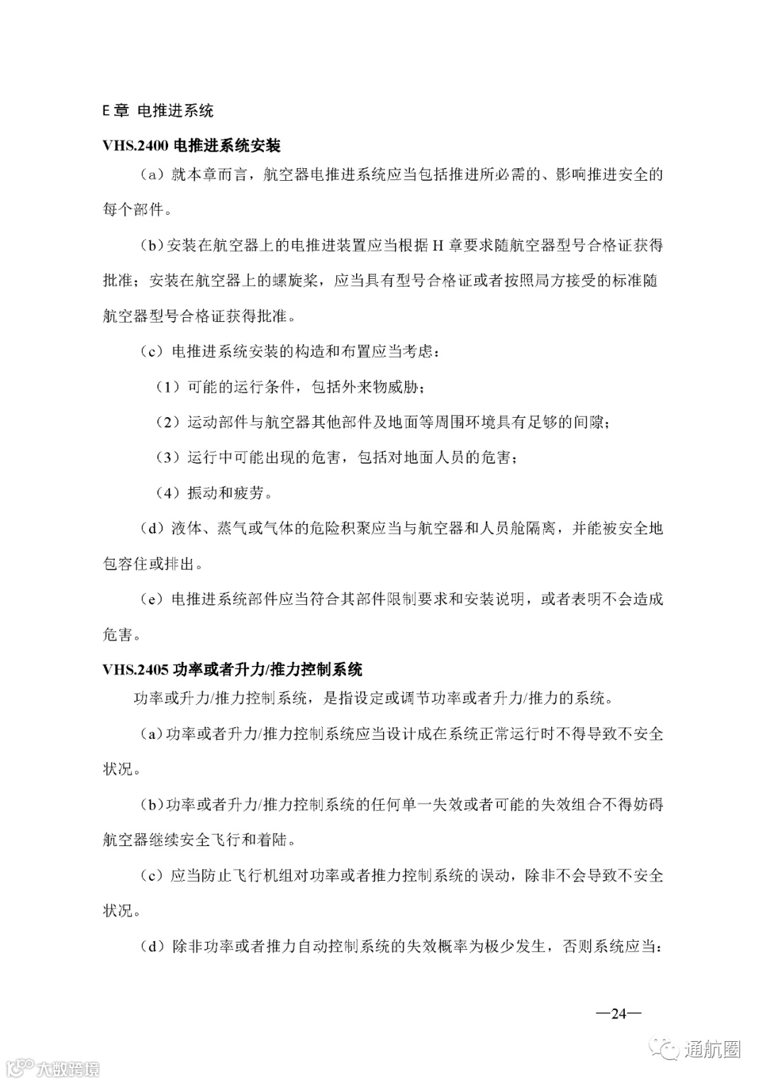
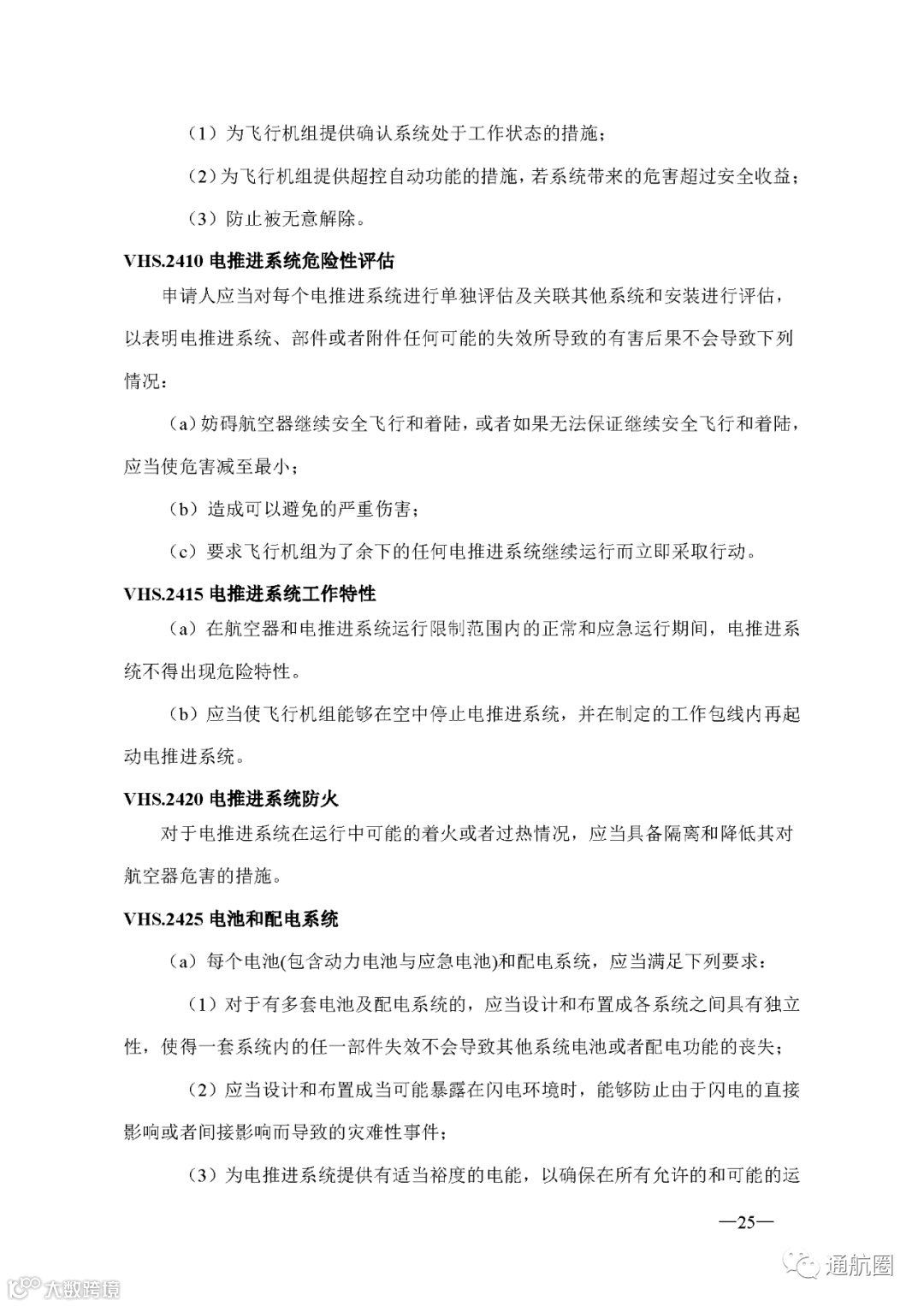
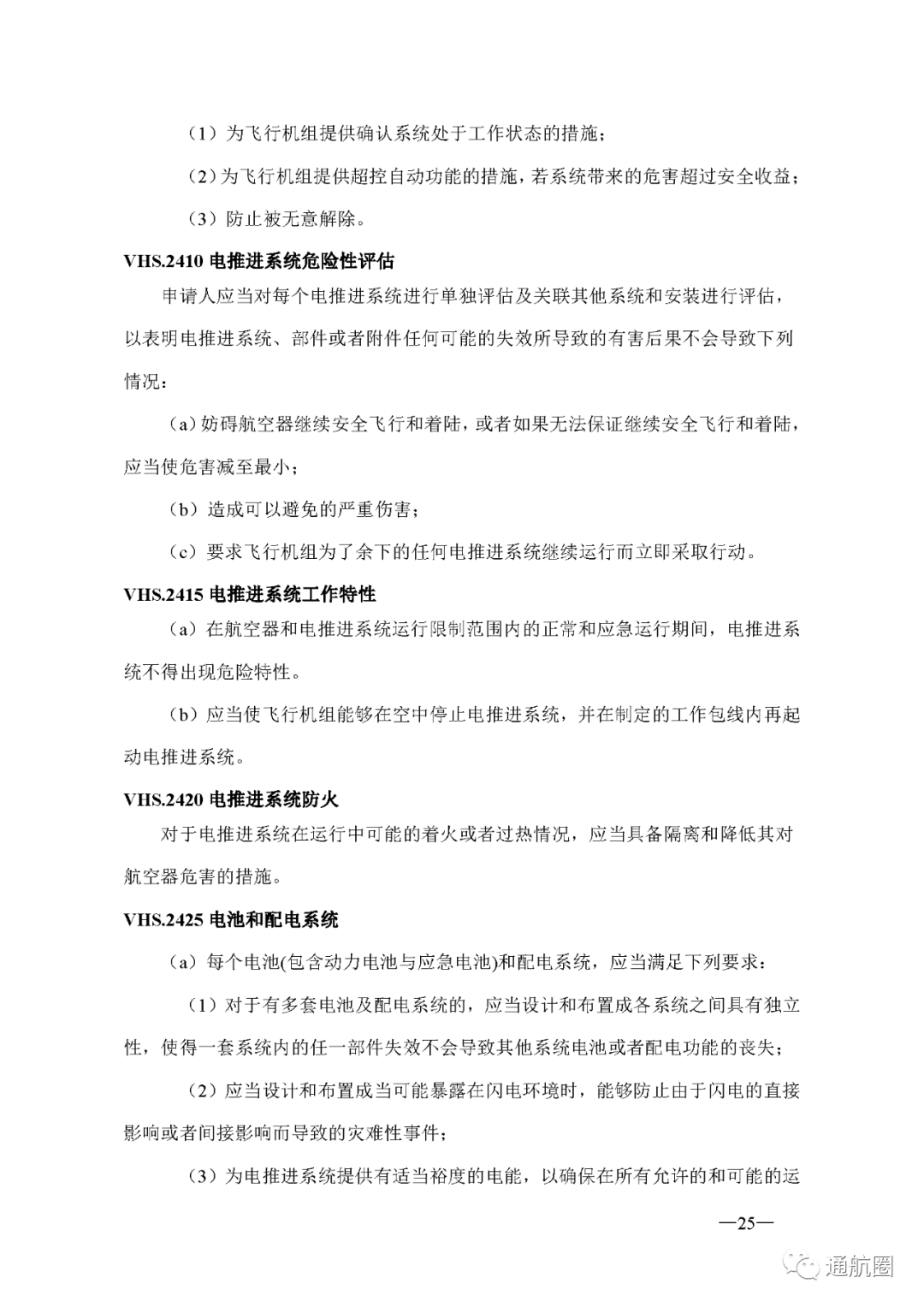
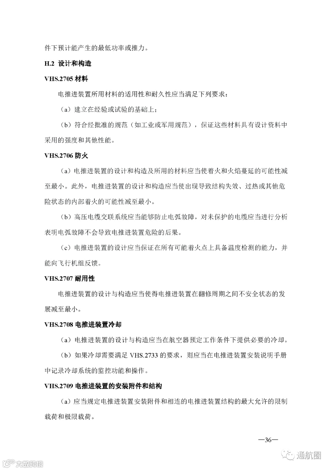
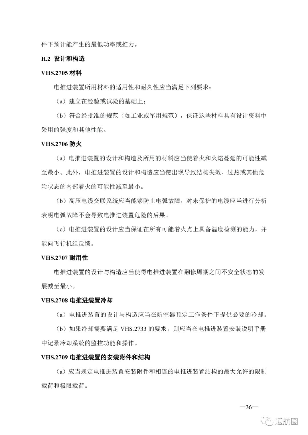
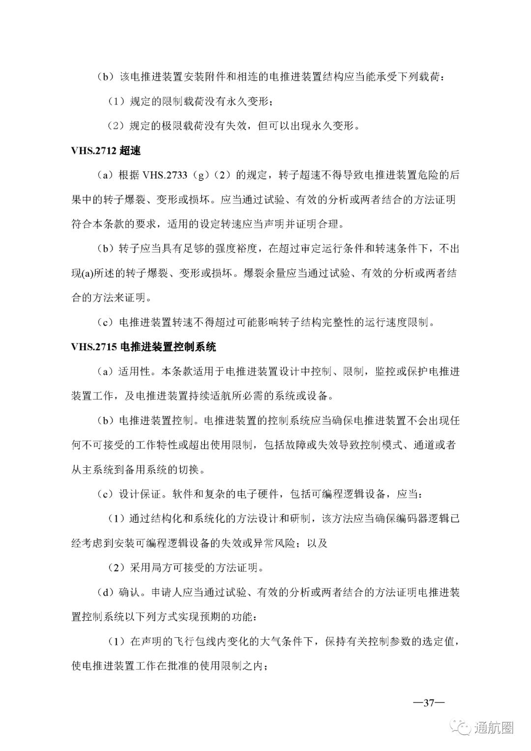
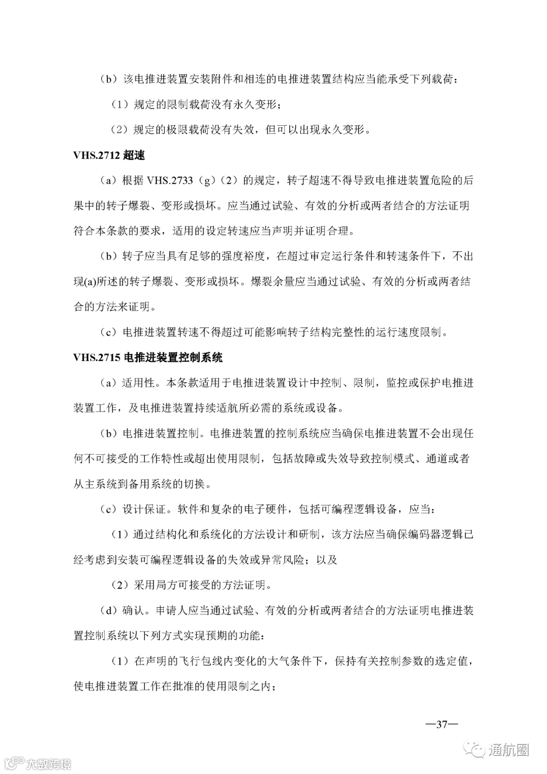
今天(12月1日)早上,民航局适航司发布了《关于就沃飞长空AE200-100型电动垂直起降航空器型号合格审定项目专用条件征求意见的通知》。据通航圈了解,在去年11月,民航西南局正式受理了吉利科技旗下的四川沃飞长空科技发展有限公司(曾用名:成都沃飞天驭科技有限公司)AE200-100型电动垂直起降航空器(简称eVTOL)的型号合格证申请,颁发出了中国首张有人驾驶载人eVTOL型号合格审定受理申请通知书,随后又成立了项目审查组开展审查工作。 民航局适航司在今天的通知中表示,按照《民用航空产品和零部件合格审定规定》(CCAR-21-R4)第21.17条的规定,结合AE200-100型eVTOL这一特殊类别航空器的设计特征和该型号预期的运行场景,现已确定了适用其具体设计和预期用途且具有可接受安全水平的适航要求,形成了项目专用条件《沃飞AE200-100型电动垂直起降航空器专用条件征求意见稿》,拟作为开展型号合格审定工作的审定基础。本次意见征集期为15个工作日。
AE200是一款采用纯电驱动的具备垂直起降和固定翼平飞能力的有人驾驶航空器,采用分布式电动升力/推力系统设计。该型航空器通过多旋翼模式实现垂直起飞和降落,具备以各类型直升机场和专用起降设施为代表的基础设施垂直起降的能力,能够以固定翼飞行模式实现长航时巡航。目前民航局尚未针对该混合翼类型(多旋翼+固定翼)航空器颁发适航规章,按照CCAR-21-R4《民用航空产品和零部件合格审定规定》第21.16条和第21.17(二)条款要求,应制定专用条件,确定适用其具体设计和预期用途且具有可接受安全水平的适航要求。
根据征求意见稿,AE200-100型电动垂直起降航空器基本设计特征如下:
-
-
-
-
航空器前、中机身舱段内部为乘员舱。最大乘员人数6人,其中包含1名飞行机组与5名乘客。
AE200-100型电动垂直起降航空器基本设计参数如下:
-
-
-
-
最大飞行高度:1000m(AGL);3000m(MSL)
-
-
-
外形尺寸:9.1m(长)×14.5m(宽)×3.5m(高)
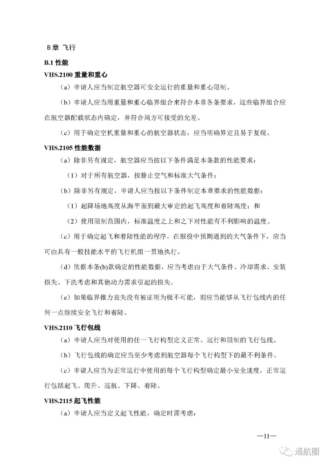
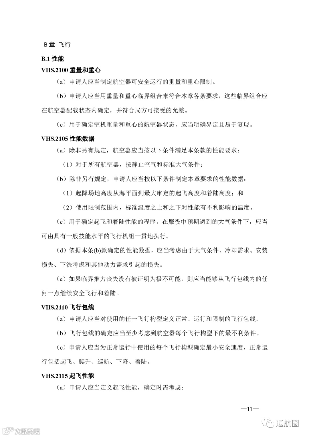
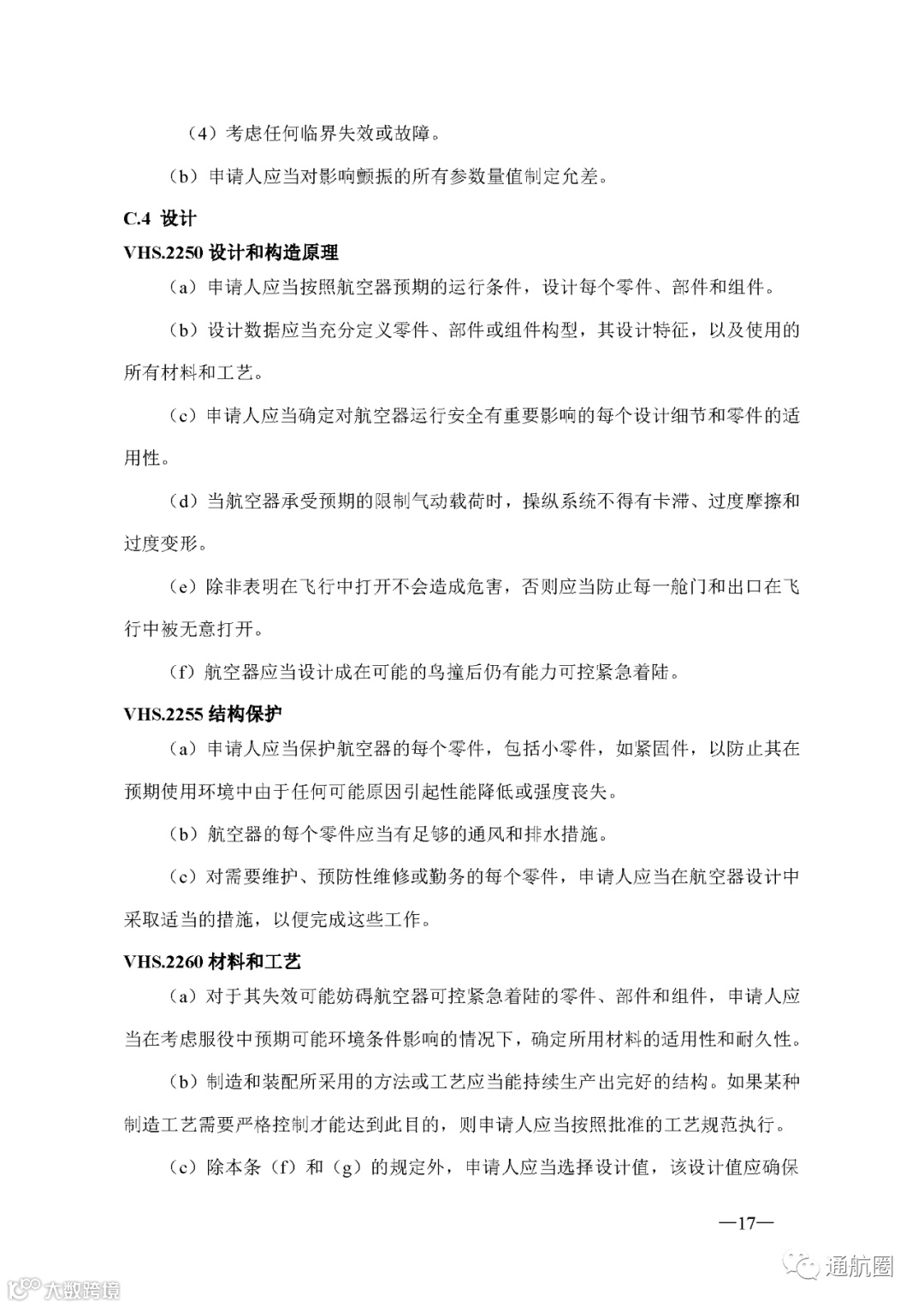
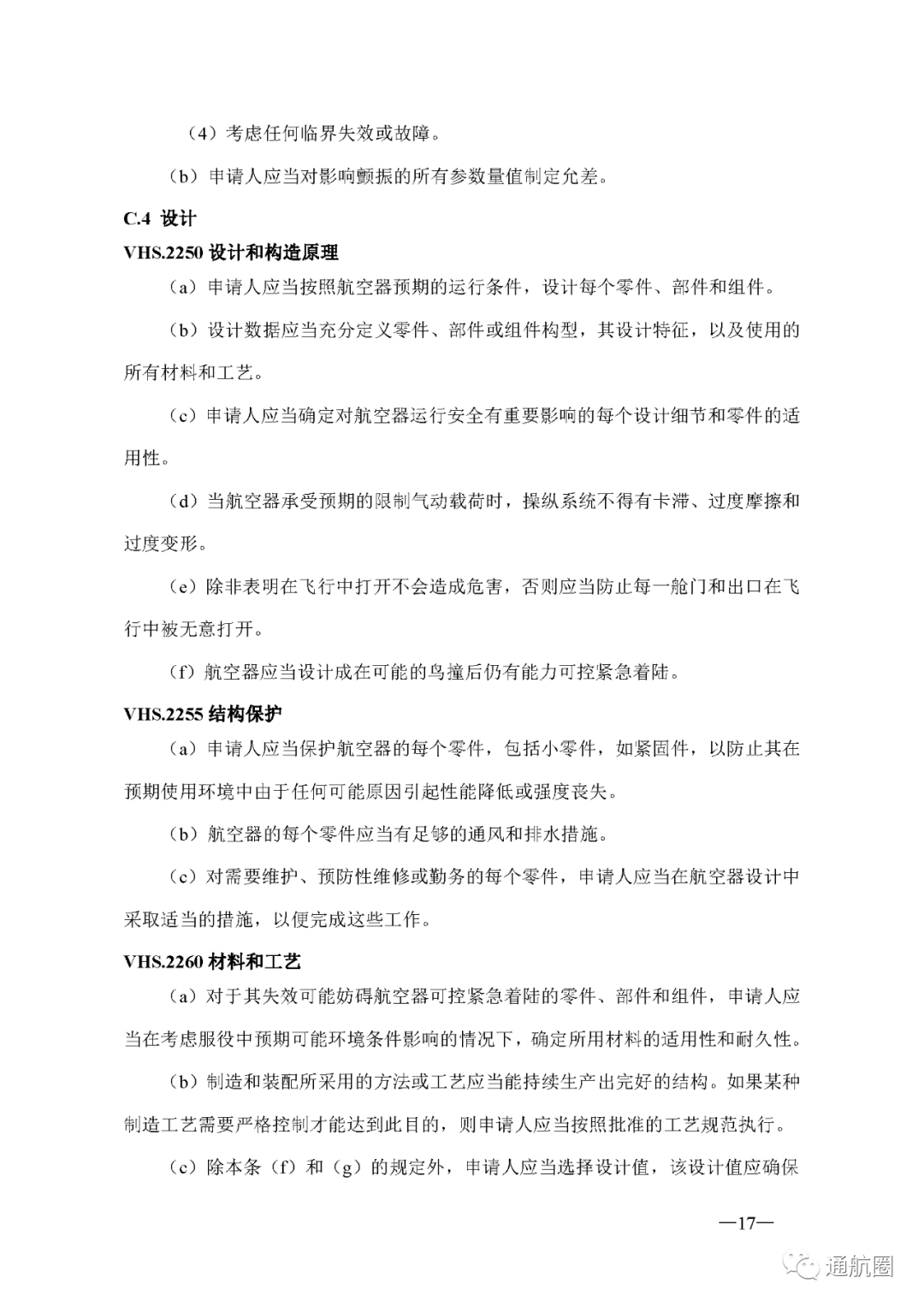
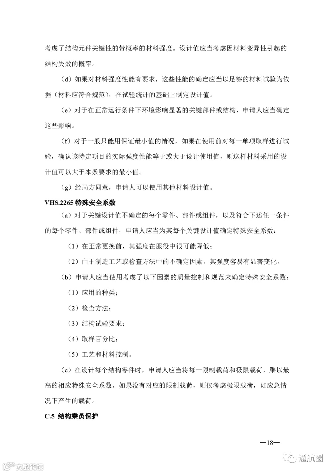
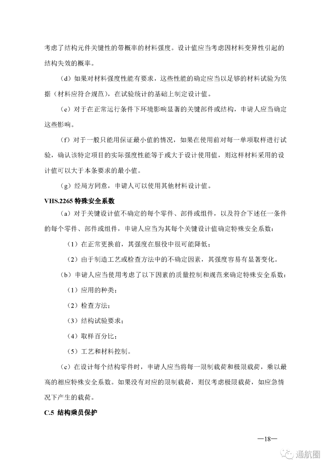
AE200-100型电动垂直起降航空器预期运行场景包括空中游览等,该型别的航空器不在已知的结冰条件下飞行,设计预期有能力可控紧急着陆并满足所有适用要求。依据上述AE200-100型电动垂直起降航空器型号设计特征和预期用途,中国民航局基于风险的审定理念、原则和方法,结合工业实践,组织编写了该型号的专用条件。

通航圈注意到,虽然该项目为有人驾驶,但征求意见稿中专门也有一部分内容为“自动飞行”:
|
(a)应确保自动飞行不会对航空器产生危险的载荷和航迹偏移。这一要求适用于航空器自动飞行功能处于无故障的运行情况,前提是假设飞行机组在一段合理时间内开始采取纠正措施。
(b)在使用自动飞行功能的情况下,应确保航空器不得超过正常飞行包线的速度范围内的一个可接受的裕度。如果航空器超出该裕度范围,应确保自动飞行不得导致不安全的速度。
(c)应考虑自动飞行功能的失效,任何自动飞行功能失效可能导致航空器面临危险的载荷或航迹偏移的情况,应有措施告知给飞行机组,确保飞行机组在合理时间内采取纠正措施。
(d)在航空器自动飞行功能使用的定位功能失效或发生精度降低时,应有措施告知飞行机组。
|



















































投稿邮箱:zjhaika@zjhaika.com
声 明:转载文章,目的在于传递更多信息,并不代表平台赞同其观点和对其真实性负责。如涉及作品内容、版权和其它问题,请及时联系我们更正或删除。文章版权归原作者及原出处所有 ,本平台只提供参考并不构成任何投资及应用建议。

为了更好的传递海卡航空的服务内容、信息资讯、市场动态,请长按二维码进行识别关注海卡航空微信订阅号,共享通航的美好未来。
