


问:《细则》的发布基于什么样的背景?
答:2016年,国务院办公厅印发《关于促进通用航空业发展的指导意见》(国办发〔2016〕38号)翻开了通用机场管理改革新的篇章;2019年,国务院办公厅印发《交通运输领域中央与地方财政事权和支出责任划分改革方案》(国办发〔2019〕33号),明确由地方人民政府负责通用机场的布局和建设规划、相关审批工作。国办两部文件确立了通用机场改革的总思路,自此,通用机场的场址由地方人民政府进行审批,并分别征求民航和军事管理机关的行业意见。通用机场的场址是机场规划建设的第一步,对机场后续建设与安全运行有着重要影响,为贯彻落实国办文件精神,支持地方人民政府规划建设通用机场,明确出具场址行业意见的工作程序与具体内容,民航局编制了此《细则》。
问:《细则》的内容都包括什么?
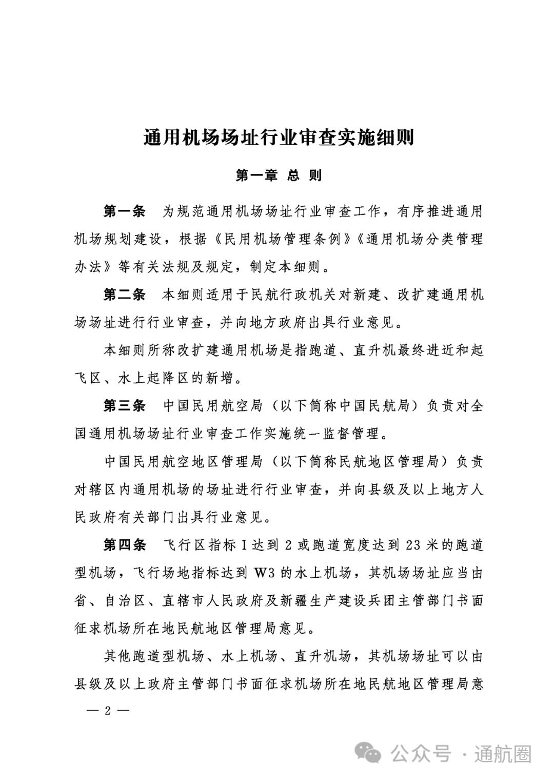
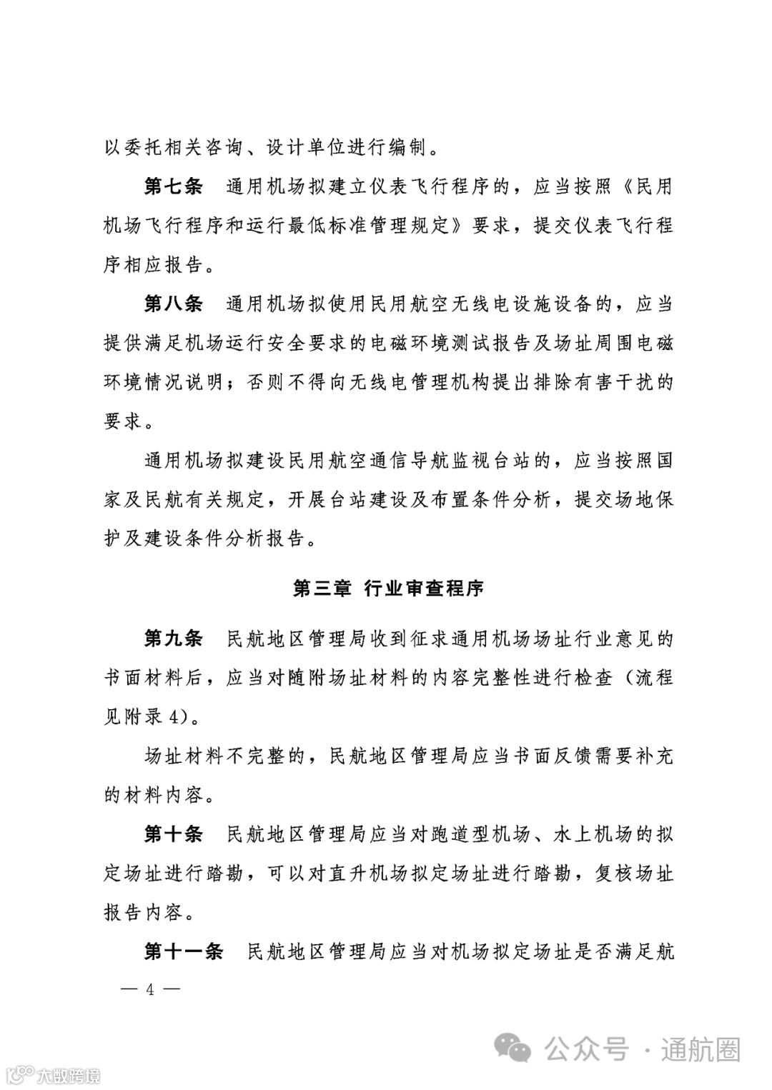
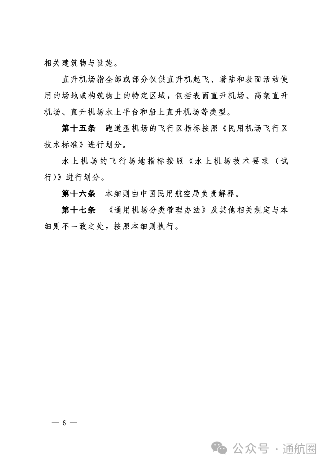
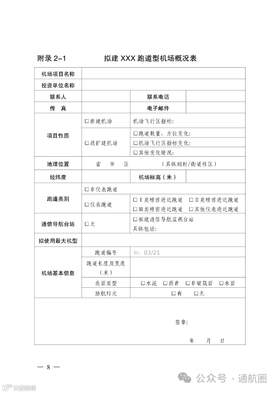
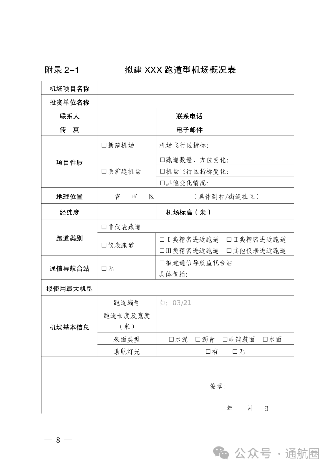
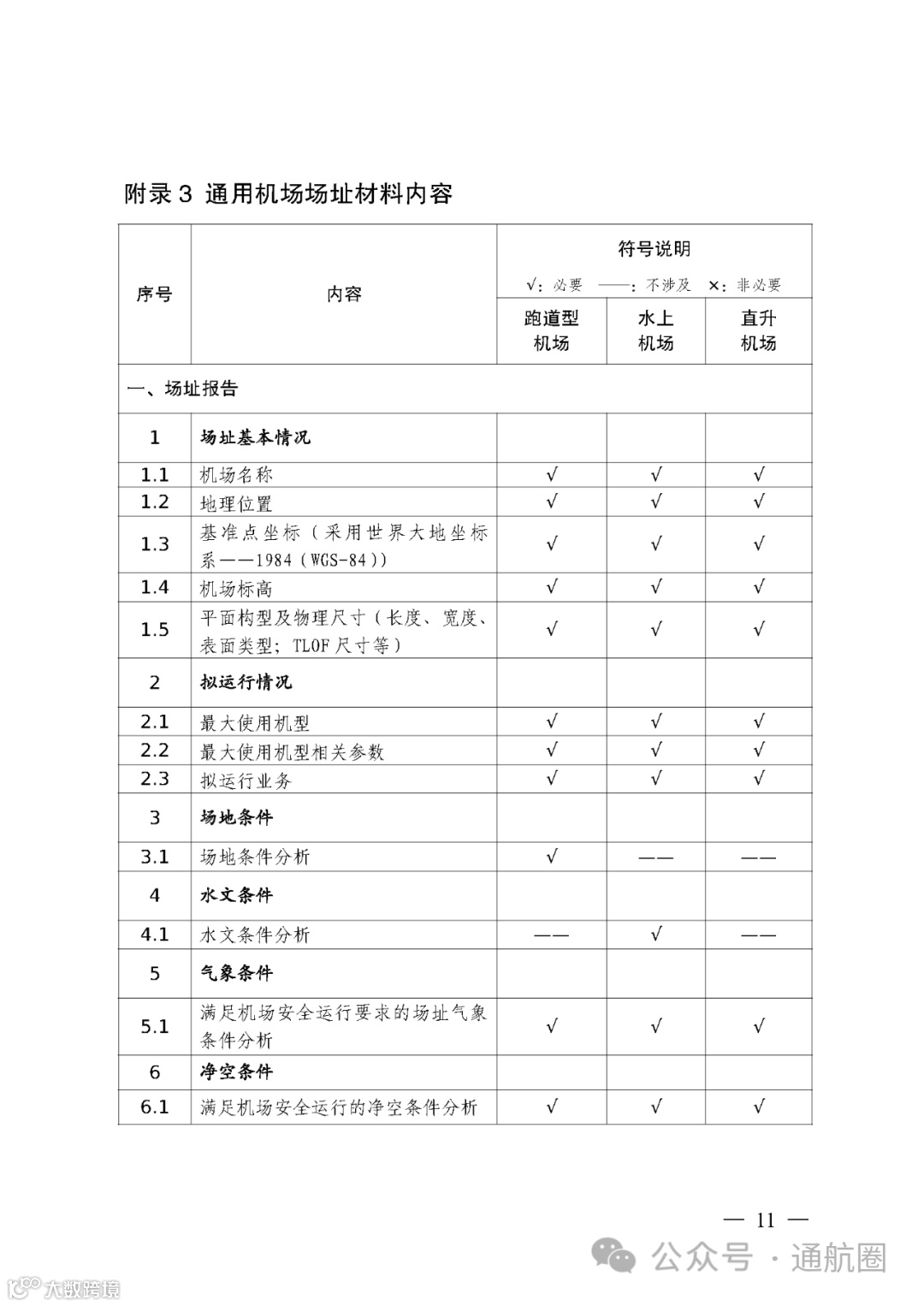
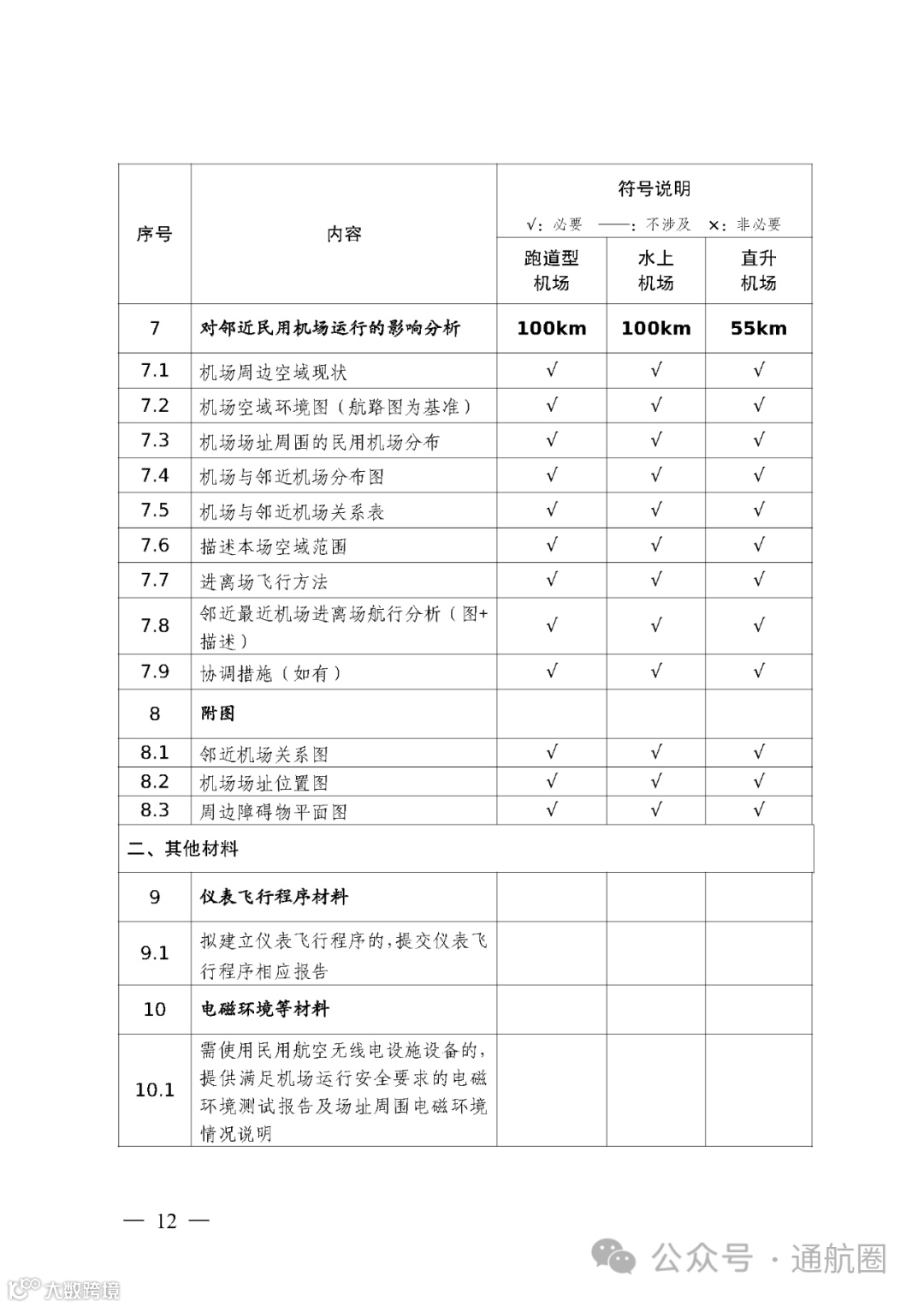
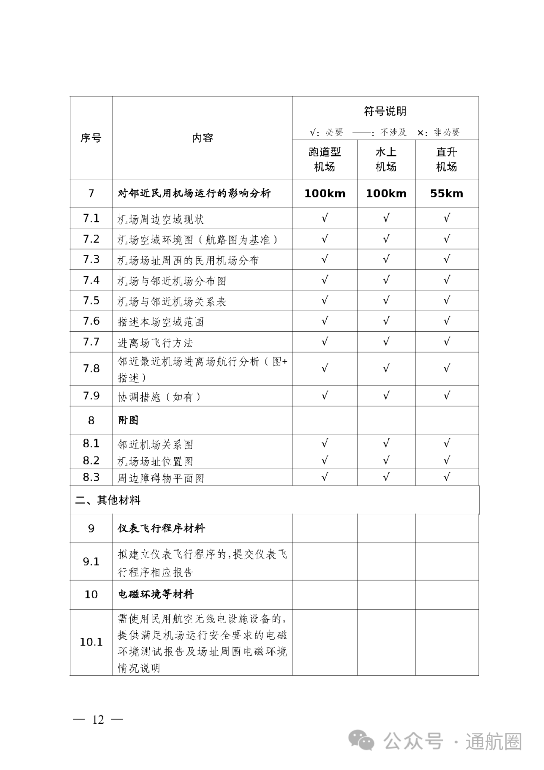
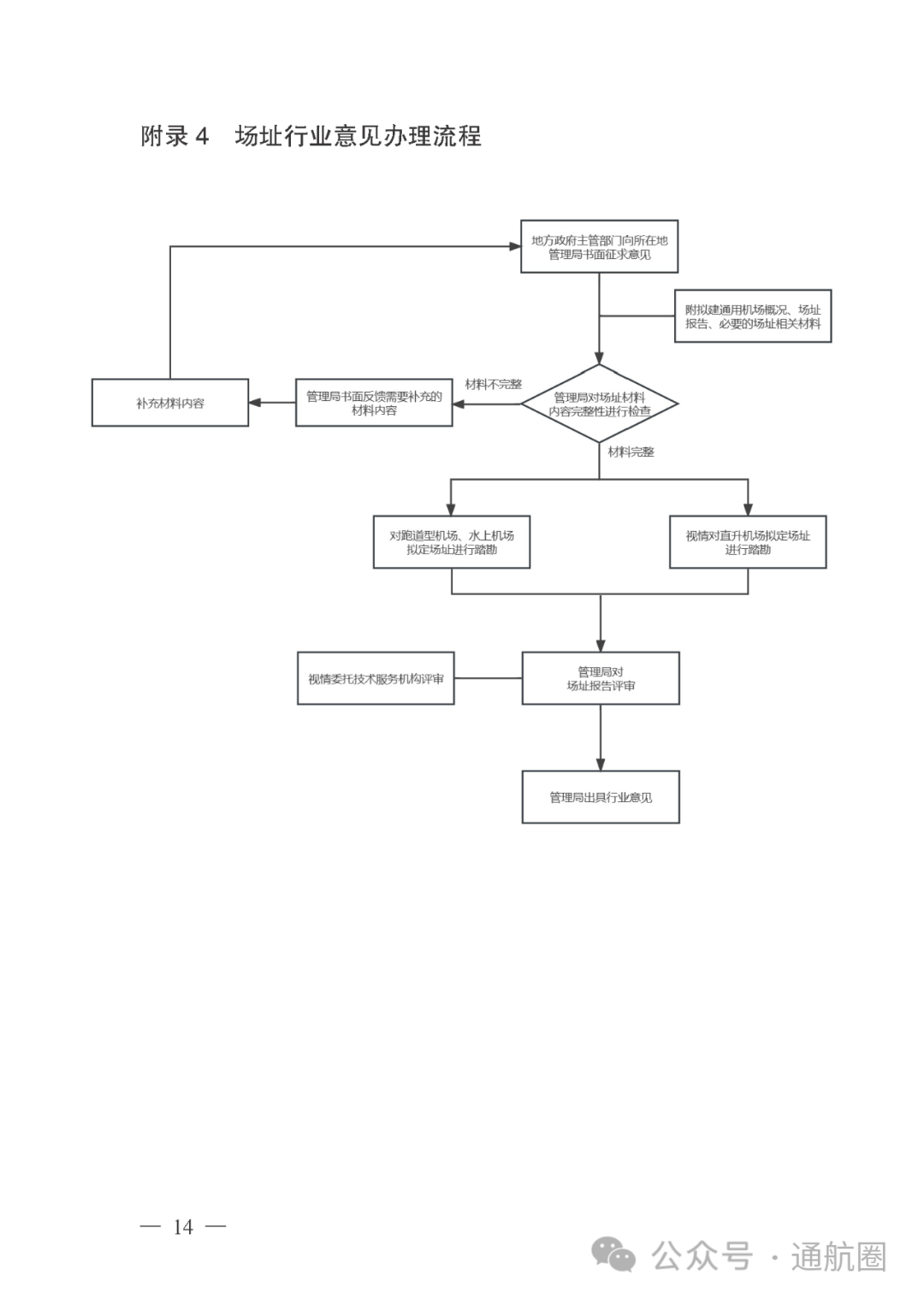
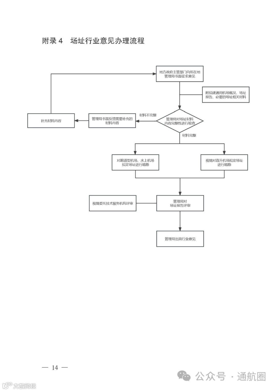
《细则》正文共有四章,十七个条款,还有5个附录。正文的四个章节分别是总则、场址材料要求、行业审查程序和附则,分别明确了职责与对接机制、场址报告的内容、管理局具体实施审查的程序等内容。在附录中,分别提供了征求意见函的样式、机场建设概况表、场址报告材料内容、场址行业意见办理流程图以及场址行业意见样例等内容。
问:《细则》编制上有哪些考虑?
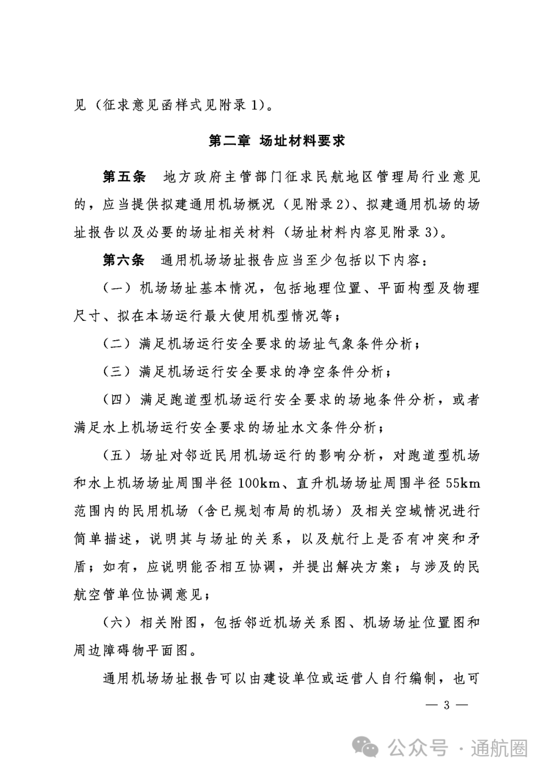
答:首先是分类分级的考虑。通用机场在建设规模和用途方面千差万别,因此《细则》对场址报告的各项内容都根据跑道型机场、直升机场和水上机场的不同情况,分类提出要求;同时结合机场的建设规模和具体建设情况,体现不同的分级要求。二是进一步畅通机制的考虑。建设规模较大、技术较为复杂的通用机场,由省级政府主管部门向管理局来函征求行业意见;其他机场可以由县级政府管理部门来函征求意见。三是降低建设成本的考虑。比如《细则》提出,场址报告可以由建设单位或运营人自行编制;再如,拟建立仪表飞行程序的,才需要编制飞行程序相应报告等等,降低通用机场的建设成本。
问:《细则》明确了哪些内容?
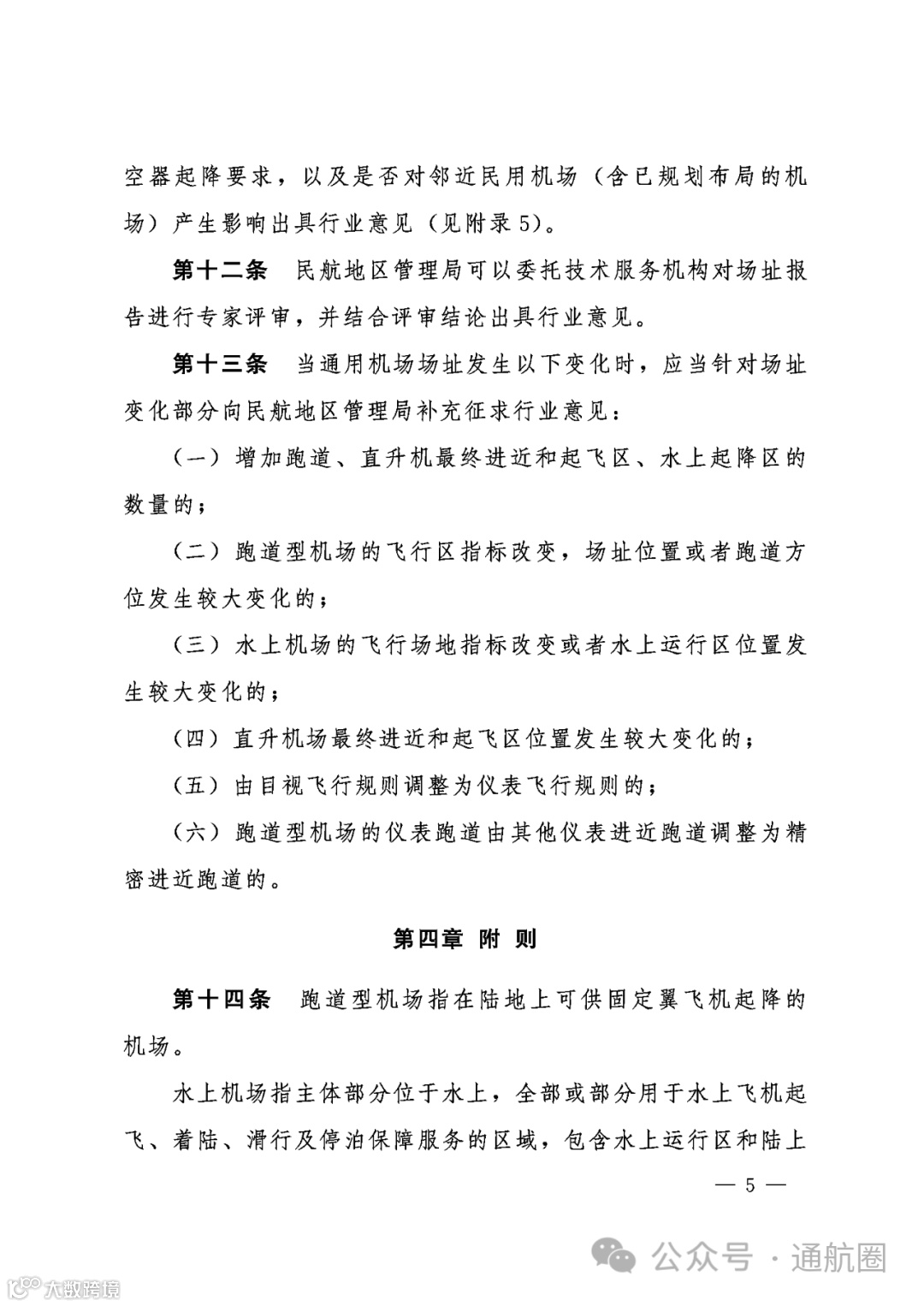
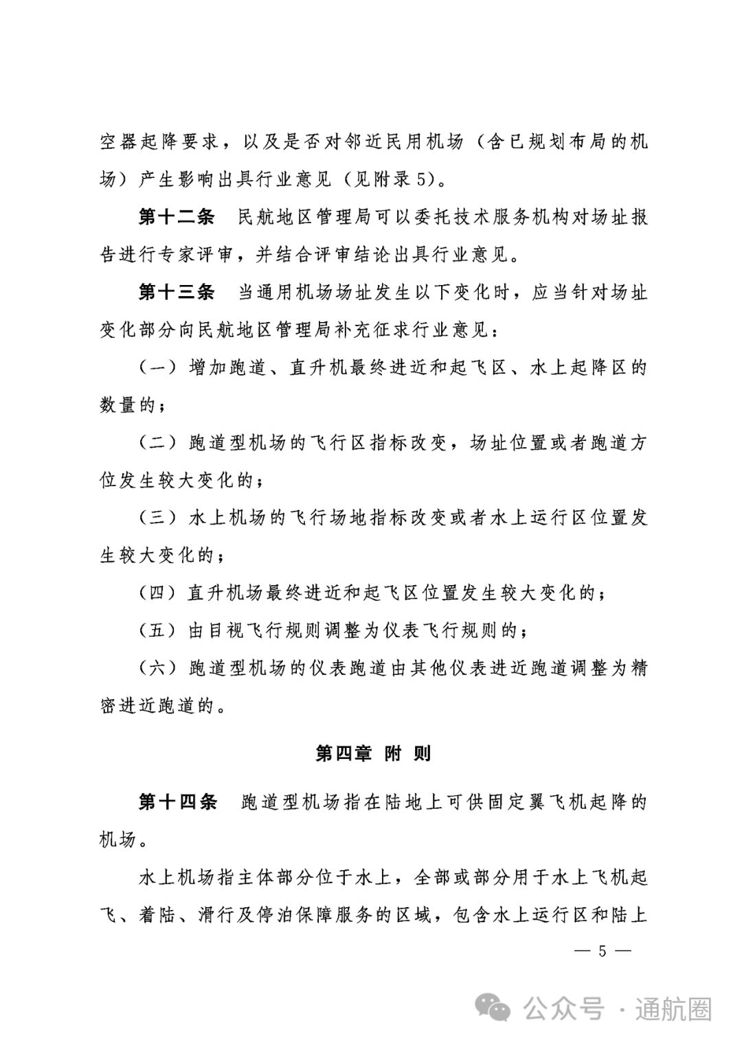
答:一是明确了需要征求场址行业意见的范围,即新建通用机场和改扩建跑道、直升机最终进近和起飞区、水上起降区的,需要征求行业意见。二是明确了征求行业意见的对接机制,即根据具体建设情况,由省级或县级以上人民政府主管部门向民航地区管理局来函征求意见。三是明确了行业意见的审查内容,即仅针对机场拟定场址是否满足航空器起降要求,以及是否对邻近民用机场(含已规划布局的机场)产生影响出具行业意见。四是明确了场址报告的具体要求,即根据机场类型、是否采用仪表飞行程序、是否使用民用航空无线电设施设备和通信导航监视台站等情况,提出场址材料要求。五是明确了需要补充征求场址意见的情况。
问:《细则》的发布会对行业带来哪些影响?
答:通用机场服务领域广泛、分类复杂、建设需求差异大,选址是机场建设的第一步,也是行业管理部门与地方政府工作协同配合的起始端。因此,《细则》的发布,能够厘清民航管理部门与地方政府在场址审查中的职责和衔接机制,明确了各类通用机场场址审查的内容要求,提供了规范的审查程序和流程,为机场投资建设单位提供清晰、统一的指标体系,为通用机场的稳步有序发展,打造低空经济发展新动能进一步夯实基础。














投稿邮箱:zjhaika@zjhaika.com
声 明:转载文章,目的在于传递更多信息,并不代表平台赞同其观点和对其真实性负责。如涉及作品内容、版权和其它问题,请及时联系我们更正或删除。文章版权归原作者及原出处所有 ,本平台只提供参考并不构成任何投资及应用建议。

为了更好的传递海卡航空的服务内容、信息资讯、市场动态,请长按二维码进行识别关注海卡航空微信订阅号,共享通航的美好未来。


