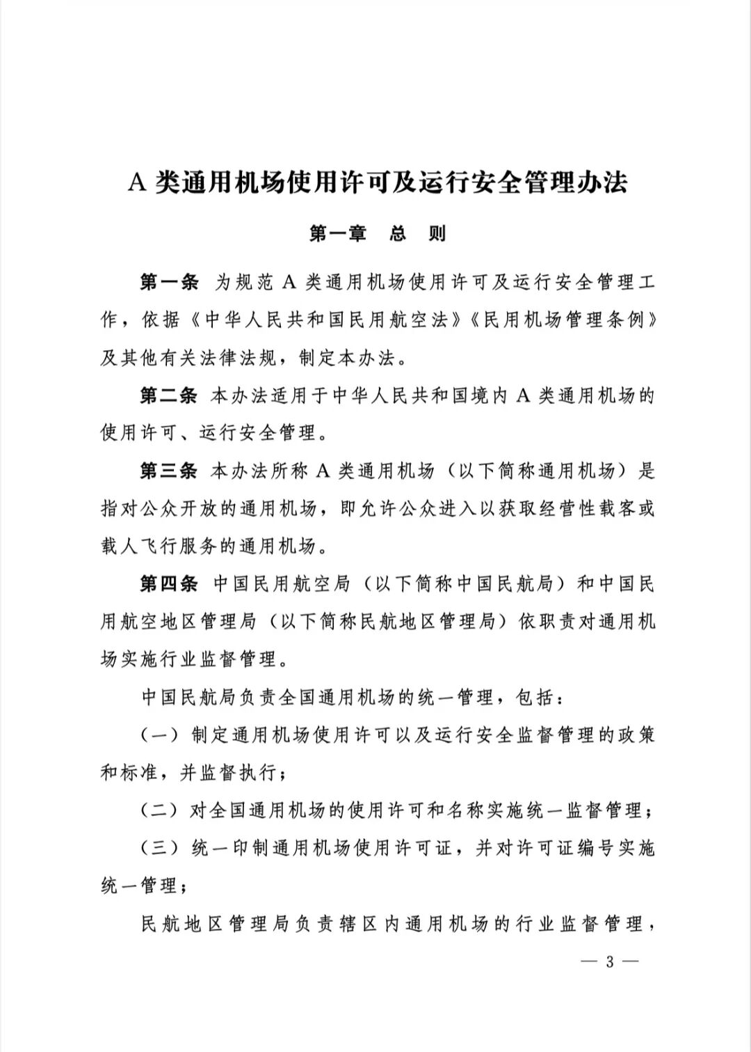
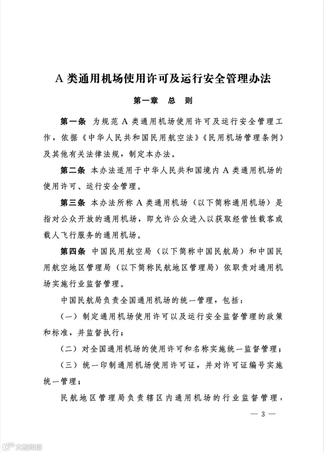
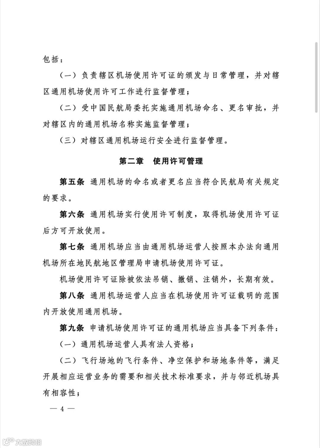
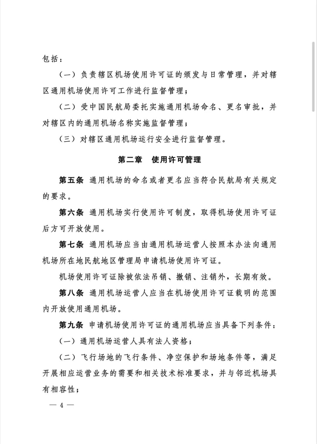
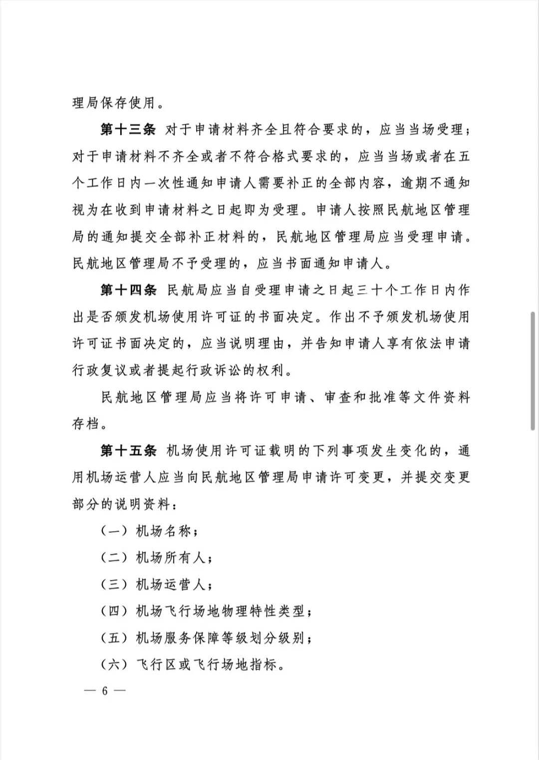
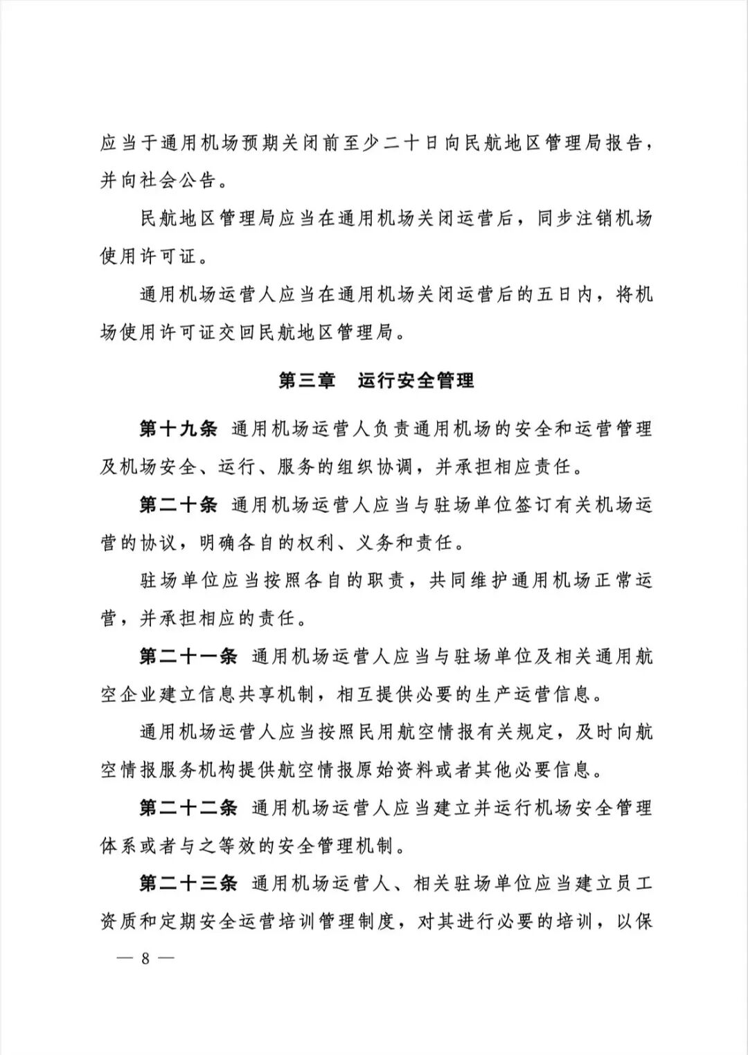
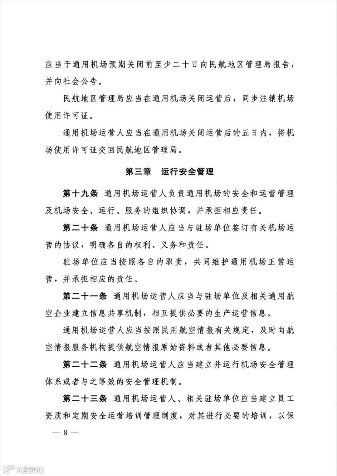
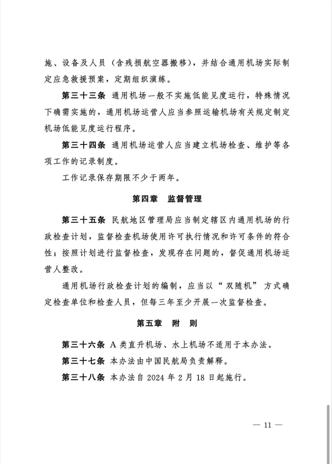
为进一步规范A类通用机场使用许可及运行安全管理,民航局根据《中华人民共和国民用航空法》《民用机场管理条例》及国际民航组织普遍安全监督审计(USOAP)要求,制定了《A类通用机场使用许可及运行安全管理办法》,现予以发布实施,详情如下:












投稿邮箱:zjhaika@zjhaika.com
声 明:转载文章,目的在于传递更多信息,并不代表平台赞同其观点和对其真实性负责。如涉及作品内容、版权和其它问题,请及时联系我们更正或删除。文章版权归原作者及原出处所有 ,本平台只提供参考并不构成任何投资及应用建议。
为了更好的传递海卡航空的服务内容、信息资讯、市场动态,请长按二维码进行识别关注海卡航空微信订阅号,共享通航的美好未来。
