2024年3月11日,交通运输部公布了《交通运输部关于修改<民用航空产品和零部件合格审定规定>的决定》(中华人民共和国交通运输部令2024年第5号),也即CCAR-21-R5,并将自2024年4月1日起施行。
21部的此次修改有点悄无声息,其实,早在2023年4月24日-5月24日期间,民航局就本次修改公开征求过意见,“适航思维”也曾做过解读。
与当时的征求意见稿相比,本次发布的正式版本又有了一些变化,但总的来说,本次的CCAR-21-R5是针对R4版部分条款的修改、而非全面修订。
注:除上述5个条款外,21部条文中所有“《正常类、实用类、特技类和通勤类飞机适航规定》”统一修改为“《正常类飞机适航规定》”,所有“民用航空规章”统一修改为“涉及民航管理的规章”。
其中,21.17、21.24和21.50的修改都是由于CCAR-23修订引起的,具体如下:
- 删去第21.17条中的“《正常类、实用类、特技类和通勤类飞机适航规定》(CCAR23)的第23.2条”;
- 删去第21.24条中的“按第23.49条定义的”;
- 将第21.50条中的“第23.1529条”修改为“第23.2625条”。
有关CCAR-23的修订,可参考“适航思维”的如下文章:
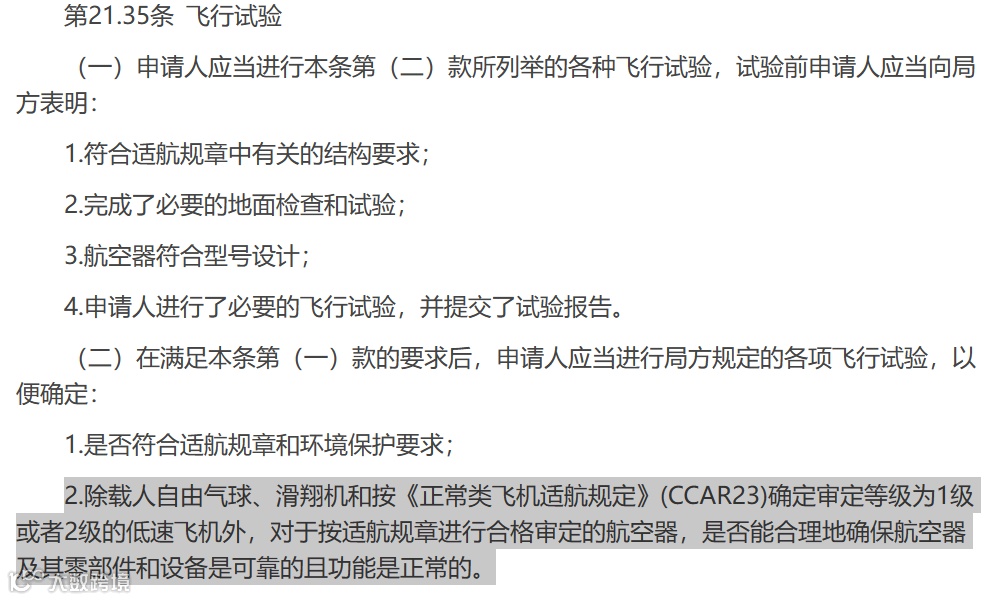
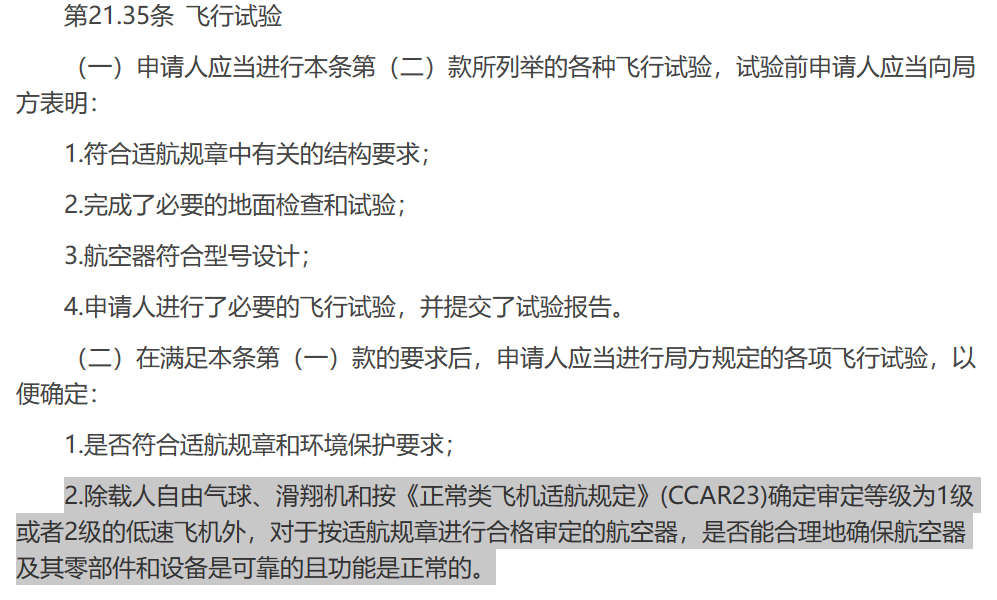
21部的本次修改,有实质性变化的仅两条:21.2D和21.35。
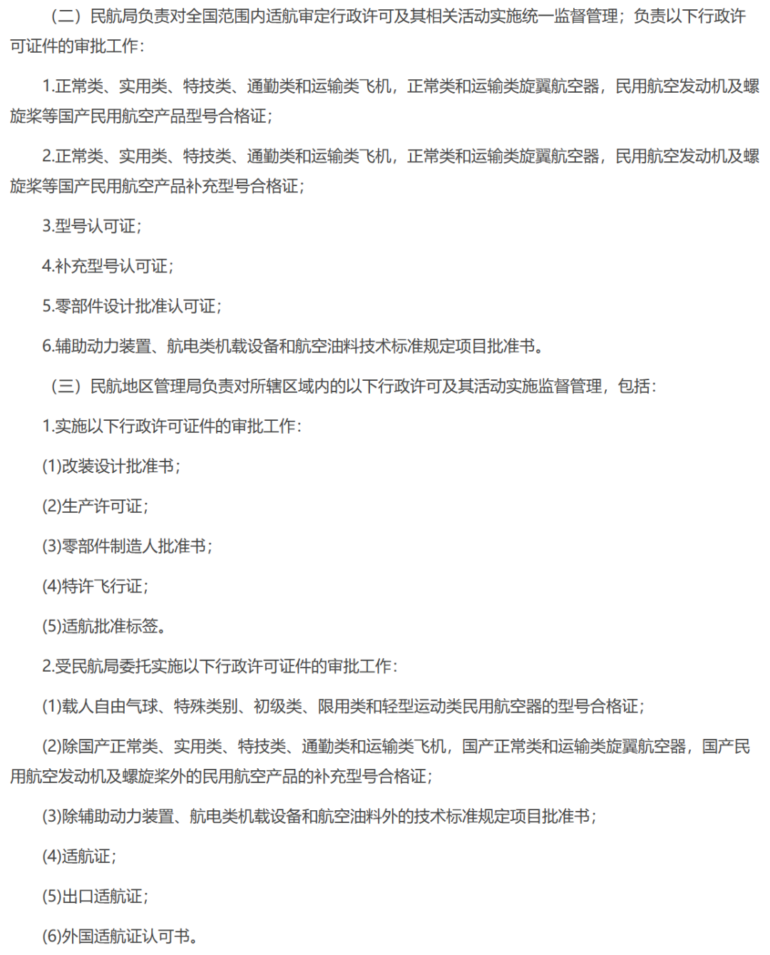
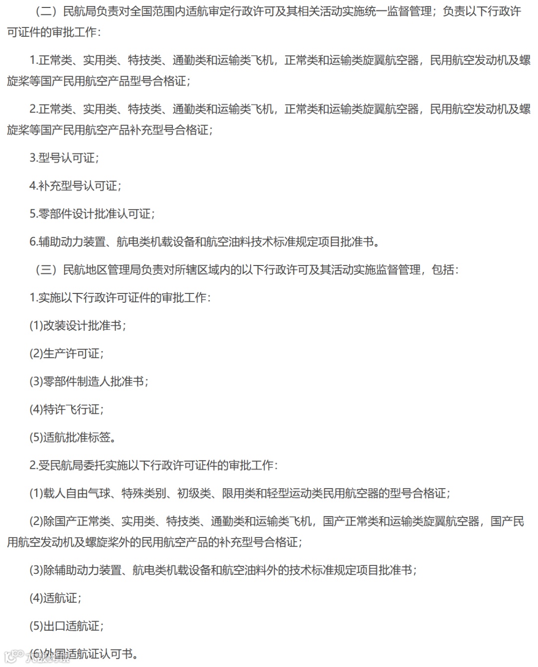
对第21.2D条第(二)、(三)款规定的“合格审定职责”部分做了修改,使之在符合其上位法之一《行政许可法》的同时,更明确且符合实际情况。变化如下:
修改前:

修改后:

可以看出,21部下共计14项行政许可(即证件),民航局和民航地区管理局各自负责实施的项目未变(民航局9项、民航地区管理局5项),但在实际工作中,为了便于行政许可实施、便利行政相对人申请和获得许可证件,民航局将实施的部分行政许可委托给了民航地区管理局实施,根据《行政许可法》,需要在21部中将这些委托项目明确出来,以作为委托实施行政许可的规章依据。
具体为:在明确民航地区管理局自行实施审批工作的5项行政许可(MDA, PC, PMA, SFP, AAC-038)基础上,进一步明确了受民航局委托,实施部分民用航空器的型号合格证(TC)、补充型号合格证(STC)、技术标准规定项目批准书(CTSOA),以及适航证(CofA)、出口适航证(ECofA)、外国适航证认可书的审批工作。
修改前:

修改后:

即,按照原CCAR-21-R4的要求,所有民用航空器在型号合格审定(取TC)环节开展的局方审定飞行试验都应包括功能可靠性试飞;而本次修改之后,可免除载人自由气球、滑翔机和部分正常类飞机(具体为按CCAR-23确定的审定等级为1级或2级的低速飞机)等设计简单的低速航空器的功能可靠性试飞。这主要是考虑到这些航空器设计简单、功能可靠性比较直观,通过现有适航标准中的相关要求直接考察便可大程度保障产品安全。

欢迎关注和转发