-
为什么是PaaS化:首先,我们认为PaaS化是一个比较好的解决办法和方案,因为它提供了一种解决超级公司复杂业务的可变化、可扩展、可复用能力的基础框架,在这样的框架下,可以极大地释放重复劳动力,实现业务的高效提升;其次,我们也看到一些行业中的其它玩家,他们也是在自己的业务中台基础上进行PaaS化,并通过PaaS化提供的能力不断的孵化自己的创新项目,去减少他们的人力投入,减少他们的投入成本,而且他们还推出了很多用于商用的PaaS化工具,为实现更大的社会价值去创造机会;因此,我们认为PaaS化应当是我们当前会选择的一个比较好的解决问题方法; -
如何助力推荐业务能力提升:通过梳理推荐场景下的共性需求,在可变化、可扩展、可复用能力的基础框架内,我们对业务需求进行分类和能力抽象,提供阶梯化的应对策略;针对通用类需求,我们提供一站式个性化推荐能力,满足业务快速接入的诉求;针对定制类需求,通过打造高效易用的PaaS化工具,一方面,减少算法人力的投入,另一方面,缩短业务需求交付的周期;
-
新增推荐位类业务需求
-
依据推荐场景划分,大致可以分为首推、我京、商详、购物车、短视频、直播、频道等推荐场景的接入; -
依据个性化推荐能力划分,大致可以分为数据接入、召回、排序、过滤/调权、多样性、渲染等推荐算法模块以及AB实验、数据分析能力; -
依据运营诉求划分,大致可以分为提权,定投,非定投,定坑等扶持能力;
-
已有推荐位推荐策略迭代优化类业务需求
-
效果提升类业务需求:大致可以分为新增商品底池、召回新增数据源、业务标签/特征因子接入模型、扶持类、数据分析等; -
用户体验类业务需求:大致可以分为调权/过滤、负反馈、多样性排序、新颖性、多素材穿插等; -
可运营类需求:大致可以分为特殊商品流量扶持、赛马机制、提权,定投,定坑等可运营能力;
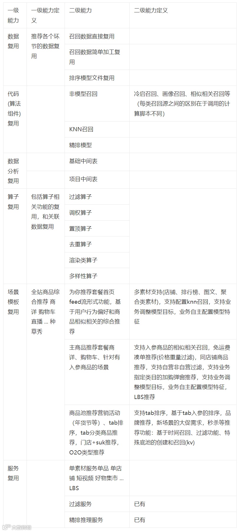
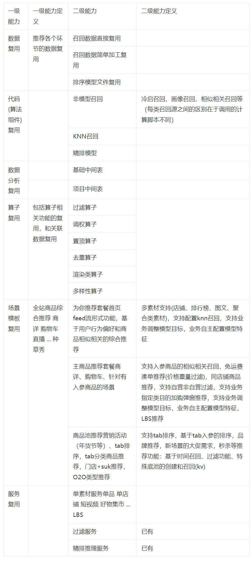
2.1 推荐算法PaaS化能力分类

2.2 推荐算法PaaS化能力建设
2.2.1 推荐算法组件化

推荐算法组件化示意图
2.2.2 通用算法能力平台化
-
针对推荐能力全链路的平台化,我们和产品、架构、平台侧合作,通过打造丰富的推荐场景模板,并提供通用的个性化分发能力,满足业务快速接入的诉求;具体来说,对于业务方对不同推荐场景接入的不同诉求,PaaS化项目组已经建设了诸如全站商品综合推荐、主sku相似相关推荐、业务灵活底池推荐、全渠道门店+商品推荐、小助手商品推荐等多类通用模板,在这些模板上,推荐算法PaaS化依据可变化、可复用的基础逻辑,通过提供丰富的推荐策略供业务方选择使用,覆盖更多新增推荐位需求;

场景模板列表示意图
-
针对推荐算法模块的平台化,我们计划和平台侧合作,通过建设一批提效工具,提高算法同学的工作效率,缩短需求的交付周期;
2.2.3 通用算法策略配置化

实现通用算法策略配置化前后的流程对比
2.2.4 定制化算法策略低代码开发
2.2.5 推荐算法PaaS化工具建设
3.1 案例一 场景模板个性化推荐能力建设
3.1.1 场景模板开发

3.1.2 全自动召回词表/索引库能力建设
3.1.3 多业务排序模型支持
3.2 案例二 打造高效易用的PaaS化工具
3.2.1 需求梳理
3.2.2 啄木鸟的设计及开发
-
啄木鸟平台提供过滤、释放配置入口,由jrec平台提供; -
在平台配置的长期规则可以下沉至离线,降低对线上服务资源的占用; -
离线过滤能够灵活配置,且支持离线释放,减少手工操作成本;


