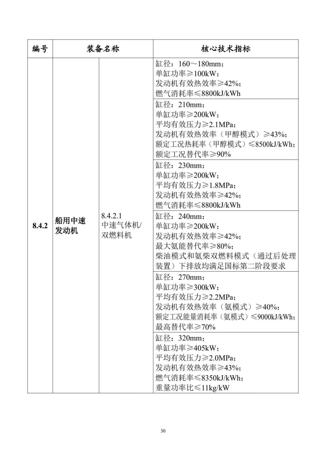
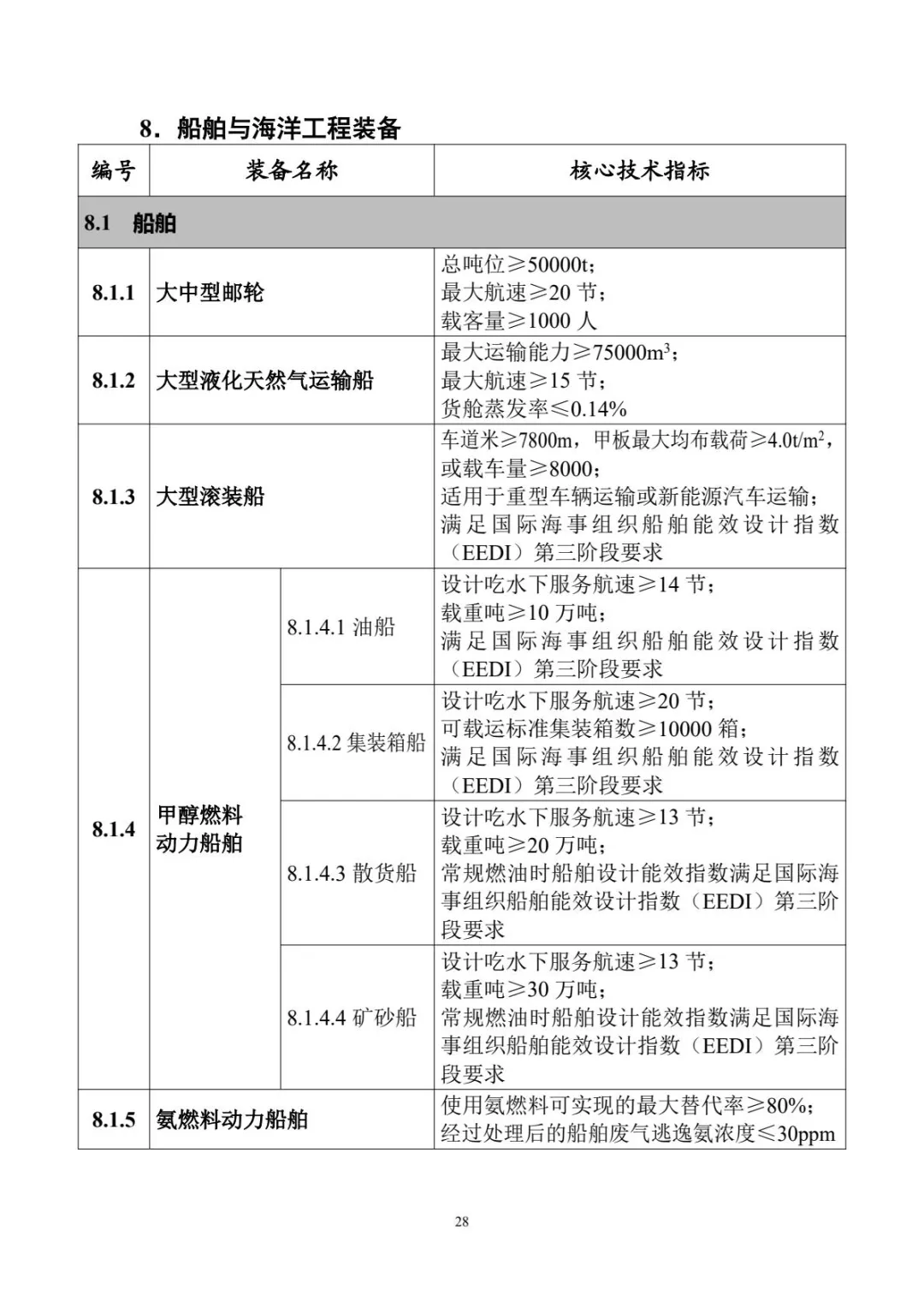
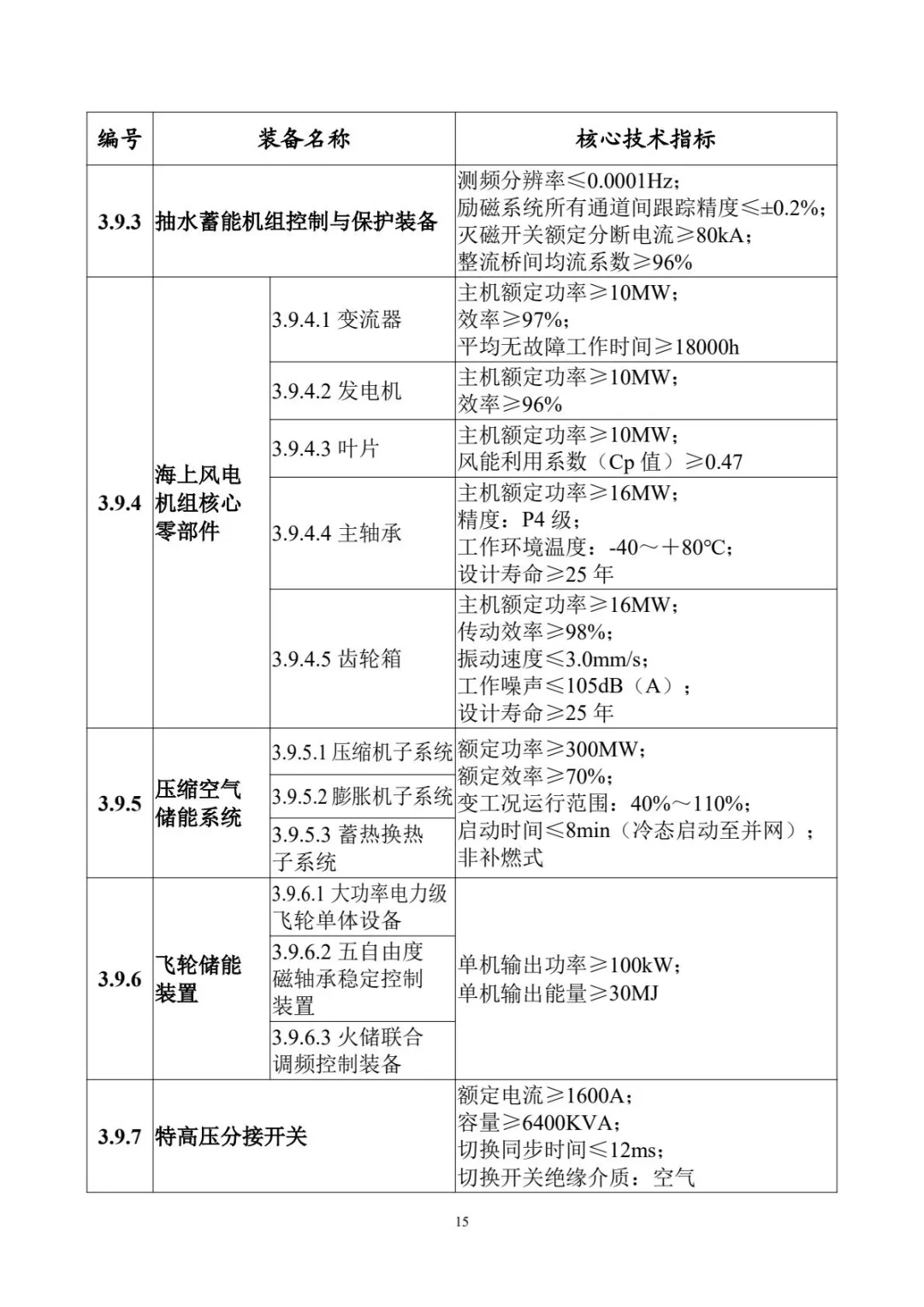
据工信部9月9日消息,为促进首台重大技术装备创新发展和推广应用,加强产业、财政、金融、科技等国家支持政策的协同,工信部正式印发了《首台(套)重大技术装备推广应用指导目录(2024年版)》(工信部重装函〔2024〕254号),包括多种固定翼飞机(其中包括轻型电动飞机)、直升机、无人机及其他航空器(其中包括eVTOL)、航天飞行器、机场地面设备、航空航天装备核心系统和关键零部件等技术装备。
其中,固定翼飞机包括单通道干线飞机、90座级支线飞机及系列化、70座级涡桨飞机、50座级涡桨飞机及系列化、双发多用途小型固定翼飞机、轻型电动飞机、大型灭火/水上救援水陆两栖飞机。


无人机及其他航空器包括中大型固定翼无人机系统、中大型无人直升机系统、大载重无人灭火救援直升机、载人飞艇、电动垂直起降航空器(eVTOL)。

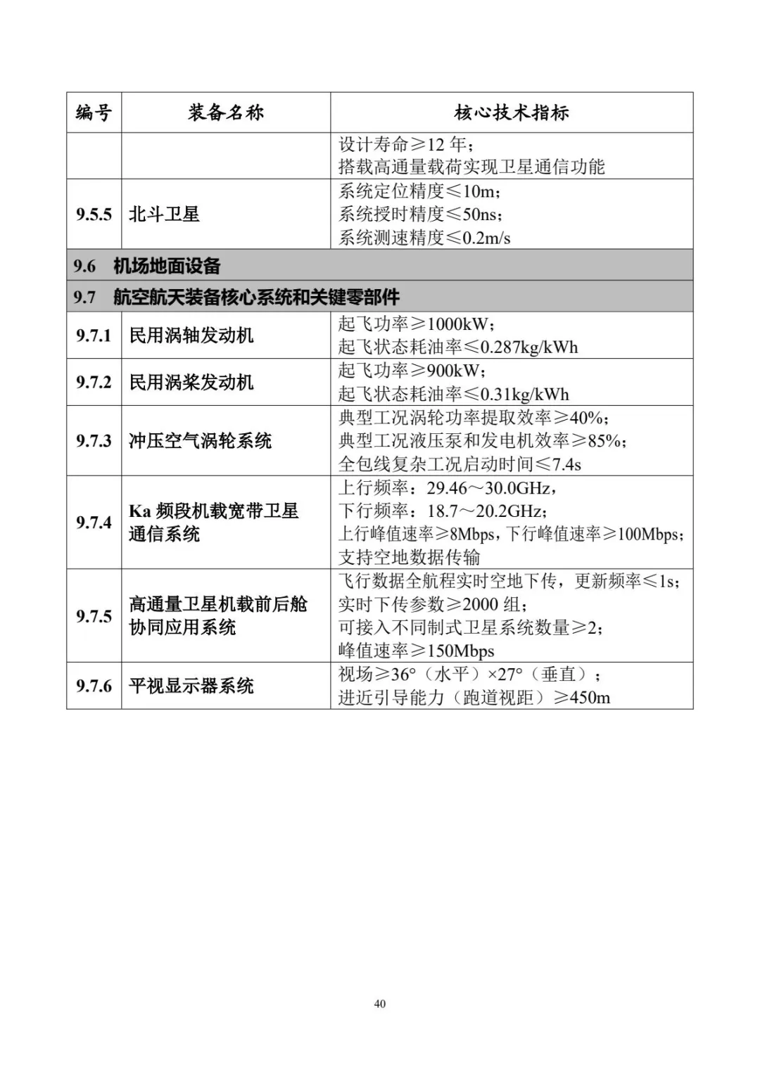
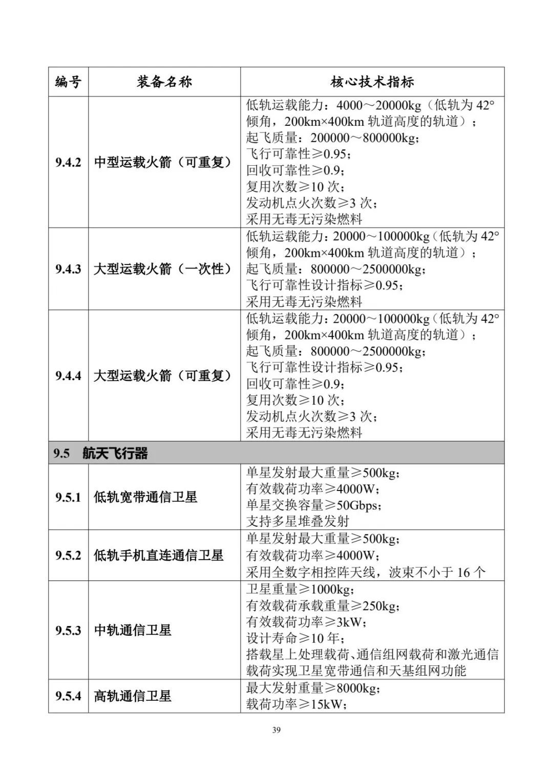
航天飞行器包括低轨宽带通信卫星、低轨手机直连通信卫星、中轨通信卫星、高轨通信卫星、北斗卫星。


航空航天装备核心系统和关键零部件包括民用涡轴发动机、民用涡桨发动机、冲压空气涡轮系统、Ka频段机载宽带卫星通信系统、高通量卫星机载前后舱协同应用系统、平视显示器系统。

关于印发《首台(套)重大技术装备推广应用指导目录(2024年版)》的通知
各省、自治区、直辖市及计划单列市、新疆生产建设兵团工业和信息化主管部门,有关中央企业:
为促进首台(套)重大技术装备创新发展和推广应用,加强产业、财政、金融、科技等国家支持政策的协同,现将《首台(套)重大技术装备推广应用指导目录(2024年版)》印发给你们,请据此做好相关工作。
附件:《首台(套)重大技术装备推广应用指导目录(2024年版)》
来源:工信部网站、工信微报。通航圈综合编辑。
图文来自于通航圈、工信部网站、工信微报,如需转载,请注明出处。
投稿邮箱:zjhaika@zjhaika.com
声 明:转载文章,目的在于传递更多信息,并不代表平台赞同其观点和对其真实性负责。如涉及作品内容、版权和其它问题,请及时联系我们更正或删除。文章版权归原作者及原出处所有 ,本平台只提供参考并不构成任何投资及应用建议。
为了更好的传递海卡航空的服务内容、信息资讯、市场动态,请长按二维码进行识别关注海卡航空微信订阅号,共享通航的美好未来!