
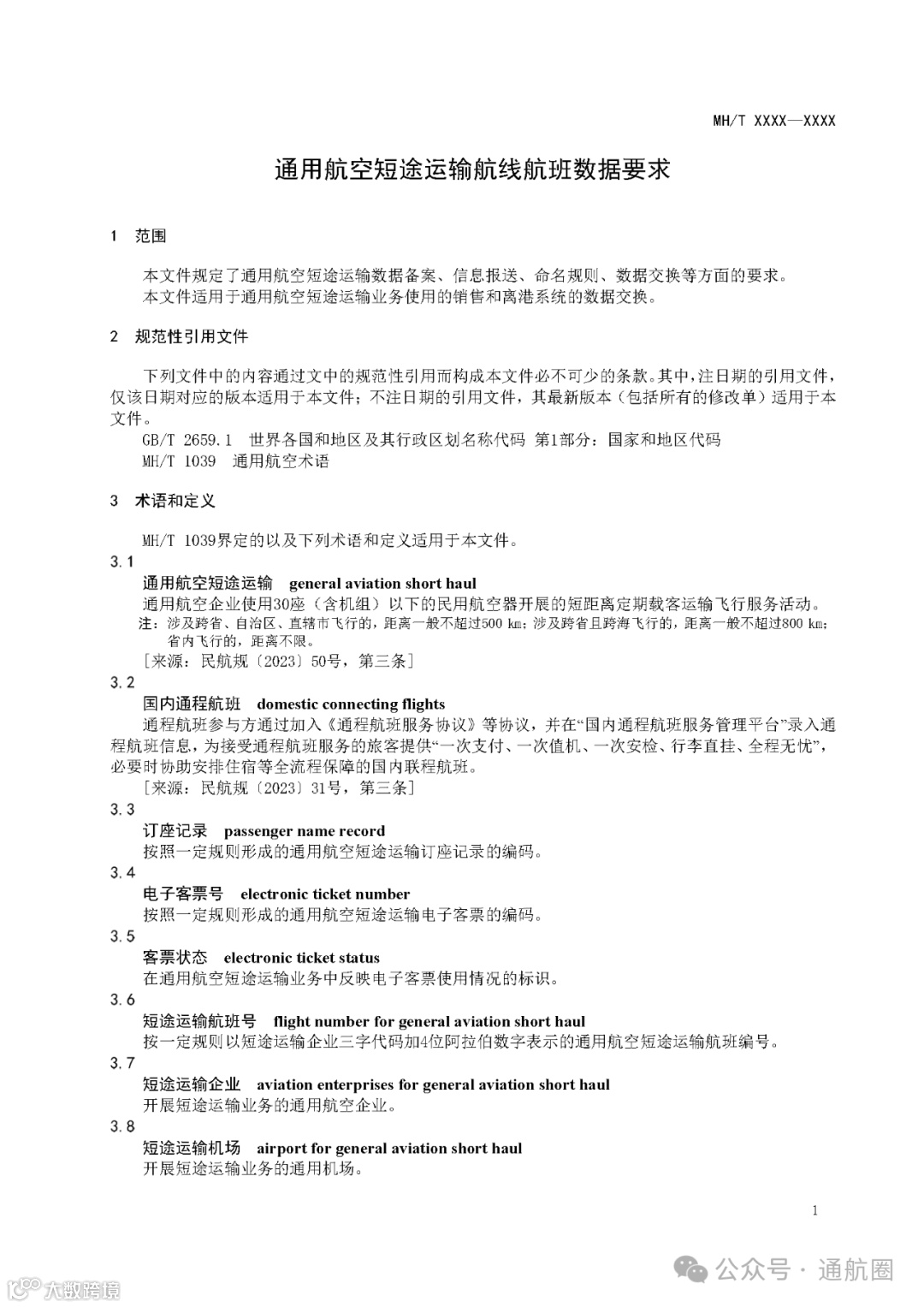
下属翼通公司运营的广州FBO起飞,经过40分钟的飞行,稳稳降落在香港国际机场。据南航通航介绍,未来南航通航还计划推出定期短途运输航班,提供香港上环信德中心及香港国际机场2处起降点,进一步丰富旅客的出行选择。同时,在机型的选择方面,南航通航还将灵活调配包括西科斯基S76、贝尔429等在内的多种先进直升机机型执飞。据介绍,南航通航当前成功开拓珠海空中游及海岛游、深圳空中游等低空文旅项目,为旅客带来全新的视角与体验,即将开通三亚—湛江直升机跨海航线。未来,南航通航将陆续开通粤港澳大湾区内的其他省内或跨境低空飞行航线,并在此基础上拓展粤港澳大湾区低空物流运输应用场景。
而就在当天,民航局适航司发布《通用航空短途运输航线航班数据要求(征求意见稿)》, 意见征集日期截至10月28日。该征求意见中的通用航空短途运输( general aviation short haul)是指通用航空企业使用30座(含机组)以下的民用航空器开展的短距离定期载客运输飞行服务活动, 其中,涉及跨省、自治区、直辖市飞行的,距离一般不超过500 km;涉及跨省且跨海飞行的,距离一般不超过800 km;省内飞行的,距离不限。
而国内通程航班(domestic connecting flights )是指通程航班参与方通过加入《通程航班服务协议》等协议,并在“国内通程航班服务管理平台”录入通 程航班信息,为接受通程航班服务的旅客提供“一次支付、一次值机、一次安检、行李直挂、全程无忧”, 必要时协助安排住宿等全流程保障的国内联程航班。
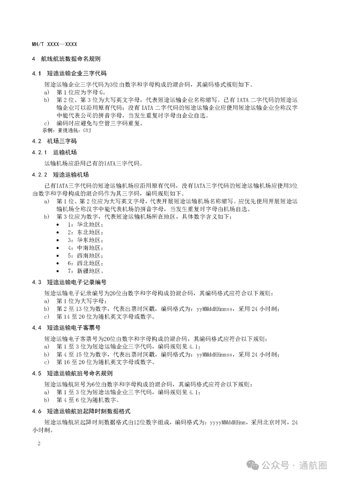
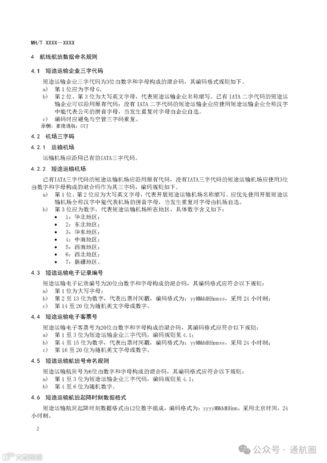
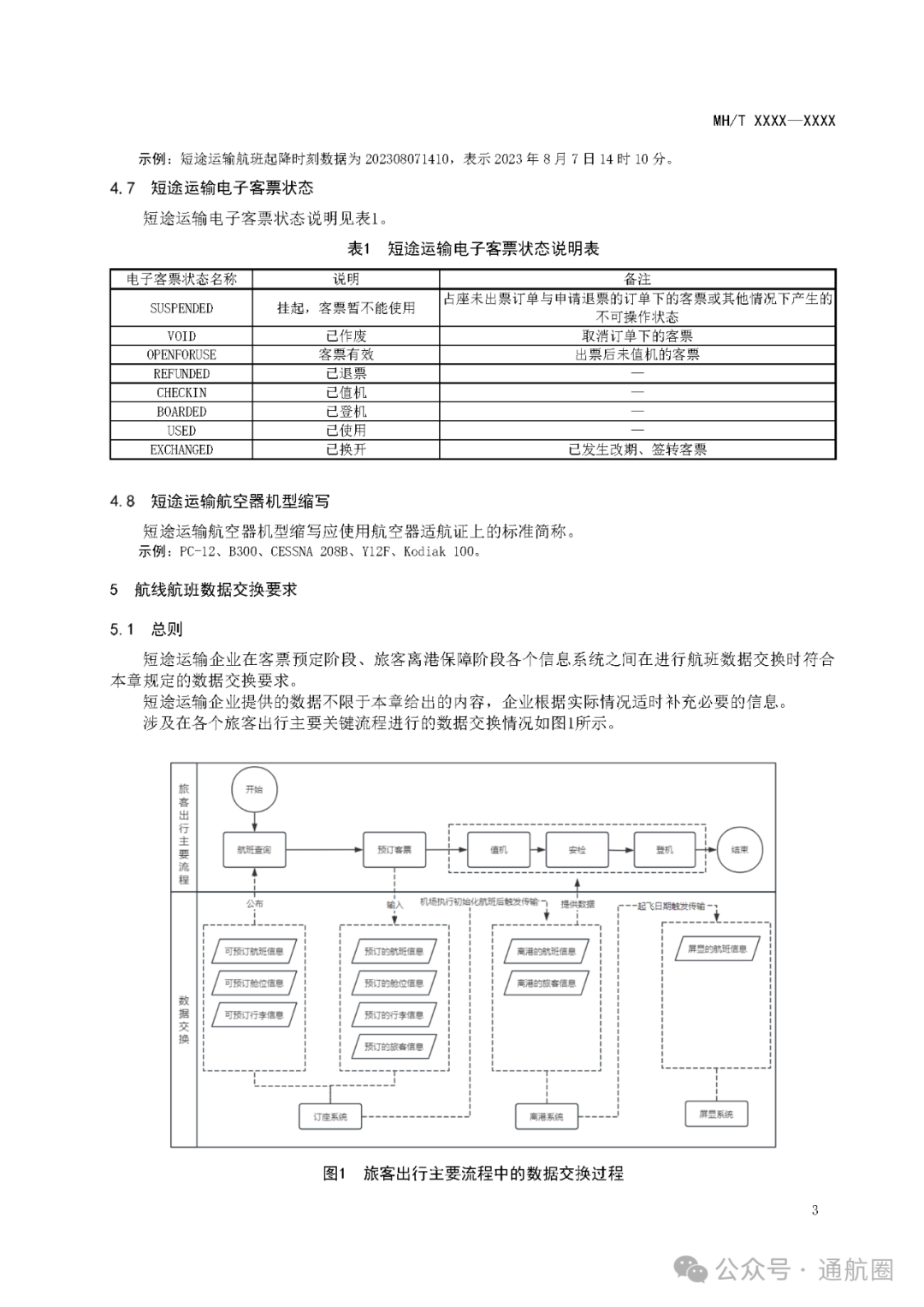
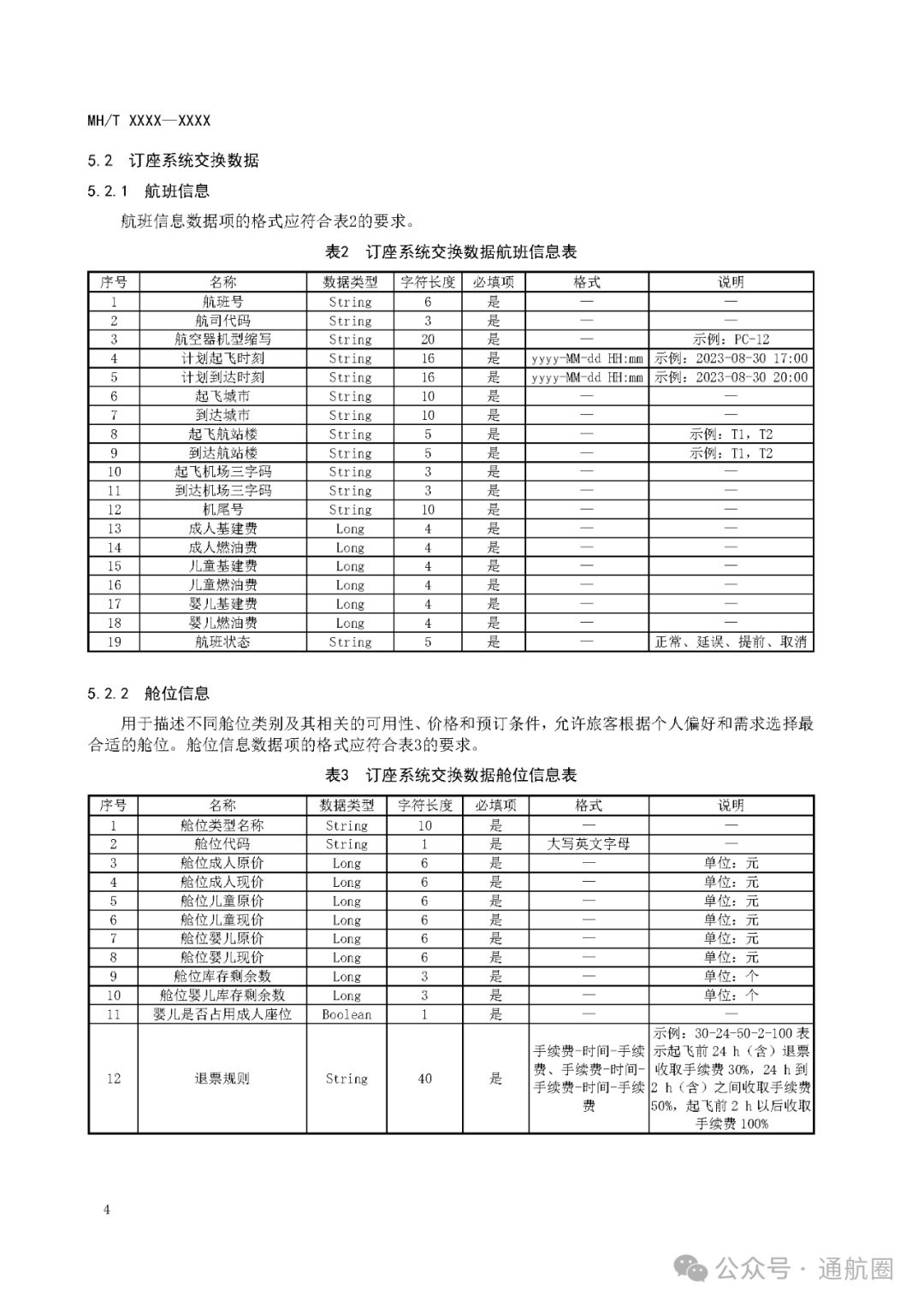
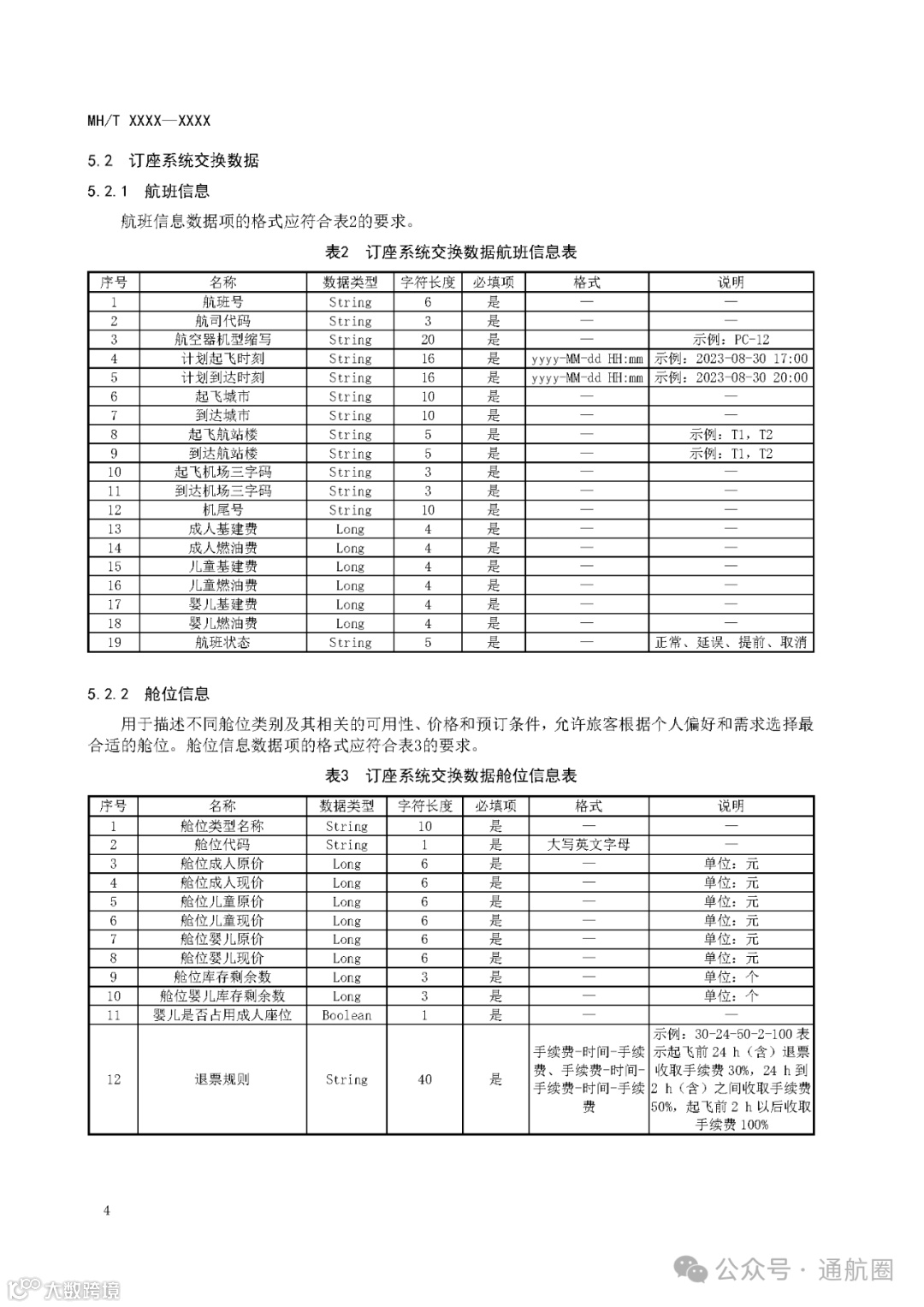
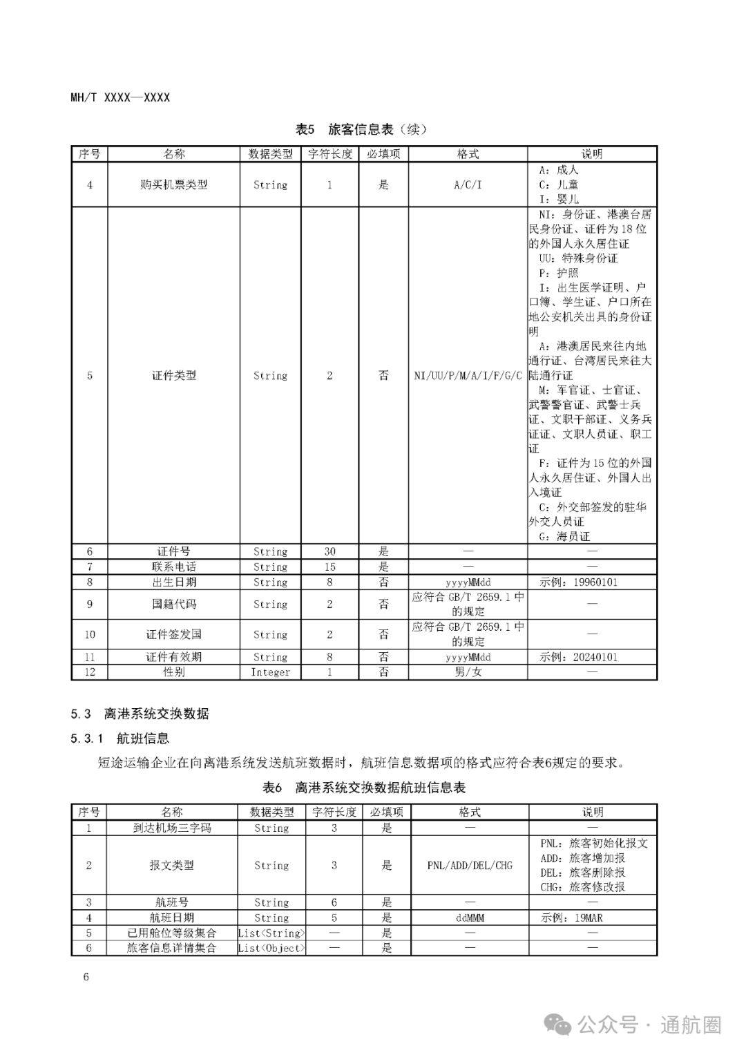
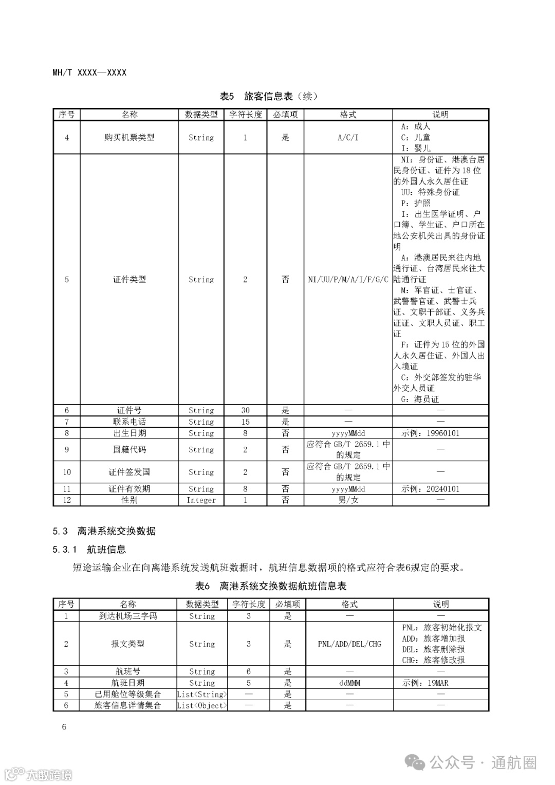
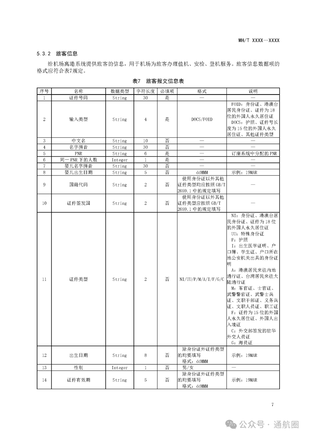
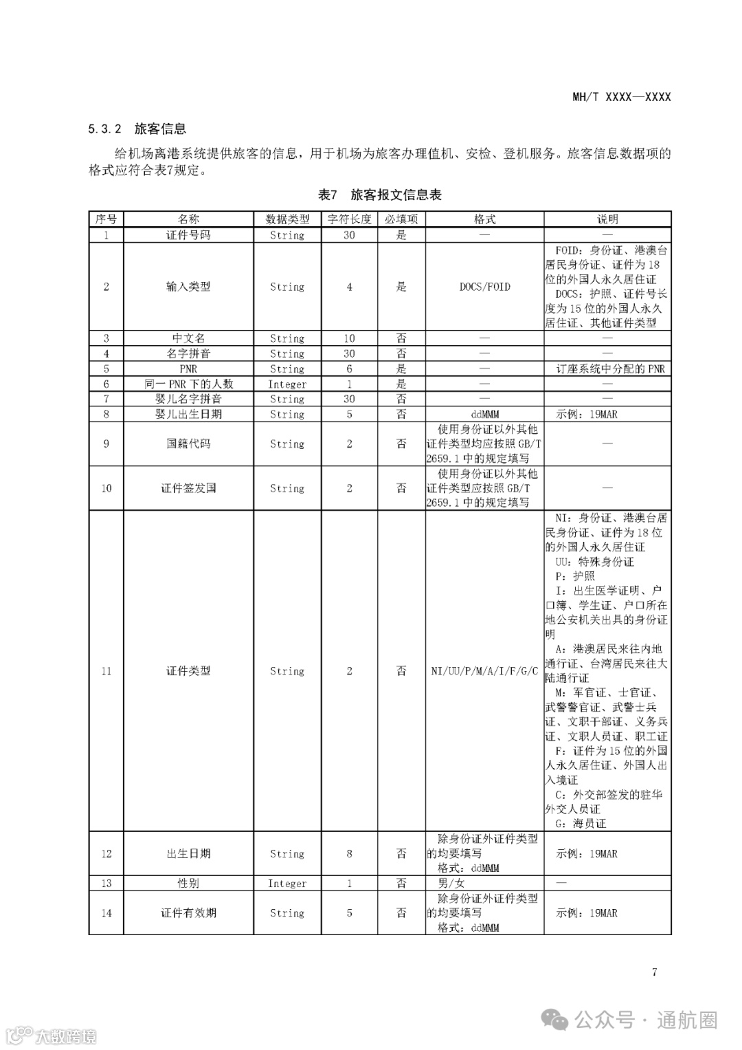
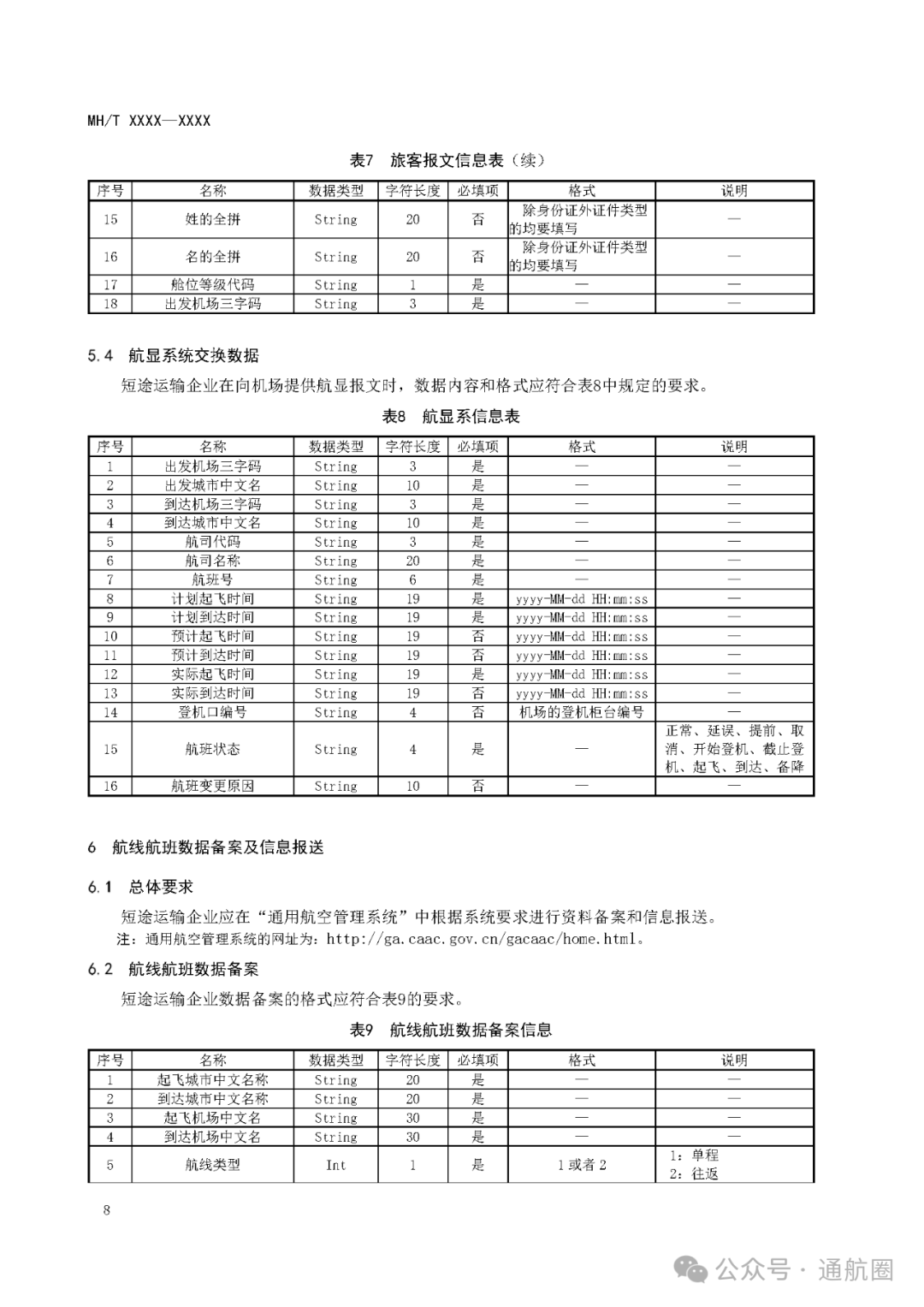
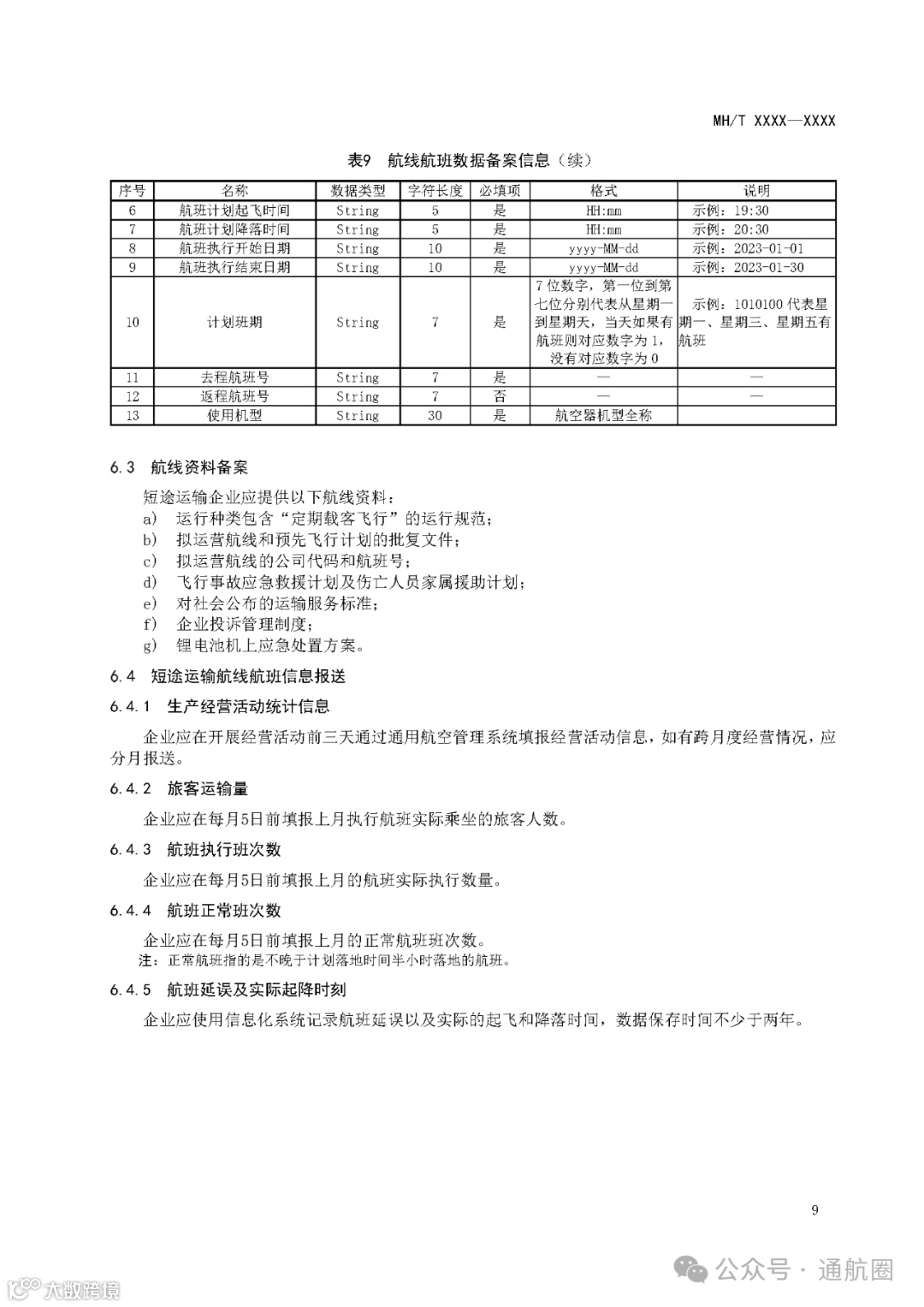
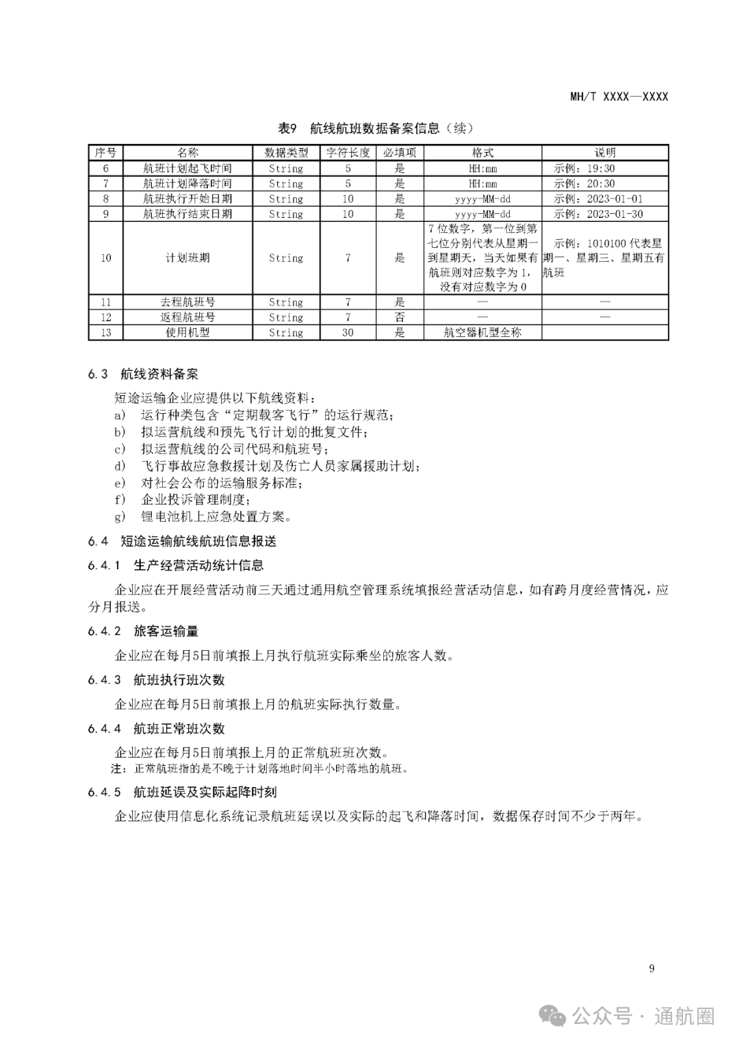
以下为《通用航空短途运输航线航班数据要求(征求意见稿)》全文:













图文来自于通航圈、重庆市政府网站,如需转载,请注明出处。
投稿邮箱:zjhaika@zjhaika.com
声 明:转载文章,目的在于传递更多信息,并不代表平台赞同其观点和对其真实性负责。如涉及作品内容、版权和其它问题,请及时联系我们更正或删除。文章版权归原作者及原出处所有 ,本平台只提供参考并不构成任何投资及应用建议。
为了更好的传递海卡航空的服务内容、信息资讯、市场动态,请长按二维码进行识别关注海卡航空微信订阅号,共享通航的美好未来!