10月22日,2024(第七届)中国航空科学技术大会在成都举行,会上发布了中国航空学会编著的《2024低空经济场景白皮书》。中国航空学会理事长林左鸣,中国科协副主席、中国科学院院士、中国航空工业集团副总经理杨伟,中国民用航空局总工程师朱为民为大会致辞。中国航空学会监事长李春宏,2011年诺贝尔化学奖获得者丹·谢赫特曼,中国科学院院士闫楚良、郭万林、唐志共、张卫红、李殿中、陶智和中国工程院院士刘大响、何友、宫声凯、向锦武、刘永泉、焦宗夏等13位两院院士,中国民用航空局原副局长董志毅,四川省各级政府有关部门、中国航空工业集团、中国商飞、中国航发、北航、南航、西工大、哈工大、其他航空高等院校、头部民营航空科技企业的领导专家参加了大会活动。中国航空学会副理事长兼秘书长陈暘主持开幕式。

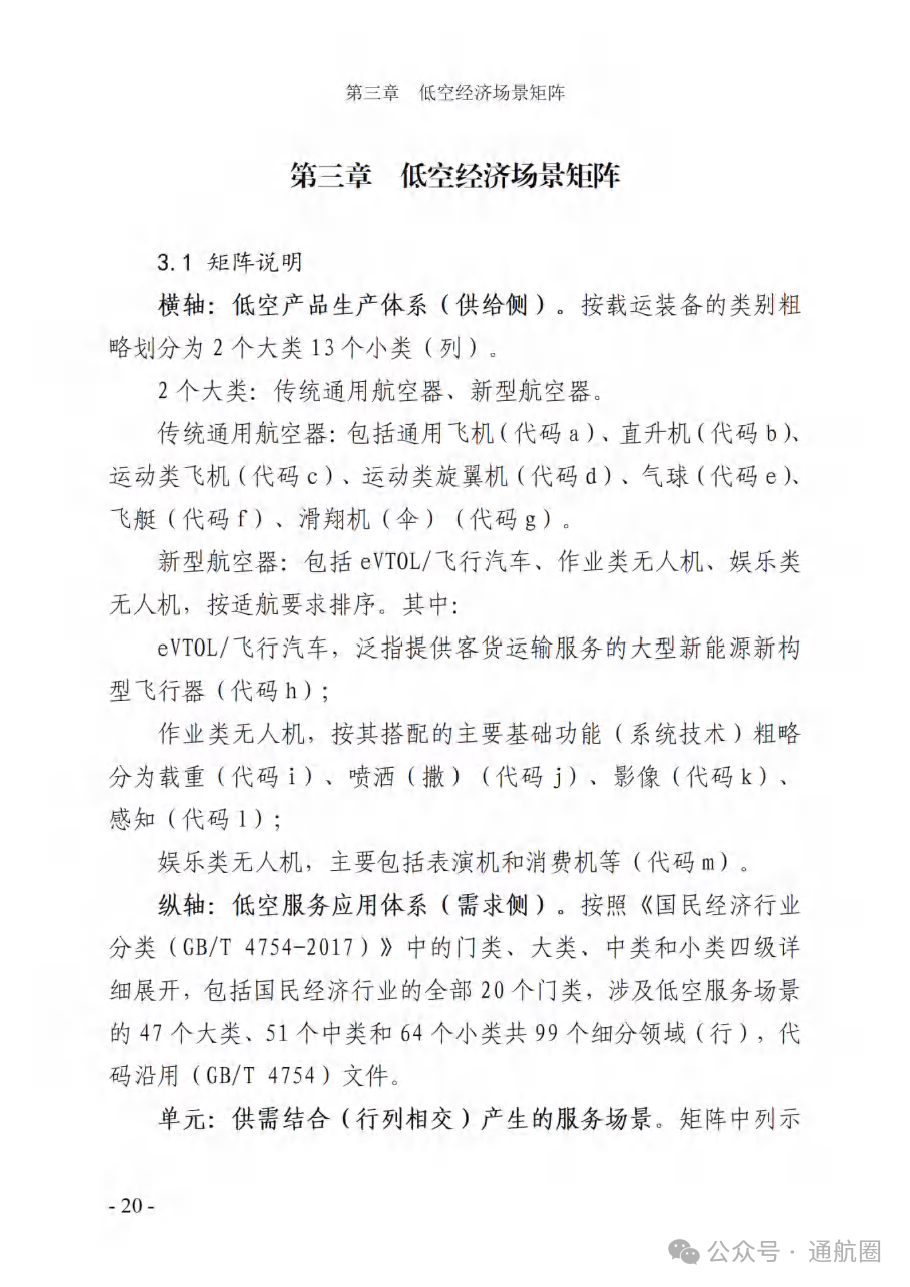
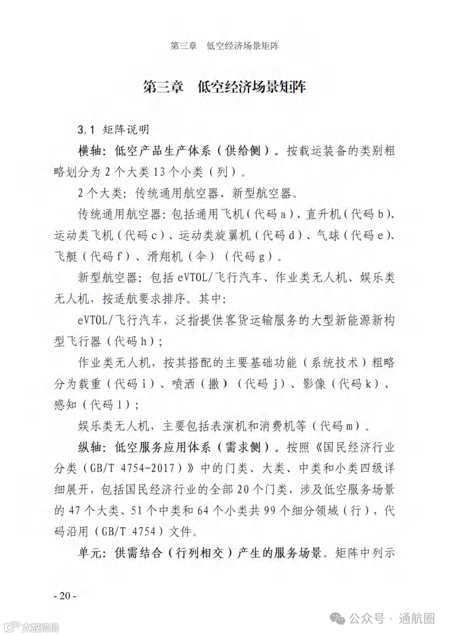
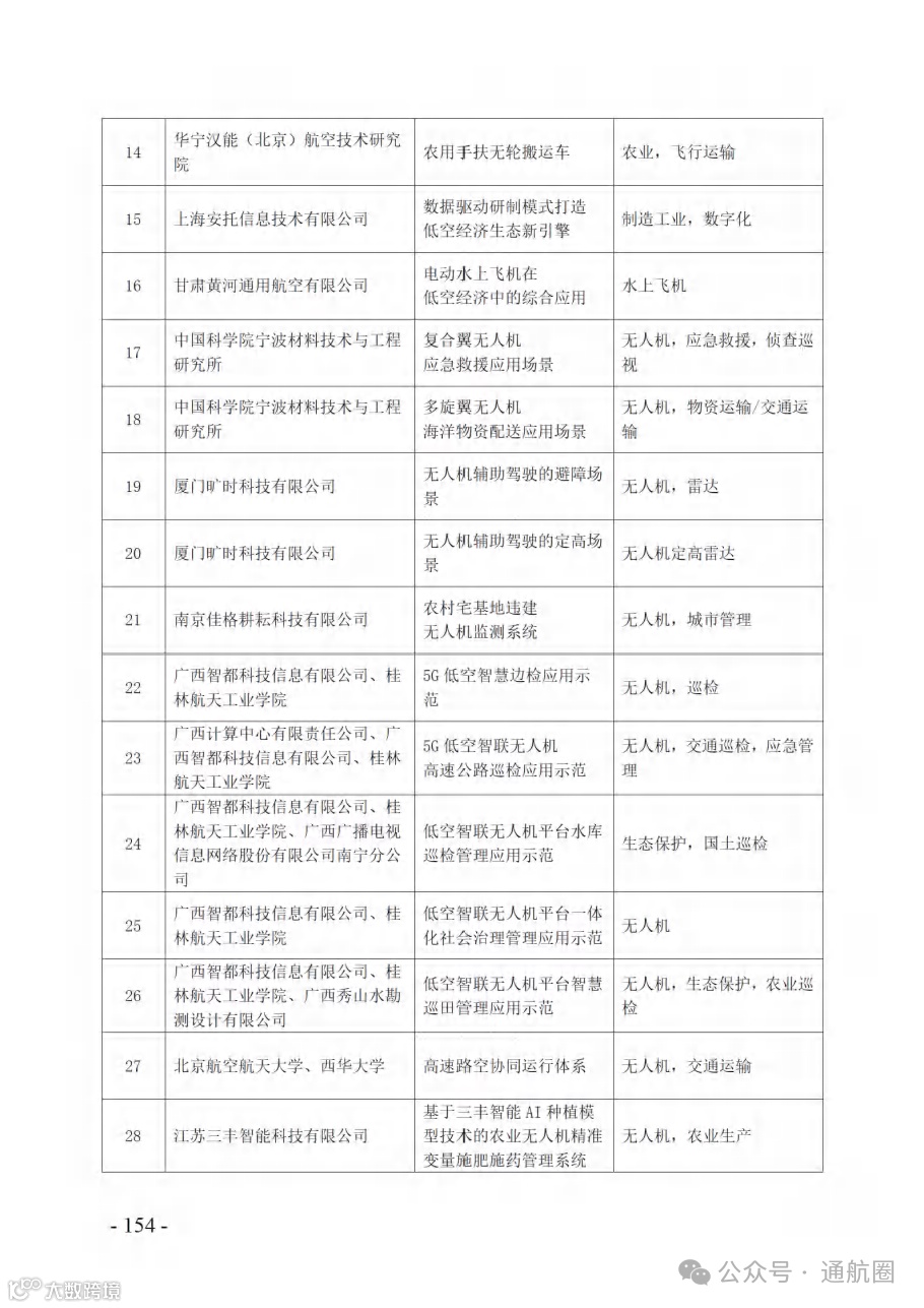
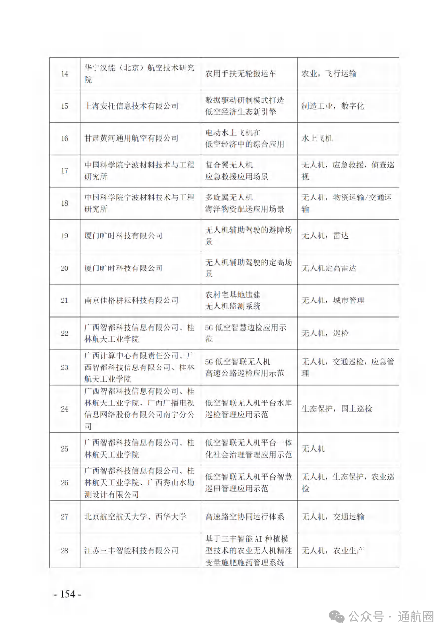
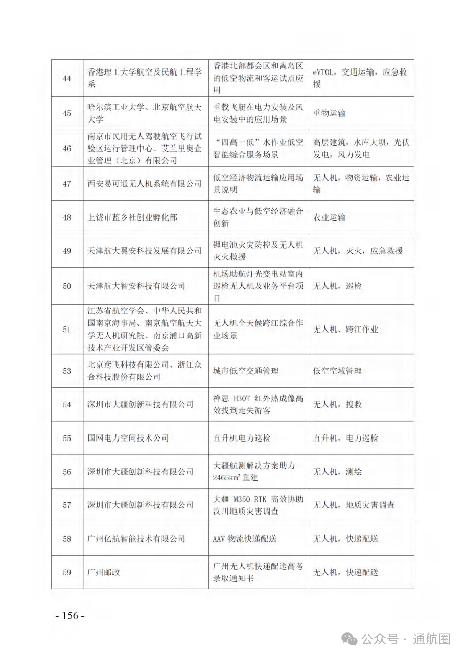
据介绍,自今年6月25日起,中国航空学会面向社会广泛征集低空经济典型场景,共收集到来自50多家企事业单位报送的70个低空经济应用场景案例。基于此,《白皮书》提出了低空经济场景“543”理论体系——5个基本要素,即载运装备、作业装备、关键技术、行业分类、实现功能;4个典型特征,即颠覆性、高科技性、多样性、演进性;3个主要作用,即工程化阶段作为验证平台、商业化阶段能创造价值、产业化阶段可推动构建生态,形成了“2个1”成果输出——1个低空经济场景矩阵、1套低空经济百大场景卡。此外,还分别从政府层面和企业层面给出了低空经济场景发展建议。
据光明网报道,《白皮书》是中国科协“科创中国”低空经济装备产业科技服务团的重要工作内容,为切实推进低空经济场景落地、牵引带动低空经济高质量发展,服务团与编委会和编写组此后将对场景白皮书进行迭代升级、不断完善,计划每年向公众发布新版本,欢迎社会各界提出宝贵意见和建议。







































































































































































下载地址:2024低空经济场景白皮书
图文来自于中国航空学会、光明网、通航圈,如需转载,请注明出处。
投稿邮箱:zjhaika@zjhaika.com
声 明:转载文章,目的在于传递更多信息,并不代表平台赞同其观点和对其真实性负责。如涉及作品内容、版权和其它问题,请及时联系我们更正或删除。文章版权归原作者及原出处所有 ,本平台只提供参考并不构成任何投资及应用建议。
为了更好的传递海卡航空的服务内容、信息资讯、市场动态,请长按二维码进行识别关注海卡航空微信订阅号,共享通航的美好未来!