大数跨境
0
0

中国低空经济产业框架报告(2024)

中国低空经济产业框架报告(2024) 海卡航空
2025-01-03
0
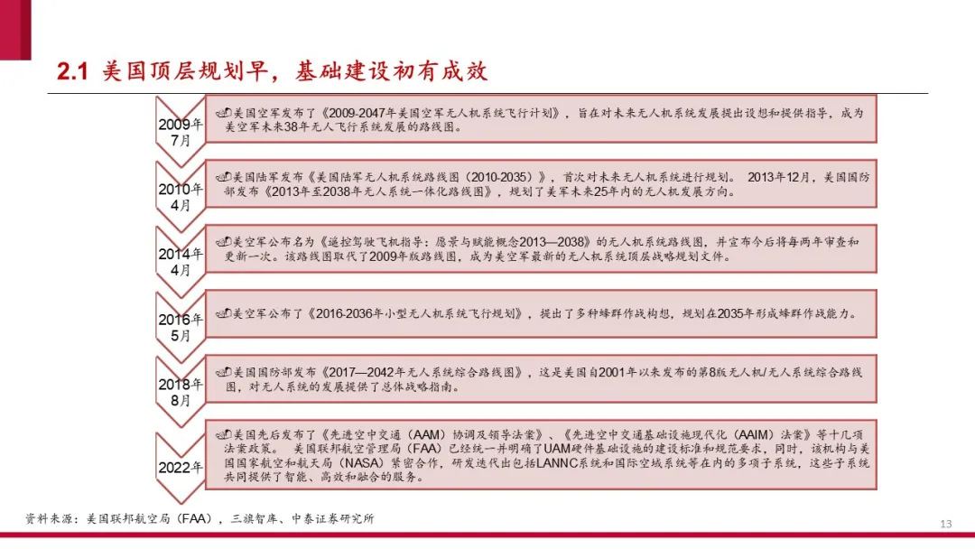
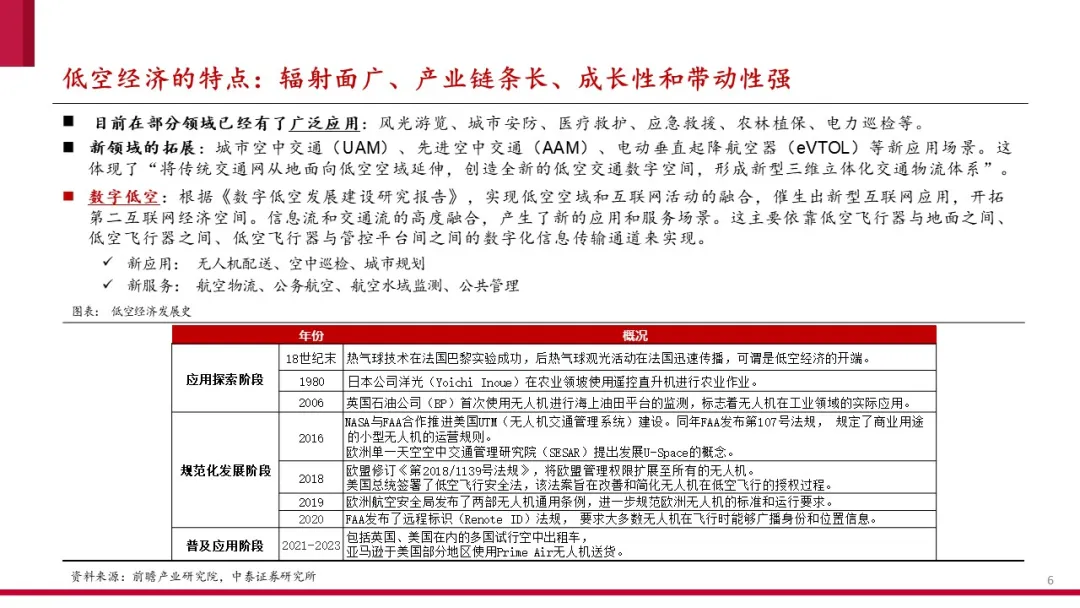
导读:2021年2月,低空经济被写入《国家综合立体交通网规划纲要》。2023年中央经济工作会议提出,“打造生物制造、商业航天、低空经济等若干战略性新兴产业”。

END


 
图文来自于飞行邦如需转载,请注明出处。


投稿邮箱:zjhaika@zjhaika.com

声      明:转载文章,目的在于传递更多信息,并不代表平台赞同其观点和对其真实性负责。如涉及作品内容、版权和其它问题,请及时联系我们更正或删除。文章版权归原作者及原出处所有 ,本平台只提供参考并不构成任何投资及应用建议。    为了更好的传递海卡航空的服务内容、信息资讯、市场动态,请长按二维码进行识别关注海卡航空微信订阅号,共享通航的美好未来!


【声明】内容源于网络
0
0
海卡航空
海卡航空主要业务介绍及其动态介绍
内容 4463
粉丝 0
海卡航空 海卡航空主要业务介绍及其动态介绍
总阅读1.5k
粉丝0
内容4.5k