
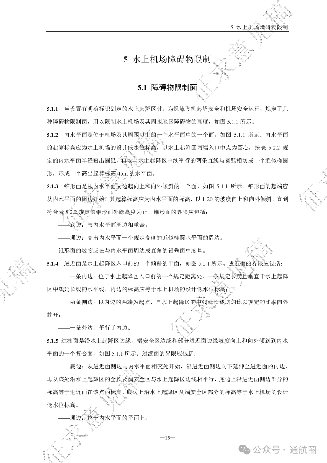
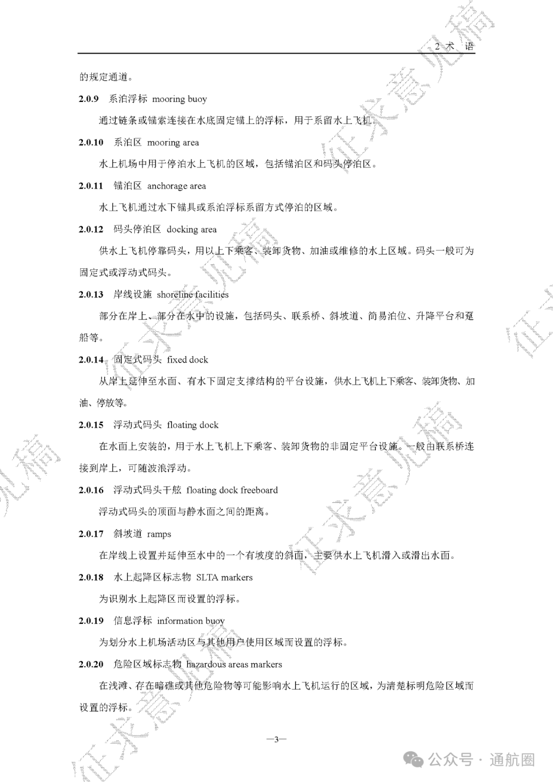
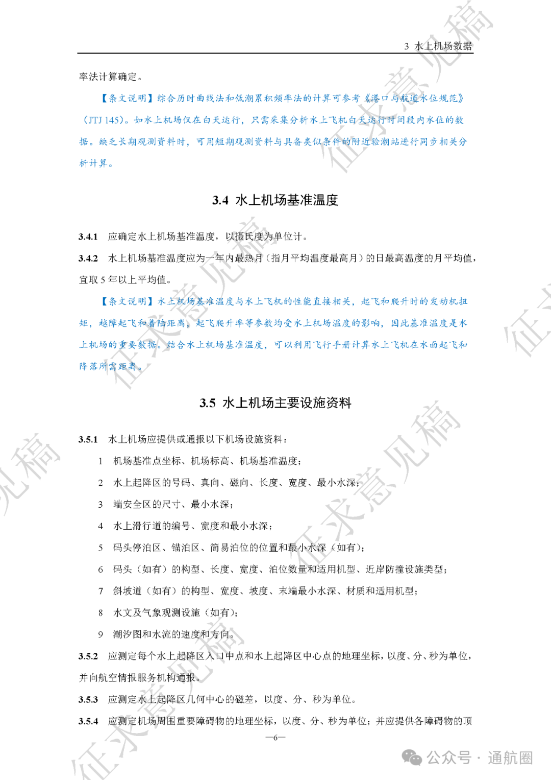
2025年1月2日,新年第一个工作日,民航局机场司发函,就《民用水上机场飞行场地技术标准(征求意见稿)》征求意见, 标准共分为7章,主要内容包括:总则、术语、水上机场数据、水上机场 物理特性、水上机场障碍物限制、目视助航设施、救援和消防等,适用于采用目视运行方式的民用水上机场,不适用于冰雪机场。标准反馈截止时间为2025年2月6日。

据介绍,2017年,民航局发布了《水上机场技术要求(试行)》( AC-158-CA-2017-01)。随着我国通用机场管理改革深化推进,加之国内外水上机场设计和运行的发展,该技术要求难以适应我国水上机场建设和运行发展要求。为满足国内水上机场发展需要,指导 水上机场规划、设计、建设与运行,使其更加安全适用、经济合理,并与国际标 准接轨,民航局组织将该技术要求进行转化提升为行业标准。
根据征求意见稿,水上机场飞行场地指标按拟使用该飞行场地的各类水上飞机中的 最大起飞全重划分为 W1、 W2级,最大起飞全重不足2730kg的为W1级。

文件中还给出了一些水上飞机的基本数据:


以下是详细内容:















图文来自于民航局机场司、通航圈,如需转载,请注明出处。
投稿邮箱:zjhaika@zjhaika.com
声 明:转载文章,目的在于传递更多信息,并不代表平台赞同其观点和对其真实性负责。如涉及作品内容、版权和其它问题,请及时联系我们更正或删除。文章版权归原作者及原出处所有 ,本平台只提供参考并不构成任何投资及应用建议。
为了更好的传递海卡航空的服务内容、信息资讯、市场动态,请长按二维码进行识别关注海卡航空微信订阅号,共享通航的美好未来!