
2月28日,中国信息协会低空经济分会在北京发布中国信息协会《低空经济标准体系框架V1.0》(以下简称《框架》)。《框架》旨在以标准体系作为引领协会低空经济领域标准研制的蓝图规划,以标准引导低空经济分会服务低空经济基础建设、技术和应用领域的规范发展。同时,积极推动向国家标准、行业标准贡献技术,提高我国低空经济系统标准化程度。
当前,各地低空经济发展与建设存在“各自为战”现象,如网络接口不一、数据共享壁垒等问题。《框架》的推出致力于破解这一困境,通过加强统一基础设施接口、数据格式及管理规则等方面的团体标准制定,实现跨区域、跨场景的协同运行。
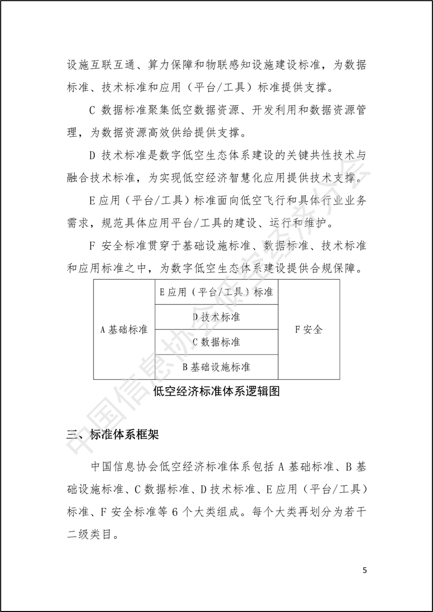
《框架》以“数字低空生态体系”为核心定位,围绕低空空域数字化管理,低空信息基础设施,低空数据要素与基础设施,低空智能网联体系建设,低空飞行服务保障,低空智慧安全监管,低空智慧行业应用等重点领域,覆盖基础标准、基础设施标准、数据标准、技术标准、应用标准与安全标准等全维度需求。
《框架》由中国信息协会低空经济分会组织编写,编写过程中广泛吸纳国内外先进经验,并强调与民航、工信等领域已有标准的衔接,得到了中国信息协会标准办公室、低空经济分会专家顾问、会员企业的大力支持。
《框架》于中国信息协会低空经济分会主办的“低空经济创新发展报告会”上正式发布。中国信息协会副会长兼秘书长李红,中国民航局空管局原局长车进军、民航华北地区管理局原一级巡视员何鸣寒、中国移动(成都)产业研究院副院长苏郁、北京东进航空科技股份有限公司创始人张宁、中国信息协会低空经济分会副会长兼秘书长王惠铮上台发布了本标准体系框架。
下一步,中国信息协会低空经济分会将协同地方政府、会员企业及科研机构,加快各项团体标准制定,推动重点标准落地,为低空经济万亿级市场发展提供支撑。
中国信息协会《低空经济标准体系框架(V1.0)》正式发布
投稿邮箱:zjhaika@zjhaika.com
声 明:转载文章,目的在于传递更多信息,并不代表平台赞同其观点和对其真实性负责。如涉及作品内容、版权和其它问题,请及时联系我们更正或删除。文章版权归原作者及原出处所有 ,本平台只提供参考并不构成任何投资及应用建议。
为了更好的传递海卡航空的服务内容、信息资讯、市场动态,请长按二维码进行识别关注海卡航空微信订阅号,共享通航的美好未来!