
2月24日,十四届全国人大常委会第十四次会议审议了《中华人民共和国民用航空法(修订草案)》。据介绍,现行民用航空法自1996年3月1日起施行,此后曾6次修改过部分条款。本次审议的修订草案由司法部、交通运输部、中国民航局会同有关方面共同起草,共15章255条,旨在为打造低空经济等新增长引擎、推动民用航空事业高质量发展提供坚实的法治保障。(促进通用航空和低空经济发展!十四届全国人大常委会第十四次会议审议民用航空法修订草案,交通运输部部长刘伟受国务院委托作说明)2月25日,中国人大网正式发布民用航空法(修订草案)并公开征求意见,征求意见的时间为2025年2月25日至2025年3月26日。通航圈注意到,截至2月27日8时,修订草案已在中国人大网上收集到意见条数59余条,参与人数达到36人(这一数字还在持续上升)。
近年来,低空经济成为广受关注的热词。党的二十届三中全会对发展通用航空和低空经济作出部署。2024年政府工作报告也提出积极打造低空经济等新增长引擎。促进通用航空和低空经济发展,是此次修法的一大亮点。据光明日报报道,草案明确了国家鼓励发展通用航空,加快构建通用航空基础设施网络,培育通用航空市场。拓展通用航空业务范围,允许通用航空企业从事部分定期运输业务;整合简化通用航空企业准入审批程序,将现行的经营许可证和运行合格证两项行政许可合并为统一的运营许可证;明确对通用航空业务实施分类管理,进一步增强市场活力。 为了促进低空经济发展,草案规定,划分空域,应当兼顾民用航空和国防安全、低空经济发展需要以及公众利益,使空域得到合理、充分、有效利用。
围绕修订草案中的低空经济等相关规定,全国人大常委会组成人员在审议时提出意见建议。以下是法治日报报道的全国人大常委会委员的部分建议:
鹿心社委员指出,我国低空经济发展正处在起步的关键阶段,促进其健康发展离不开法治保障。修订草案第七十四条,在空域划分中对低空经济有所考虑,但在这方面涉及的范围较窄,相关规定也较为原则,建议适当充实推进低空空域管理改革,促进低空经济发展的相关内容,完善相关制度规定。
鲜铁可委员认为,要处理好发展新质生产力与民航安全之间的平衡问题,一律禁止无人机的飞行并不合理。建议要分级分类管理,针对不同的区域、不同的用途等制定差异化的管理政策,对于超大城市,划定无人机飞行的禁飞区和限飞区,而非一刀切地全面禁止。在郊区和农村等人口密集度较低的区域,适当放宽无人机的飞行限制,支持物流、农业等领域的应用。
方向委员指出,无人驾驶航空器作为开展低空经济活动的重要载体,在通用航空发展中越来越重要,对其定义、标准、设计、生产、使用等作出法律规范,能够更好推动低空经济快速健康发展。2024年1月1日开始施行的《无人驾驶航空器飞行管理暂行条例》,对无人驾驶航空器作出了系列规范。民用航空法作为上位法,需要借鉴吸收条例施行过程中的有益经验,将其上升为法律规定。对此,建议在第七章通用航空部分,增加无人驾驶航空器相关的法律规范。
以下是修订草案征求意见稿:
点击左下角“阅读原文”下载修订草案全文
来源:中国人大、光明日报、法治日报、人民日报。通航圈综合编辑。
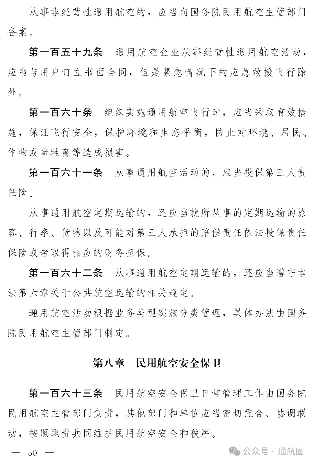
END


