避免“一哄而上”,盲目发展!推广社区配送、城际物流、低空文旅等场景,减少对财政补贴的依赖!中央党报:补好低空经济“四张网”
正式印发!《关于公布山东省低空领域重点产品和典型应用场景的通知》——山东发布低空领域50个重点产品30个典型应用场景
-
(1)是否向公众表明意愿实施以取酬为目的的观光飞行; -
(2)是否为参加空中游览飞行的乘客提供解说,解说应当 包括飞行路线所涉及的地面(或水面)上有观赏价值的区域或地 点; -
(3)运行区域和游览路线; -
(4)运营人实施此类飞行的频次; -
(5)观光飞行是否作为任何旅行套餐的一部分; -
(6)是否因旅游景点附近的能见度太差,无法达到观光游 览目的,而取消已计划的空中游览飞行; -
(7)是否禁止乘客对航空器进行飞行操纵体验; -
(8)局方认为适用的其他任何因素。
-
(1)在实施异地短途观光时应当以空中观光游览为目的, 不得向公众传递短途运输的任何信息或误导公众认为此类飞行 为短途运输; -
(2)不得对外公布固定的起飞降落时刻; -
(3)两个起降场地的距离在40 千米之内; -
(4)实施异地短途观光的航空器应当为飞机、直升机和飞 艇,且适航审定的乘客座位数(不含驾驶员座位)少于9 人。
体验带飞的定义则是指在航空器中实施以熟悉、体验航空活动, 特别是驾驶舱体验为目的,而不以观光旅游为目的的飞行活动。值得一提的是,在实施体验带飞时,不得向公众传递观光游览的任何信 息或误导公众认为此类飞行包含观光游览任何内容;体验带飞应当以为航空爱好者参与飞行训练或熟悉航 空活动创造条件为目的,该类飞行活动可以作为飞行训练的前期组成部分,体验带飞时间不得计入飞行经历时间。
空中游览和体验飞行的乘客是指通过付费登机,以观光游览为目的,不参与 操作的机上人员。
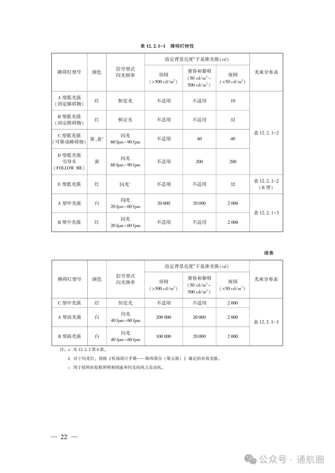
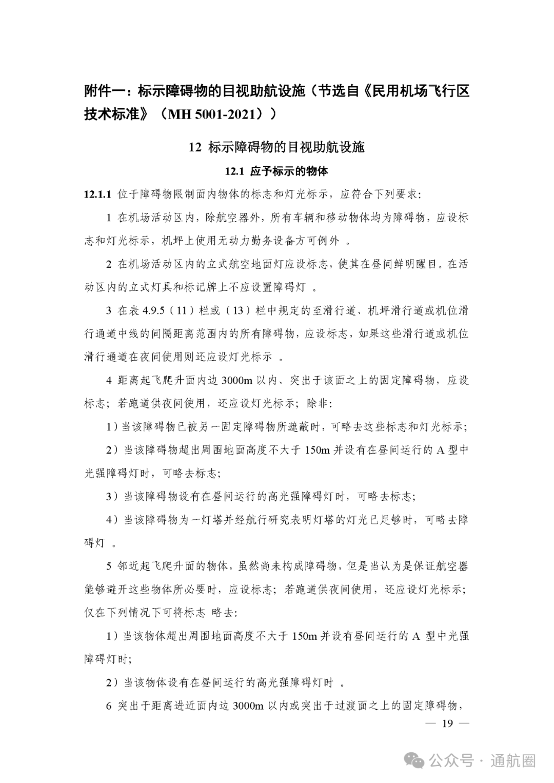
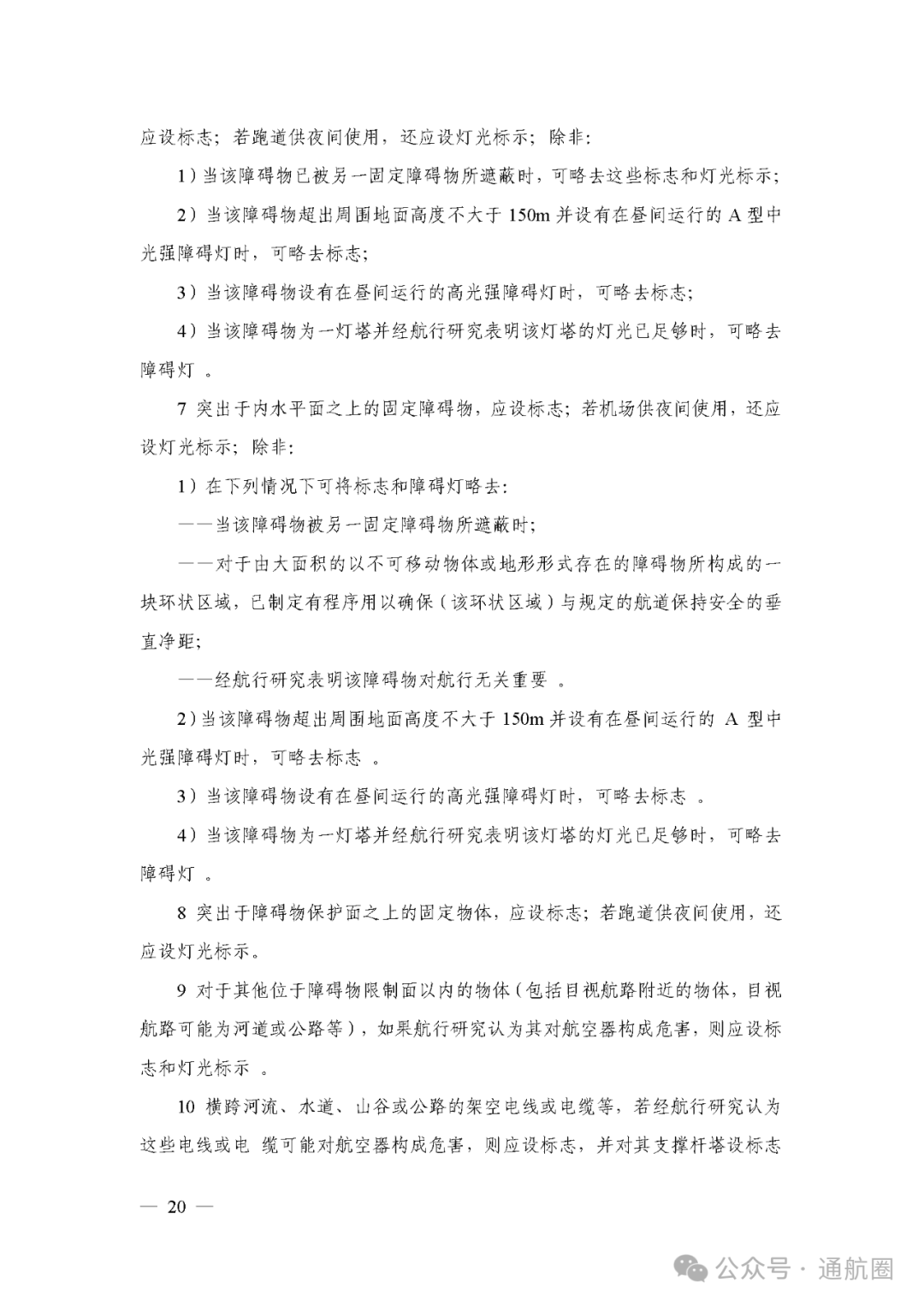
该咨询通告的附件包括:1.标示障碍物的目视助航设施(节选自《民用机场飞行区 技术标准》(MH 5001-2021))2. 直升机性能分级方法(节选自《民用直升机场飞行场地 技术标准》(MH 5013-2023))。
据介绍,该文件自下发之日起30 日后生效。自生效之日起,2021 年12 月2 日下发的《关于印发<空中游览和体验飞行>的通知》 (民航规〔2021〕40 号)同时废止。
更多内容,见文件全文:
来源:民航局网站。通航圈整理。
END


