4月2日,民航局网站发布《航空器追踪监视系统技术要求(征求意见稿)》、《航空5GAeroMACS地面站技术要求(征求意见稿)》、《民用无人驾驶航空器空域信息数字化技术要求 第1部分:编码及使用规则(征求意见稿)》和《民用无人驾驶航空器航行服务系统数据安全技术要求(征求意见稿)》四项民航行业标准。其中,《民用无人驾驶航空器空域信息数字化技术要求 第1部分:编码及使用规则(征求意见稿)》旨在明确民用无人驾驶航空器空域信息数字化的基于空域网格的编码规则以及使用规则,适用于民用无人驾驶航空器监管方和航行服务提供方开展民用无人驾驶航空器空域信息的数字化管理工作。《民用无人驾驶航空器航行服务系统数据安全技术要求(征求意见稿)》旨在明确USS系统的业务组成和数据分类,并规定了USS系统进行数据收集、传输、存储、使用、提供、删除等数据处理活动的安全技术要求。意见反馈截止日期为5月6日。「低空经济观察」将有关情况分享如下。
■《民用无人驾驶航空器空域信息数字化技术要求 第1部分:编码及使用规则(征求意见稿)》
「低空经济观察」获悉,民用无人驾驶航空器(以下简称“无人机”)运行规模持续增长,相比有人驾驶航空体量呈现指数级增长,现有“靠人管”的空中交通管理模式下空域精细化水平低,无法适应无人机的飞行需求。由于无人机类型多、飞行任务多样、运行需求量大且动态多变,细化空域管理管理粒度,实时掌握空域动态,提升空域利用的时空效能,实现空域的精细化管理非常重要,因此急需开展基于网格划分的空域信息数字化用以支撑空域精细化管理。虽然目前在地理信息等领域存在多种网格划分体系,但由于没有考虑无人机特性,无法直接应用,因此国内外众多民用无人机服务供应商纷纷建立了各自的空域网格体系,不尽相同,一定程度上阻碍了空域信息互联互通,造成了空域信息数字化水平不高的问题。因此,通过开展本标准项目研究,旨在提供一个统一的编码及使用规则,实现航行服务空域信息的数字化、网络化、智能化管理,通过高效利用空域和大幅提高查询计算效率,以提升空域精细化管理水平,有效解决无人驾驶航空器运行动态需求与空域资源供给不匹配的问题,充分释放飞行需求,进而促进无人机产业健康有序发展。
《民用无人驾驶航空器空域信息数字化技术要求》拟由三部分组成。
——第 1 部分:编码及使用规则。目的在于明确民用无人驾驶航空器空域信息数字化的基于空域网格的编码规则以及使用规则。
——第 2 部分:空域数值计算。目的在于明确民用无人驾驶航空器空域信息数字化的空域数值计算相关技术要求。
——第 3 部分:交通管理应用。目的在于规范应用于民用无人驾驶航空器空域信息数字化的交通管理应用相关技术要求。
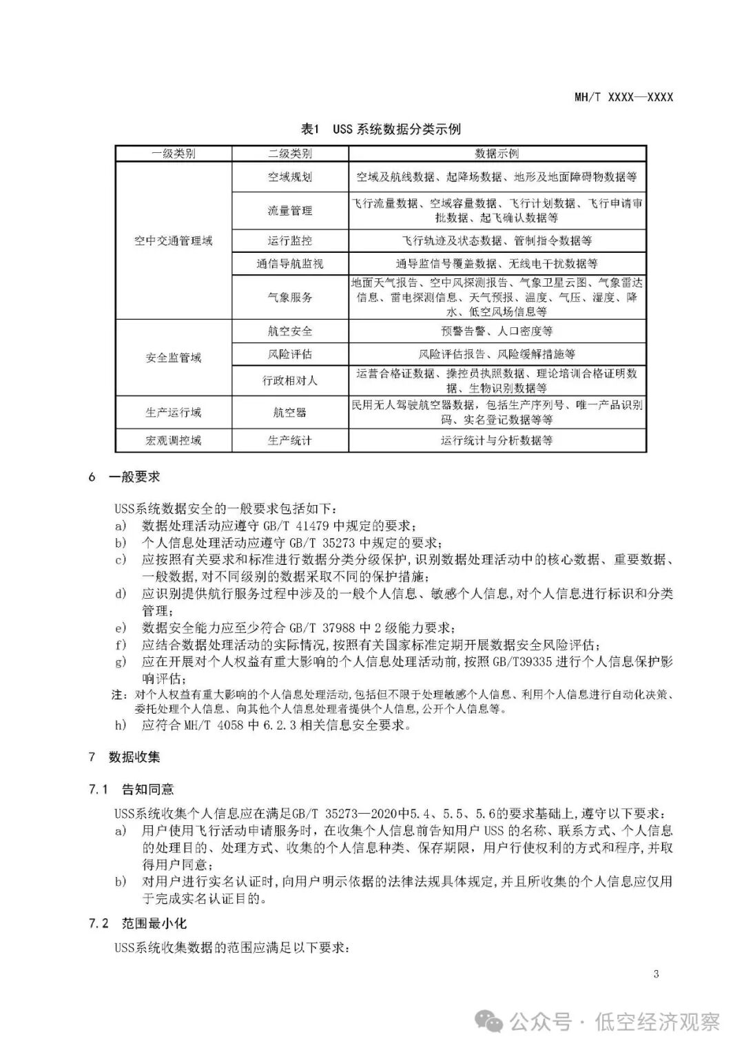
据「低空经济观察」了解,按照《民用无人驾驶航空器运行安全管理规则》规定,受负责有关责任区的空中交通管理机构委托的民用无人驾驶航空器航行服务提供方可为责任区内的运行人提供航行服务,包括信息类服务、协同类服务、管制类服务。其使用的民用无人驾驶航空器航行服务系统(以下简称“USS系统”)的数据处理活动是围绕三类航行服务的业务功能开展。USS系统参与主体主要包括:被服务方、监管方、第三方数据提供者。其中,被服务方包括:民用无人驾驶航空器运行人、社会管理信息化平台等;监管方包括民用无人驾驶航空器综合管理平台(以下简称“UOM”)等;第三方数据提供者包括:无人驾驶航空器(以下简称“无人机”)远程识别系统、其他第三方数据提供者等,主要为USS系统提供无人机远程识别数据和人口密度、气象、地面障碍物等运行环境数据。USS系统与多运行主体通过网络交换或共享数据,因此数据安全问题至关重要。本标准旨在明确USS系统的业务组成和数据分类,并规定了USS系统进行数据收集、传输、存储、使用、提供、删除等数据处理活动的安全技术要求,为保障数据安全具有重要意义。
END


