大数跨境
0
0

所有无人机厂商和使用者:强制性国家标准《民用无人驾驶航空器实名登记和激活要求(征求意见稿)》发布,6月5日截止(编制说明+全文)

所有无人机厂商和使用者:强制性国家标准《民用无人驾驶航空器实名登记和激活要求(征求意见稿)》发布,6月5日截止(编制说明+全文) 海卡航空
2025-04-08
0
导读:2024年1月1日,《无人驾驶航空器飞行管理暂行条例》(国令 第761号)和CCAR-92部《民用无人驾驶航空器运行安全管理规则》正式生效,标志着民用无 人驾驶航空器(无人机)的规范化管理迈入新阶段。
4月3日,民航局适航司发布强制性国家标准《民用无人驾驶航空器实名登记和激活要求(征求意见稿)》。据介绍,该标准拟于发布后12个月正式实施。根据《强制性国家标准管理办法》,现面向各单位公开征求意见,意见征集日期截至6月5日。据介绍,该强制性国际标规定了民用无人驾驶航空器实名登记和激活总体流程、技术要求和测试方法,适用于在中国大陆境内销售和使用的民用无人驾驶航空器实施实名登记和激活工作不适用于自备动力系统的飞行玩具和模型航空器。此外,该标准还涉及所有民用无人驾驶航空器、民用无人驾 驶航空器综合管理(UOM)平台以及各民用无人驾驶航空器制造商的信息平台,应与其他标准协调使用。
图片
图片
2024年1月1日,《无人驾驶航空器飞行管理暂行条例》(国令 第761号)CCAR-92部《民用无人驾驶航空器运行安全管理规则》正式生效,标志着民用无 人驾驶航空器(无人机)的规范化管理迈入新阶段。根据条例第八 条“从事民用无人驾驶航空器系统的设计、生产、使用活动,应当 符合国家有关实名登记激活、飞行区域限制、应急处置、网络信息 安全等规定”以及规则第92.203条其他要求(a)款“民用无人驾驶 航空器的生产者应当确保其生产的无人驾驶航空器具备实名登记 后方可激活使用的功能”的规定,民用无人驾驶航空器必须具备实名登记激活的能力。
据介绍,民用无人驾驶航空器实名登记管理是民用无人驾驶航空器行业管理的关键环节,它不仅关乎民用无人驾驶航空器产业的安全与 健康发展,更是确保民用无人驾驶航空器合法合规运行的基础。为了实现对民用无人驾驶航空器全面而准确的管理,数据采集工作必 须覆盖所有民用无人驾驶航空器的生产者,确保实名登记的完整性 和准确性。因此,亟需制定《民用无人驾驶航空器实名登记和激活要求》,提出民用无人驾驶航空器实名登记和激活的要求和程序,简化制造人开发具备实名登记激活功能的信息系统的流程,并指导民用无人驾驶航空器所有者更加便捷地完成实名登记,有效避免抢注申诉现 象的发生
2024年4月10日,国家市场监督管理总局、国家发展和改革委 员会、工业和信息化部、生态环境部、住房城乡建设部、商务部、 应急管理部七部门联合印发以标准提升牵引设备更新和消费品以 旧换新行动方案》明确加大新兴消费标准供给。开展无人机飞 试验、物流无人机、无人机适航等标准制定,发展低空经济(七部门发文开展无人机飞行试验、物流无人机、无人机适航等标准制定,发展低空经济!由工信部、市场监管总局、民航局等按职责分工负责)。2024年6月25日,国家标准化管理委员会关于下达32 项强制性国家标准制修订计划及相关标准外文版计划的通知(国标委发〔2024〕26号),要求“到2025年共完成重点国家标准制修订294 项,有力支撑设备更新和消费品以旧换新,其中包括制定民用无人机产品标识要求、民用大中型固定翼无人机系统自主能力飞行试验 等十项无人机领域国家标准。”中国民用航空局作为项目承担单位,开展强制性国家标准《民用无人驾驶航空器实名登记和激活要求》制定工作,2024年6月25 日下达计划,计划号为20241860-Q-417,民航局组织中国民用航空局信息中心作为第一起草单位承担研制任务。
据介绍,在《民用无人驾驶航空器实名登记和激活要求》的制定过程中,始终秉持"安全与发展并重"的核心原 则,一方面,安全是基础,根据《无人驾驶航空器飞行管理暂行条例》的规定,民用无人驾驶航空器(以 下简称“民用无人机”)所有者必须依法进行实名登记,这是激活无人机的必要前提。实名登记不仅有助于规范无人机的使用,还能 有效防止非法飞行活动,保障国家和公共安全。另一方面,产业发 展是重要目标。本标准明确实名登记激活和取消激活及注销流程, 可加快民用无人机的激活和取消激活速度,减少用户在登记和激活 环节的等待时间,在守住安全底线的基础上助力产业快速发展。 
为实现《条例》要求,本标准主要涉及三个关键环节:实名登记环节、激活环节以及取消激活和注销登记环节
1.实名登记环节 
实名登记是民用无人机管理的首要环节,是确保民用无人机合 法使用和飞行安全的基础。所有民用无人机的所有者必须在实名登 记系统进行实名登记,填写真实、准确的个人信息和民用无人机信 息,包括但不限于所有者的名称、身份证号码/单位统一社会信用代 码、联系方式、无人机的品牌、型号、唯一产品识别码/序列号等。
2.激活环节 
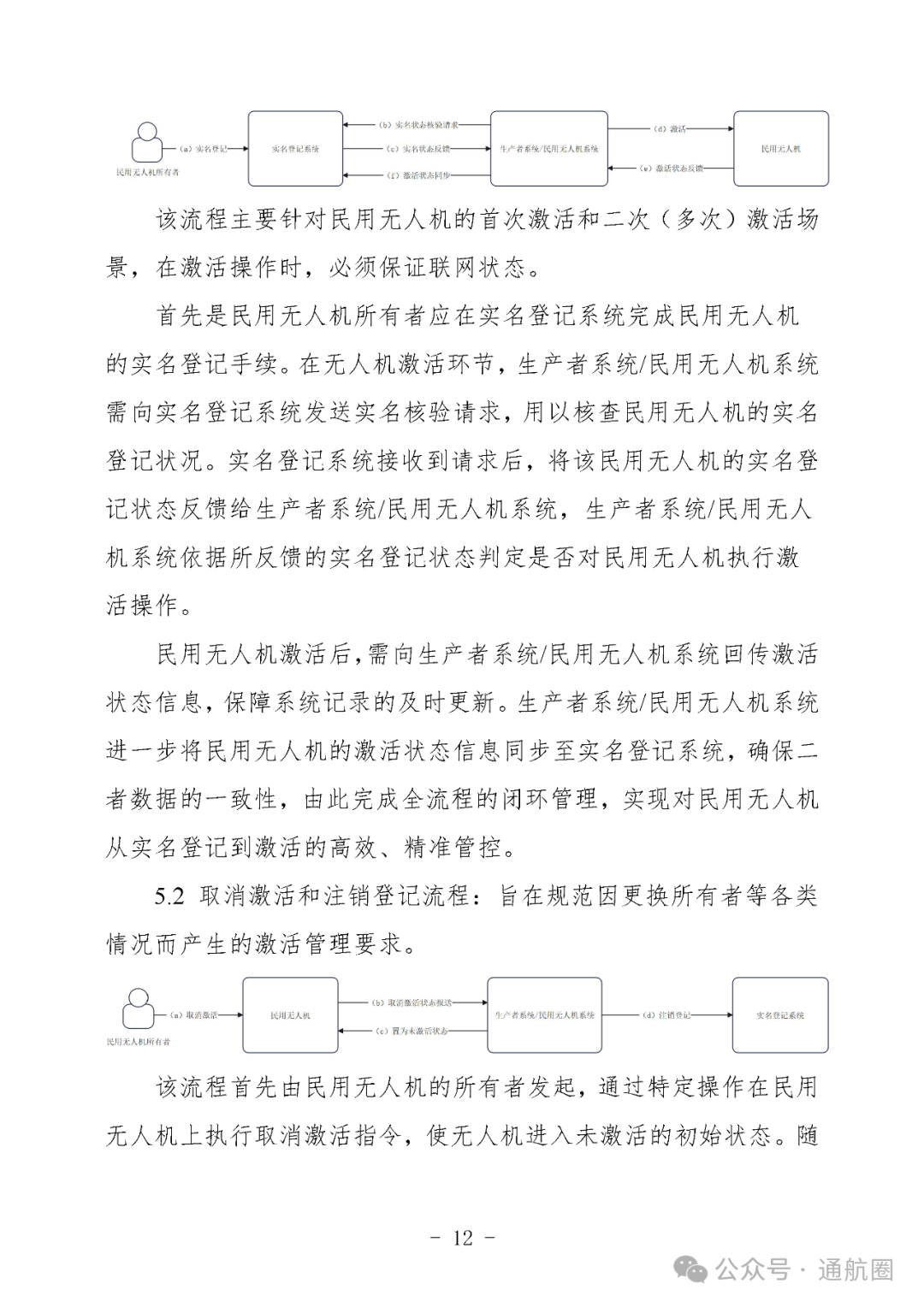
激活是民用无人机从登记到实际使用的重要过渡。民用无人机 完成实名登记后,需民用无人机生产者对民用无人机进行激活,并 向国务院民用航空主管部门报告民用无人机的激活凭证。激活过程由民用无人机生产者完成,确保民用无人机在合法登记的基础上具 备飞行能力流程包括验证民用无人机的序列号、产品名称、产品 类型、检查实名登记信息的真实性等。激活完成后,标志着民用无 人机正式进入合法使用状态。
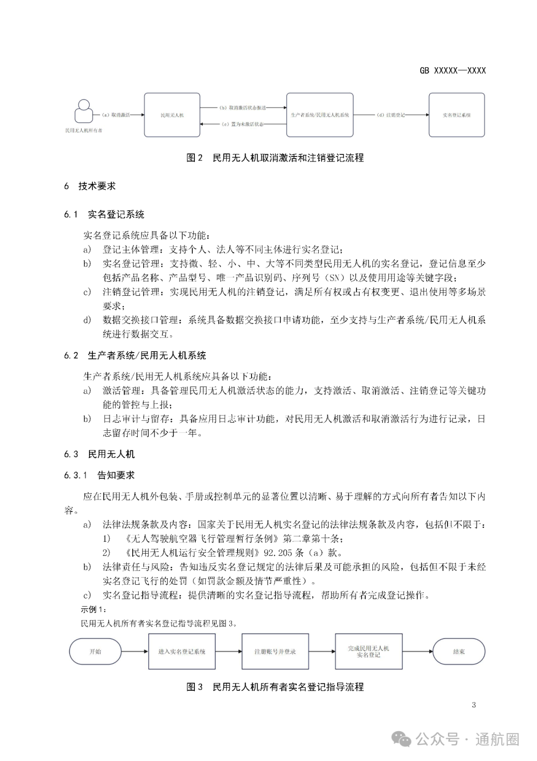
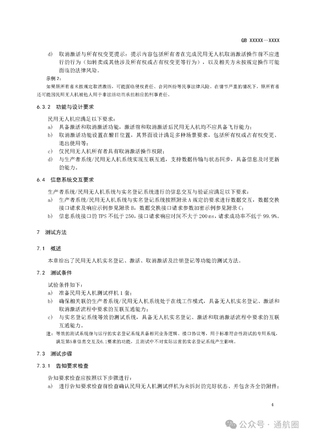
3.取消激活与注销登记环节
取消激活是民用无人机管理的补充环节,主要用于处理民用无 人机所有权变更、退出使用等特殊情况。当民用无人机的所有权发生变更时,原所有者应在民用无人机上进行取消激活操作,取消激活后,生产者应将民用无人机置为不能飞行的状态,同时在实名登记系统完成所有者的注销操作。
此外,标准围绕《条例》要求,重点规范了第五章的两项核心管理 流程并明确第六章的三大责任主体,其中核心管理流程的设定紧密依据三大责任主体的职能与要求,以确保民用无人机管理的高效性、 安全性和规范性


编制说明


图片
图片
图片
图片
图片
图片
图片
图片
图片
图片
图片
图片
图片
图片
图片
图片
图片
图片
图片
图片
图片
图片
图片
图片



征求意见稿


图片
图片
图片
图片
图片
图片
图片
图片
图片
图片
图片
图片
图片
图片
图片

来源:中国民航局网站。通航圈编辑。


END


   
图文来自于中国明航局网站、网络、通航圈如需转载,请注明出处。
图片



图片

投稿邮箱:zjhaika@zjhaika.com

声      明:转载文章,目的在于传递更多信息,并不代表平台赞同其观点和对其真实性负责。如涉及作品内容、版权和其它问题,请及时联系我们更正或删除。文章版权归原作者及原出处所有 ,本平台只提供参考并不构成任何投资及应用建议。图片    为了更好的传递海卡航空的服务内容、信息资讯、市场动态,请长按二维码进行识别关注海卡航空微信订阅号,共享通航的美好未来!图片

【声明】内容源于网络
0
0
海卡航空
海卡航空主要业务介绍及其动态介绍
内容 4463
粉丝 0
海卡航空 海卡航空主要业务介绍及其动态介绍
总阅读1.0k
粉丝0
内容4.5k