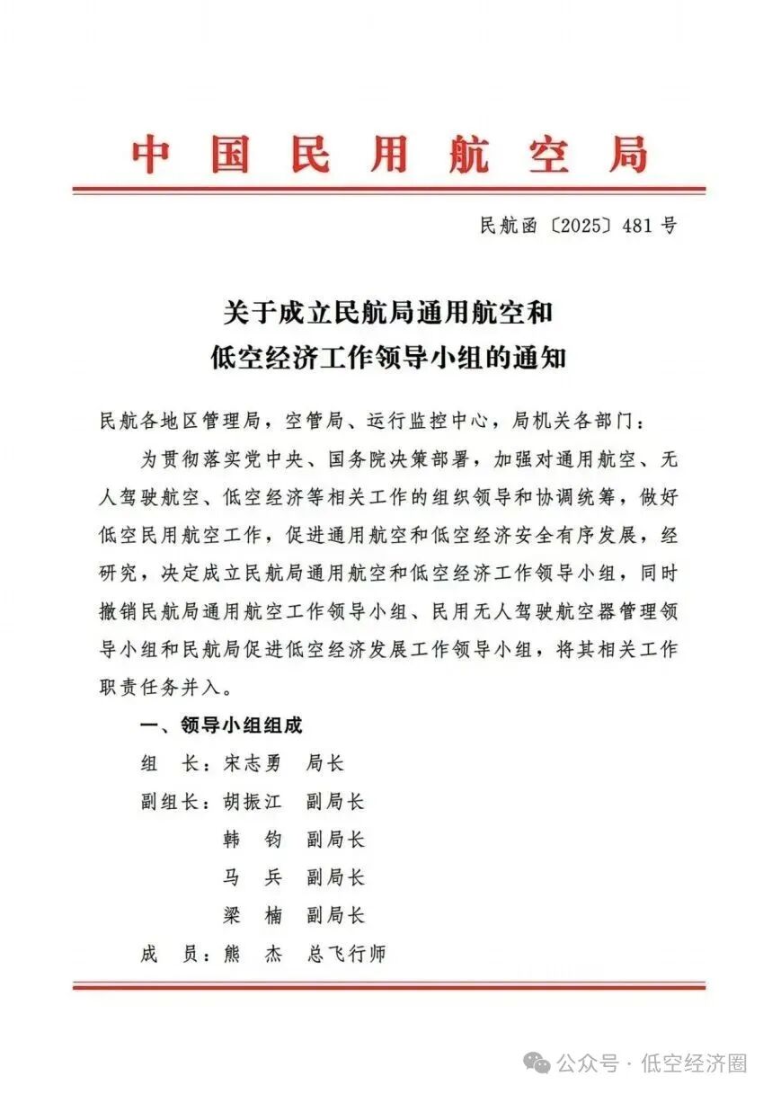
近日,中国民用航空局发布《关于成立民航局通用航空和低空经济工作领导小组的通知》(民航函〔2025〕481号),为贯彻落实党中央、国务院决策部署,加强对通用航空、无人驾驶航空、低空经济等相关工作的组织领导和协调统筹,决定成立民航局通用航空和低空经济工作领导小组,同时撤销原民航局通用航空工作领导小组、民用无人驾驶航空器管理领导小组和民航局促进低空经济发展工作领导小组,将其相关工作职责任务并入。
领导小组由民航局党组书记、局长宋志勇任组长,胡振江、韩钧、马兵、梁楠四位副局长任副组长,成员包括熊杰总飞行师、朱为民总工程师以及综合司、航安办、政法司等多个部门的负责人,涵盖了民航系统内与通用航空和低空经济相关的关键业务部门及单位,为工作的全面推进提供了坚实的组织保障。
领导小组设立办公室,简称“低空办”,设在民航局空管行业管理办公室,由马兵担任主任,陈向阳任副主任。低空办主要承担落实领导小组各项要求,推进落实民航促进通用航空和低空经济发展日常工作;拟制相关规划和综合政策;拟制提出有关整体工作安排;根据需要,组织开展集中办公;跟踪各部门和工作组各项工作推进情况,统筹协调各工作组工作;统筹与中央、国务院和地方有关部门日常协调;及时组织研究相关问题,提出对重要决策、重大事项和重点问题的建议;承办领导小组交办的其他任务。
同时,成立了6个专项工作组,分别为适航管理组、市场管理组、飞行运行组、飞行服务保障组、安全管理组、规划法规组,各工作组由相关业务司局牵头,明确了具体工作任务,涵盖了从适航审定、市场培育到飞行运行、安全管理、规划法规等通用航空和低空经济发展的全链条环节。
为确保工作有效推进,还建立了集中办公、工作筹划、请示报告、技术支撑、工作协调、地区工作等配套工作机制,保障各项工作有序开展,强化跨部门、跨区域协作,推动通用航空和低空经济安全有序发展。
文章来源民航局,版权归原作者所有,如有侵权请联系我们删除。联系方式:13711793643(微信同号)。
END


