河北省发展改革委近日印发《关于推动百项北斗创新应用场景建设的通知》,围绕北斗+智慧城市、低空经济、交通运输、港口及大众消费等20个细分领域,率先在全省打造100个北斗创新应用场景,充分展现北斗在各领域的应用发展成果,形成一批可复制、可推广的“河北模式”。下一步,将持续跟踪场景建设,谋划场景尽快落地实施,在建场景加快建设进度,已建场景加快复制推广,促进北斗技术与各领域深度融合应用,形成一批具有河北特色的典型示范,引领全省产业升级和智能化转型。
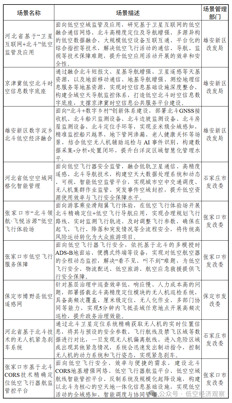
据获悉,北斗+低空经济领域,共9个创新应用场景。《通知》明确,推动北斗在低空空域安全监管、空中游览、无人机配送等方面的大规模应用,融合低轨卫星通信、高精度遥感等技术,实现低空活动的全域感知、智能调度和协同管理,助力低空经济产业发展。
北斗+智慧城市。推动北斗在城市立体空间管理、地下空间定位导航、数字道路建设等城市治理领域应用,融合北斗高精度定位、5G通信、物联网、数字孪生等技术,构建“空天地一体化”城市时空感知网络,为城市的智慧运行和深度治理赋能。
北斗+交通运输。推动北斗在道路交通设施安全监测、重点运营车辆监管、高速公路北斗自由流收费、道路智能巡检养护、智慧物流等方面应用,大幅提升交通运输智能化、精准化和应急服务能力。
北斗+应急管理。推动北斗在应急通信、应急救援、应急管理方面的应用建设,支持面向洪涝、火灾、地质灾害等领域安全风险监测预警和应急通信的应用,提升应急管理的精准性、高效性和可靠性。
北斗+低空经济领域9个创新应用场景详情分享如下。
END


