大数跨境
0
0

事关高海拔地区体验带飞、空中游览、飞行训练以及新型航空器特定运行!民航局就《高海拔机场和区域运行管理规定》征求意见

事关高海拔地区体验带飞、空中游览、飞行训练以及新型航空器特定运行!民航局就《高海拔机场和区域运行管理规定》征求意见 海卡航空
2025-10-16
1
导读:10月13日,民航局官网发布通知,就修订的《高海拔机场和区域运行管理规定》征求意见。
来源:民航局网站
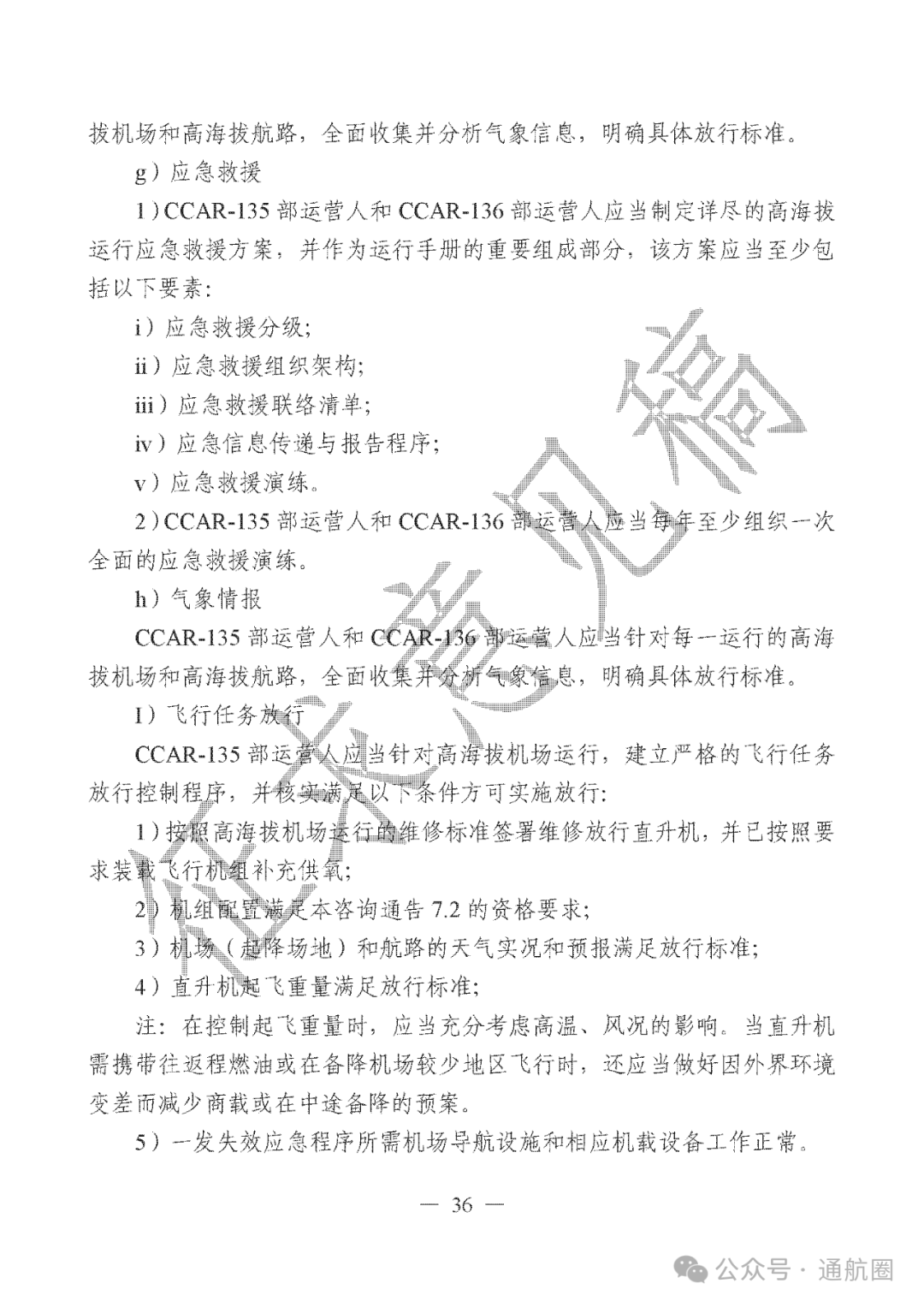
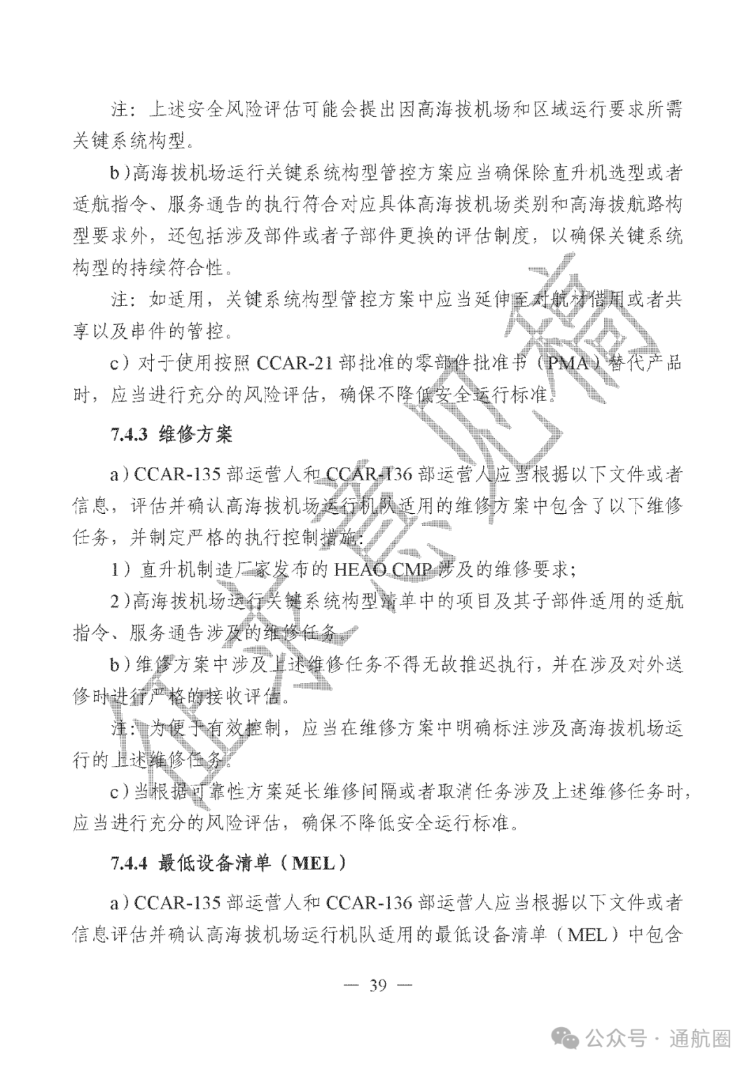
10月13日,民航局官网发布通知,就修订《高海拔机场和区域运行管理规定》征求意见。该规定为 CCAR-121 部运营人、CCAR-135 部运营人和CCAR-136部运营人高海拔机场和区域开展运行,以及为局方对上述运营人在高海拔机场和区域开展运行的批准和监督提供依据。CCAR-91 部运营人和运行人可参照本咨询通告在高海拔机场和区域开展运行本次修订除了细化CCAR-121部高海拔机场运行要求,还增加了CCAR-135部和CCAR-136部运行要求尤其是针对直升机高海拔机场、航路/区域运行涉及的风险进行分析并提出相应管理要求针对CCAR-135部10-19座定期载客飞行提出针对性要求,针对体验带飞、空中游览、飞行训练以新型航空器等特定运行或条件提出附加要求。下面让我们一起来详细了解下:
图片
据飞标司介绍,高海拔机场和区域地形和天气复杂,航空器性能较非高海拔地区下降明显,且空气稀薄容易造成人员缺氧,对运输航空和通用航空运行安全带来巨大挑战,甚至造成航空安全事故。为规范高海拔机场和区域运行,有效管控高海拔运行安全风险,在总结我国高海拔机场和区域运行经验基础上,充分借鉴国际民航组织相关规定,飞标司修订了《高海拔机场和区域运行管理规定》咨询通告。 
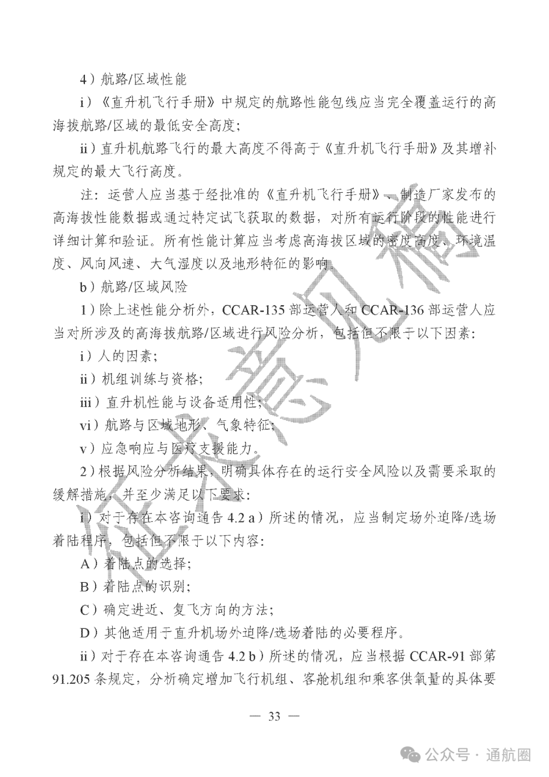
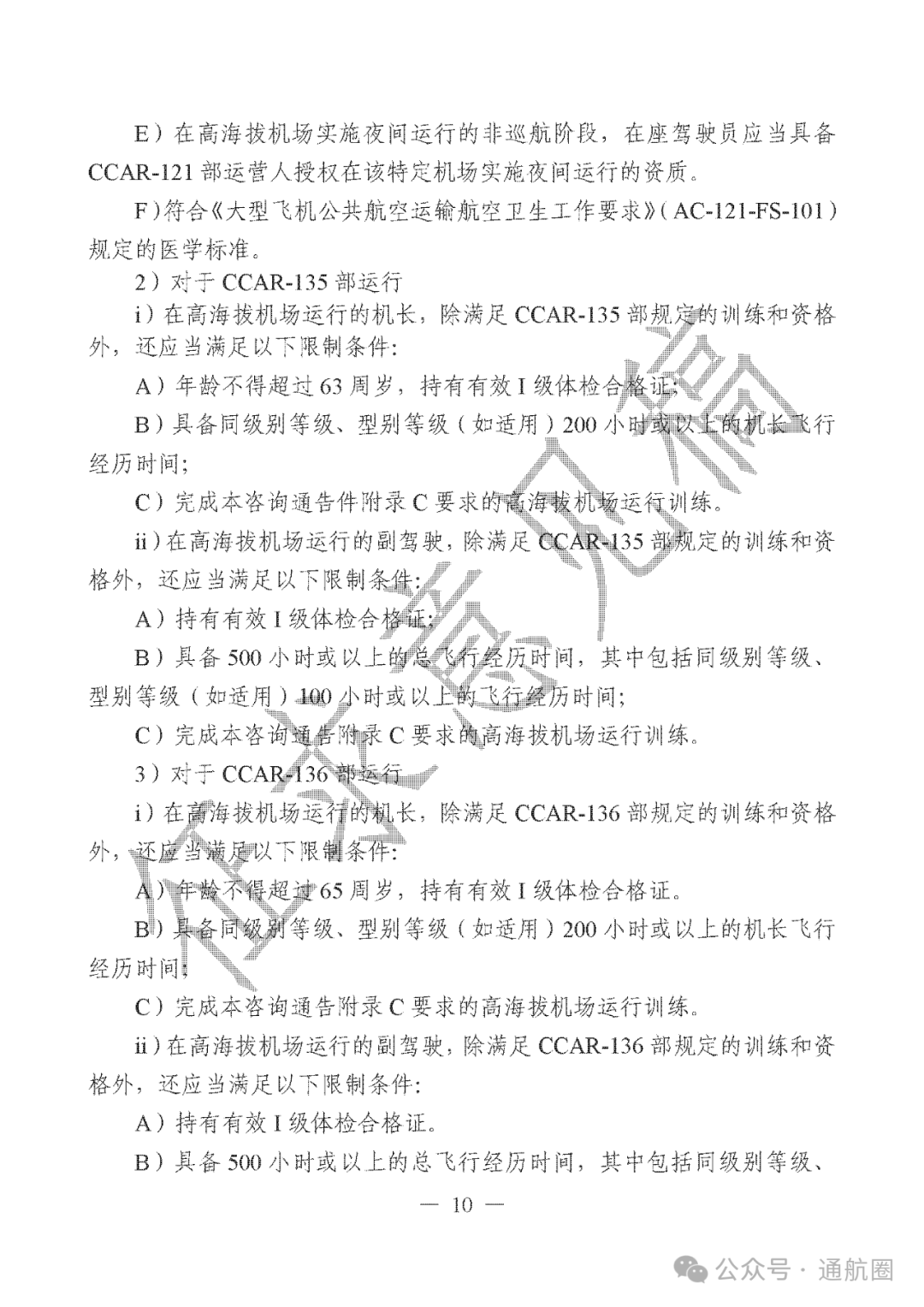
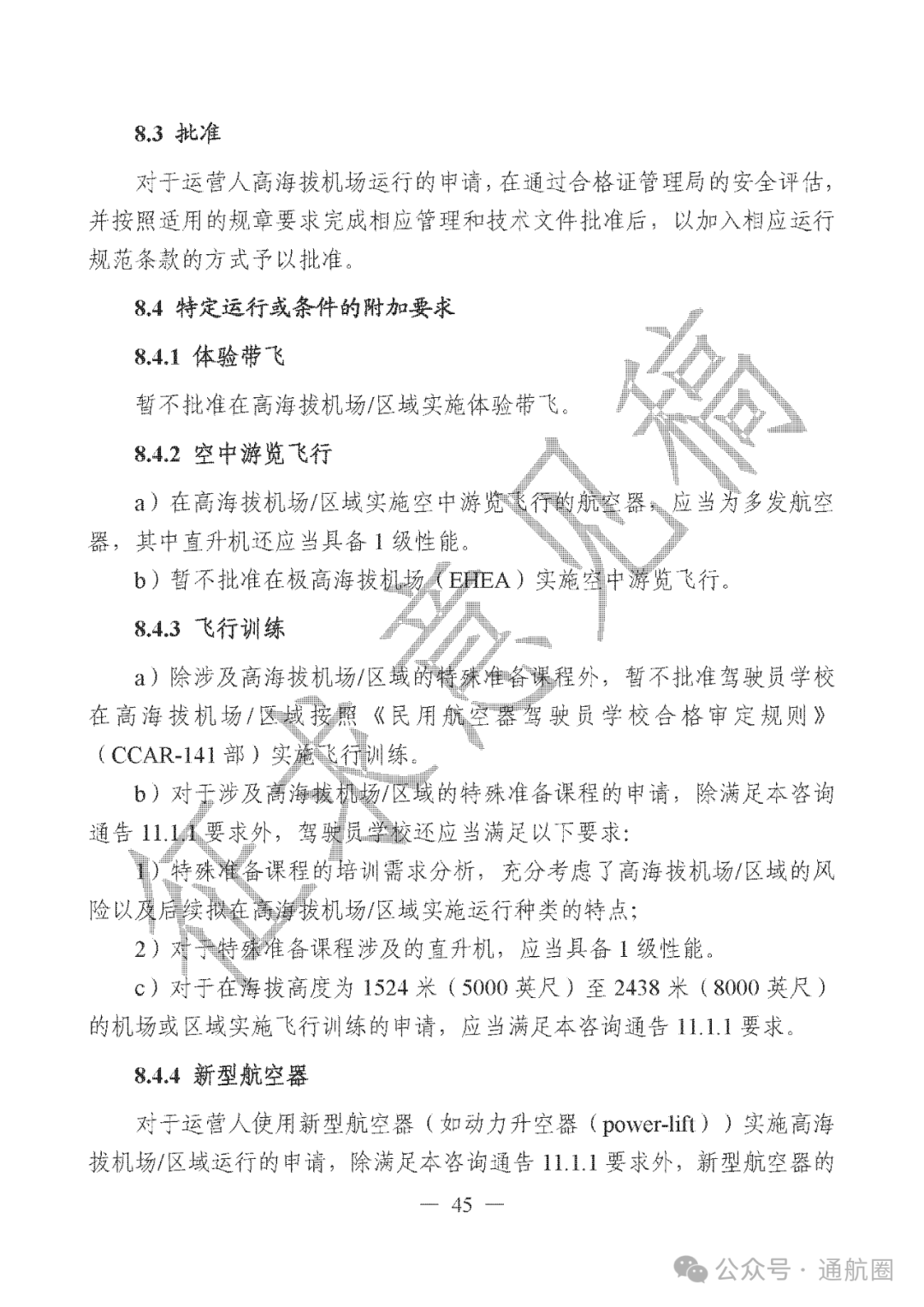
本次修订细化了CCAR-121部高海拔机场运行要求,按照飞机、人员、运行控制、维修管理等要素分类进行优化,增加CCAR-135部和CCAR-136部运行的高海拔机场、航路/区域运行要求包括飞机和直升机构型、运行和持续适航要求,飞行机组、客舱机组、飞行签派员/运行控制人员和维修人员等人员要求,运行控制、飞行机组操作等运行管理要求,构型管理、维修方案、最低设备清单、维修实施等维修管理要求,尤其是针对直升机高海拔机场、航路/区域运行涉及的风险进行分析并提出相应管理要求针对CCAR-135部10-19座定期载客飞行提出针对性要求,针对体验带飞、空中游览、飞行训练以及新型航空器等特定运行或条件提出附加要求。 
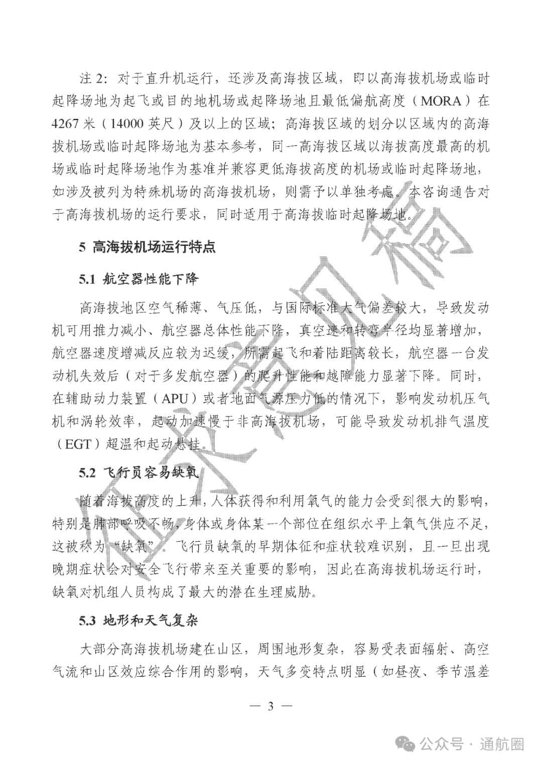
根据征求意见稿,高海拔机场分类包括:1. 特高海拔机场:指海拔高度在 2438 米及以上,但低于3048 米的机场;2.超高海拔机场:指海拔高度在 3048 米及以上,但低于3658 米的机场;3.极高海拔机场:指海拔高度在 3658 米及以上的机场。对于直升机运行,高海拔机场还包括同等海拔高度的临时起降场地,此文件同样适用。
图片
据了解,我国境内的高海拔机场有:
图片
图片
此次征求意的截止时间为2025年10月27日
以下是征求意见稿:
征求意见稿


图片
图片
图片
图片
图片
图片
图片
图片
图片
图片
图片
图片
图片
图片
图片
图片
图片
图片
图片
图片
图片
图片
图片
图片
图片
图片
图片
图片
图片
图片
图片
图片
图片
图片
图片
图片
图片
图片
图片
图片
图片
图片
图片
图片
图片
图片
图片
图片
图片
图片
图片
图片
图片
图片
图片
图片
图片
图片
图片
图片
图片
图片
图片
图片
图片
图片
图片
图片
图片
图片
图片
图片

下载文件:

https://www.caac.gov.cn/HDJL/YJZJ/202510/P020251015538298875003.pdf

来源:民航局网站。


END


   
     
图文来自于民航局网站、官方媒体、网络新闻、通航圈,如需转载,请注明出处。


     

投稿邮箱:zjhaika@zjhaika.com

声      明:转载文章,目的在于传递更多信息,并不代表平台赞同其观点和对其真实性负责。如涉及作品内容、版权和其它问题,请及时联系我们更正或删除。文章版权归原作者及原出处所有 ,本平台只提供参考并不构成任何投资及应用建议。    为了更好的传递海卡航空的服务内容、信息资讯、市场动态,请长按二维码进行识别关注海卡航空微信订阅号,共享通航的美好未来!图片

【声明】内容源于网络
0
0
海卡航空
海卡航空主要业务介绍及其动态介绍
内容 4463
粉丝 0
海卡航空 海卡航空主要业务介绍及其动态介绍
总阅读7
粉丝0
内容4.5k