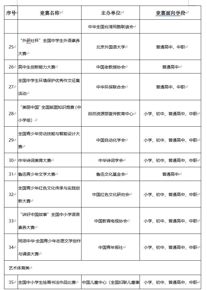
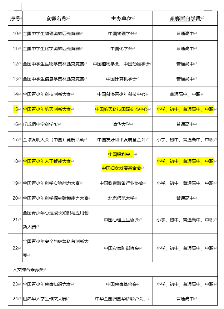
近日,教育部办公厅对《2025-2028学年面向中小学生的全国性竞赛活动名单》(俗称“白名单”)进行了公示,共包括全国青少年无人机大赛、全国青少年航天创新大赛、全国青少年模拟飞行锦标赛、“飞向北京·飞向太空”全国青少年航空航天模型教育竞赛活动、全国青少年人工智能创新挑战赛、世界机器人大会青少年机器人设计与信息素养大赛等47项竞赛活动。教育部官网公示内容显示,白名单竞赛举办时间原则上为2025年9月至2028年8月,在此期间每学年举办不得超过1次,累计不超过3次。公示期为2025年9月11日至17日。
新华社介绍,本次公示的名单中,自然科学素养类竞赛活动包括全国青少年人工智能创新挑战赛、世界机器人大会青少年机器人设计与信息素养大赛、全国青少年无人机大赛、宋庆龄少年儿童发明奖等22项;人文综合素养类竞赛活动包括全国青少年禁毒知识竞赛、世界华人学生作文大赛、“外研社杯”全国中学生外语素养大赛、高中生创新能力大赛等12项;艺术体育类包括全国中小学生绘画书法作品比赛、“我爱祖国海疆”全国青少年航海模型教育竞赛、“驾驭未来”全国青少年车辆模型教育竞赛、“飞向北京·飞向太空”全国青少年航空航天模型教育竞赛活动等13项。
END


