智慧农业是农业新质生产力的重要内容,是建设农业强 国的战略制高点。智慧农业标准是推动智慧农业高质量发展 的技术支撑,是国家基础性标准的重要组成部分。
11月7日,农业农村部农业信息化标准化技术委员会发布了《智慧农业标准体系建设指南》(农业农村部信息中心代章),旨在推进智慧农业产业发展,加快构建我国智慧农业标准体系。
《指南》明确,围绕基础通用、关键技术、应用领域发展需求,到2030 年,基本建成满足智慧农业发展需求、先进适用、开放融通的智慧农业标准体系,逐步实现智慧农(牧、渔)场建设与管理、智慧农业技术装备检验测试、智慧农业技术推广服务 有标可依、有标支撑、有标引领;加快培育标准应用主体, 探索建设标准验证和应用服务体系;逐步形成以国家和行业 标准为主体、地方和团体标准为补充的智慧农业标准化新格 局。
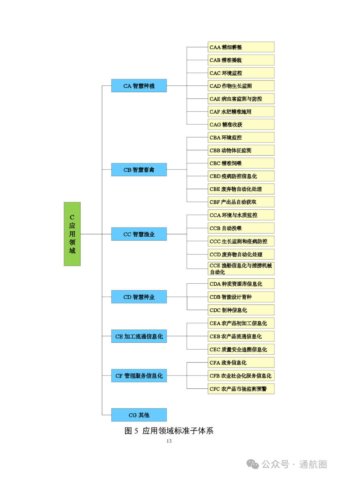
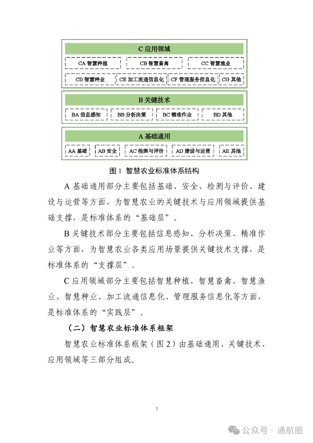
根据《指南》,智慧农业标准体系结构包括基础通用、关键技 术、应用领域等三个部分,其中A基础通用部分用于解决“智慧农业是什么的问题”,B关键技术部分用于解决“智慧农业 技术支撑的问题”,C应用领域部分用于解决“智慧农业应用 场景的问题”——这一部分是智慧农业标准应用的“主战场”。
A基础通用标准为智慧农业发展提供统一规范和 基础支撑,包括基础、安全、检测与评价、建设与运营等方 面的标准。其中如ABC 功能安全标准、 ACB 产品检验测试标准均涉及农业无人机。
而B关键技术标准为智慧农业各类应用场景提供底 层技术支撑,包括信息感知、分析决策、精准作业等方面的 标准。其中如BCA 路径规划标准、
BCB 行动控制标准、BCC 作业监控标准均涉及农业无人机。
C 应用领域标准是智慧农业标准应用的“主战场”, 包括智慧种植、智慧畜禽、智慧渔业、智慧种业、加工流通 信息化和管理服务信息化等方面的标准。如CA 智慧种植、CD智慧种业里就涉及农业无人机。
据通航圈了解,已发布或制定中的部分国家和行业标准中,与无人机有关的就有:BAC遥感感知里的行业标准《农业遥感监测无人机影像预处理技术规》;CAE 病虫害监 测与防控里的国标《植保无人飞机》、行业标准
《植保无人飞机作业质量》、《植保无人驾驶航空器质量评价技术规规范》《植保无人飞机安全施药技术规程》《农用航空器喷施技术作业规程》,此外还有正在定制的《无人机—无人车协作施药病虫害防控作业规 程》;CDB 智能设计育种里的《水稻品种群体高通量表型数据的无人机采集规程》等。
《指南》还列出了已发布或制定中的322 项国家标准和行业标准,其中,国家标准101 项(已发布96 项、制定中5 项)、行业标准221 项(已发布124 项、制定中97 项)。通航圈注意到,其中,与无人机有关的就有:BAC遥感感知里的行业标准《农业遥感监测无人机影像预处理技术规》;CAE 病虫害监 测与防控里的国标《植保无人飞机》、行业标准《植保无人飞机作业质量》、《植保无人驾驶航空器质量评价技术规规范》《植保无人飞机安全施药技术规程》《农用航空器喷施技术作业规程》,此外还有正在定制的《无人机—无人车协作施药病虫害防控作业规 程》;CDB 智能设计 育种里的《水稻品种群体高通量表型数据的无人机采集规程》等。
——加强统筹协调。强化与有关标准化技术组织、行 业、地方及相关社团组织之间的沟通协作,统筹产学研推用 各方、产业链各环节优势力量,统筹做好智慧农业标准化各 项工作,加强跨部门、跨层级、跨行业、跨领域的协调联动、 政策协同和信息共享,合力推进智慧农业标准体系建设。
——创新工作机制。建立健全智慧农业标准化工作机 制,推动科技创新与标准制定相融合、试验验证与效果评估 相促进,加强与国际标准化组织的交流与合作。开展标准全 生命周期质量监控,完善标准预研制度,探索标准试验验证 与实施监测等工作,实现标准研制、实施应用和复审评估闭 环管理。
——加快标准研制。根据标准体系建设目标,做好标 准预研储备,有序推进标准立项发布实施。指导加快推进国家标准、行业标准制修订,引导地方、行业协会、产业技术 联盟等积极参与,因地制宜、多点并行推动地方标准、团体 标准的制修订,着力增加标准有效供给。积极参与标准国际 化活动,加快推动智慧农业国际标准转化。
——大宣贯力度。充分发挥地方主管部门、标准化 技术组织、行业协会等的作用,开展标准体系、重点标准的 宣贯和培训,引导企业等各类主体在研发、设计、生产、管 理、检测、应用等环节对标达标,探索开展标准应用试点和 应用实施优秀案例遴选及推广工作。
图文来自于农业农村部网站、中国政府网、国家发改委、通航圈,如需转载,请注明出处。
投稿邮箱:zjhaika@zjhaika.com
声 明:转载文章,目的在于传递更多信息,并不代表平台赞同其观点和对其真实性负责。如涉及作品内容、版权和其它问题,请及时联系我们更正或删除。文章版权归原作者及原出处所有 ,本平台只提供参考并不构成任何投资及应用建议。
为了更好的传递海卡航空的服务内容、信息资讯、市场动态,请长按二维码进行识别关注海卡航空微信订阅号,共享通航的美好未来!