通用航空 民航局 通航运营许可管理
字数:8605 阅读:25分
为在确保安全的前提下,促进低空经济发展,有序衔接《民航法》(修订草案)关于通用航空经营许可证和运行合格证“两证合一”的制度安排,民航局组织制定了《通用航空运营许可程序管理规定(征求意见稿)》。
本规定适用于在中华人民共和国境内依法登记的,从事经营性通用航空飞行活动企业的运营许可以及相应的监督管理。不适用于民用无人驾驶航空器,民用无人驾驶航空器运营许可管理适用《民用无人驾驶航空器运行安全管理规则》。
起草说明如下:
一、起草背景
《民航法》(修订草案)规定了经营性通航企业需取得运营许可证,为落实《民航法》关于经营许可证和运行合格证“两证合一”的制度安排,需要制定专门规章明确运营许可管理程序,统一“两证合一”后经营和运行管理范围,统筹原有各监管体系的行政许可管理要求,有序衔接现有的经营和运行管理的技术性规章,确保运营许可证的事前、事中、事后管理主体清晰、责任明确、程序规范。
二、起草过程
《通用航空运营许可程序管理规定》起草工作于2024年年初启动,通过行业调研、专家研讨、定向征求意见等方式,广泛吸收行业内各方意见后,经过汇总研究完善,多次修改后形成此修订稿。
三、主要内容
借鉴《民用无人驾驶航空器运行安全管理规则》(CCAR-92部)结构,将4部通航运行规章行政许可类条款、《通用航空经营许可管理规定》(CCAR-290-R3部)中的许可类条款进行整合,确保运营许可证的事前、事中、事后管理主体清晰、责任明确、程序规范,具体如下:
1. 明确经营性通航运营人管理的基本要求,划分运行种类和经营种类,确保与现有技术性规章分类保持一致。
2. 为确保“两证合一”后经营和运行管理范围的一致性,将《一般运行和飞行规则》(CCAR-91部)中无需取得运行许可,但从事经营性通用航空活动的企业,全部纳入运营许可证管理范围,实现运营许可证全覆盖管理。
3. 落实党中央决策部署和中央低空办关于严控风险、确保安全、分类有序拓展低空经济应用场景,切实加强行业准入和过程监管的相关要求,结合前期实践管理经验,分类设定不同经营和运行种类下的通用航空企业许可准入条件,适度提高企业在注册资本、安全管理制度、人员资质能力、航空器性能等方面的安全管理要求。
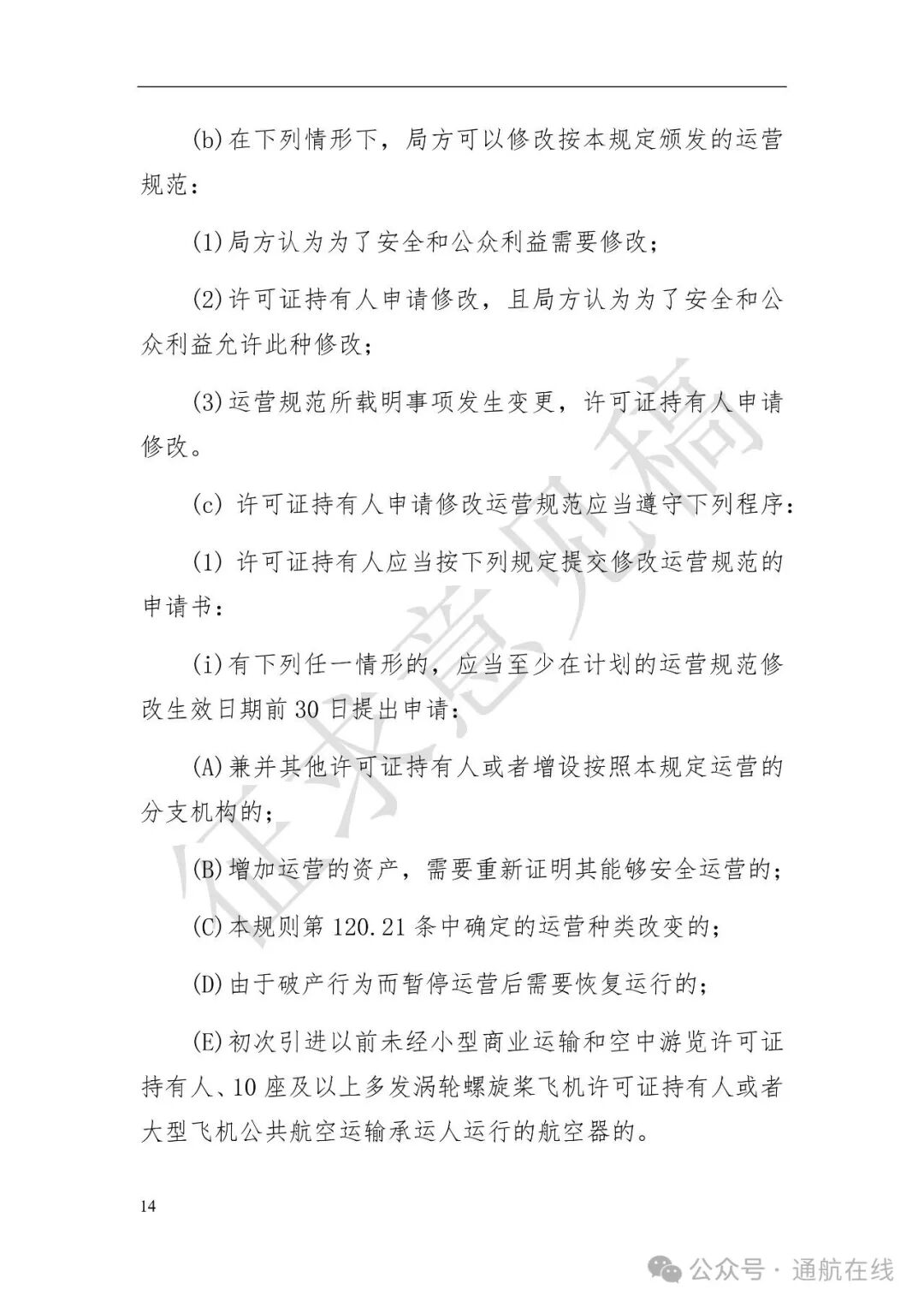
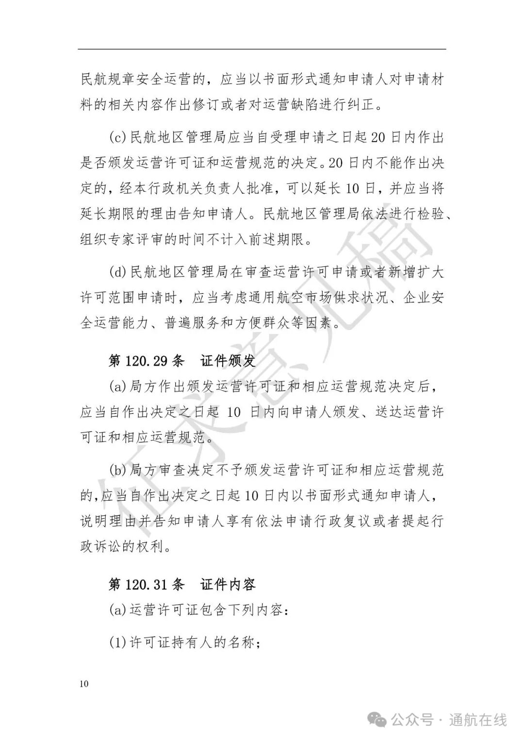
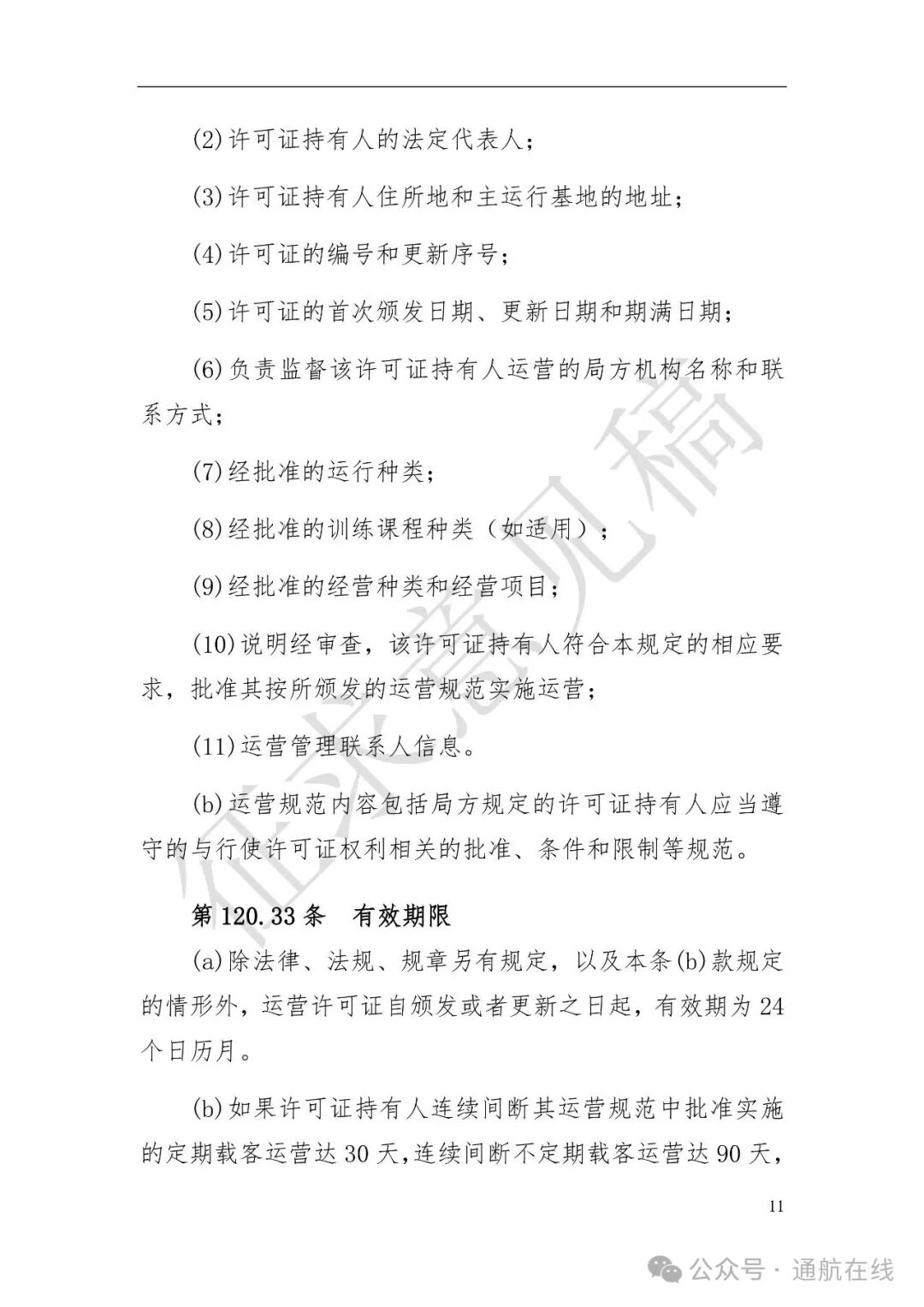
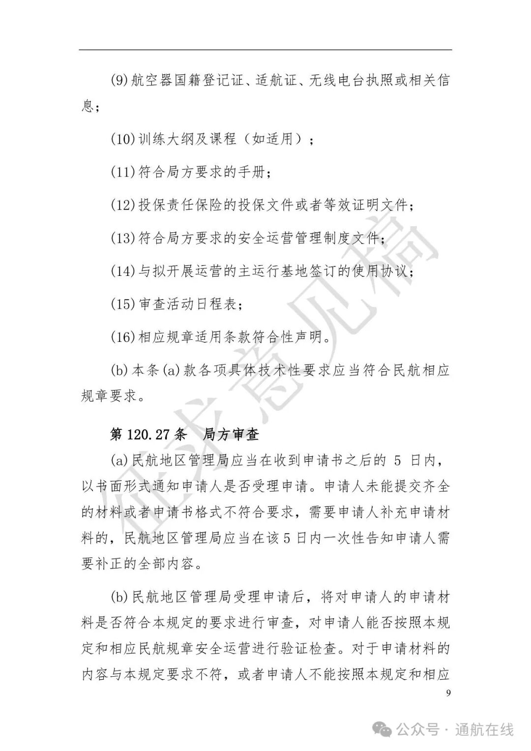
4. 细化运营许可证的颁发条件和申请材料要求,设置了运营许可证的有效期限,规范了运营许可证和运营规范的修改、更新、注销和撤销的条件和程序。
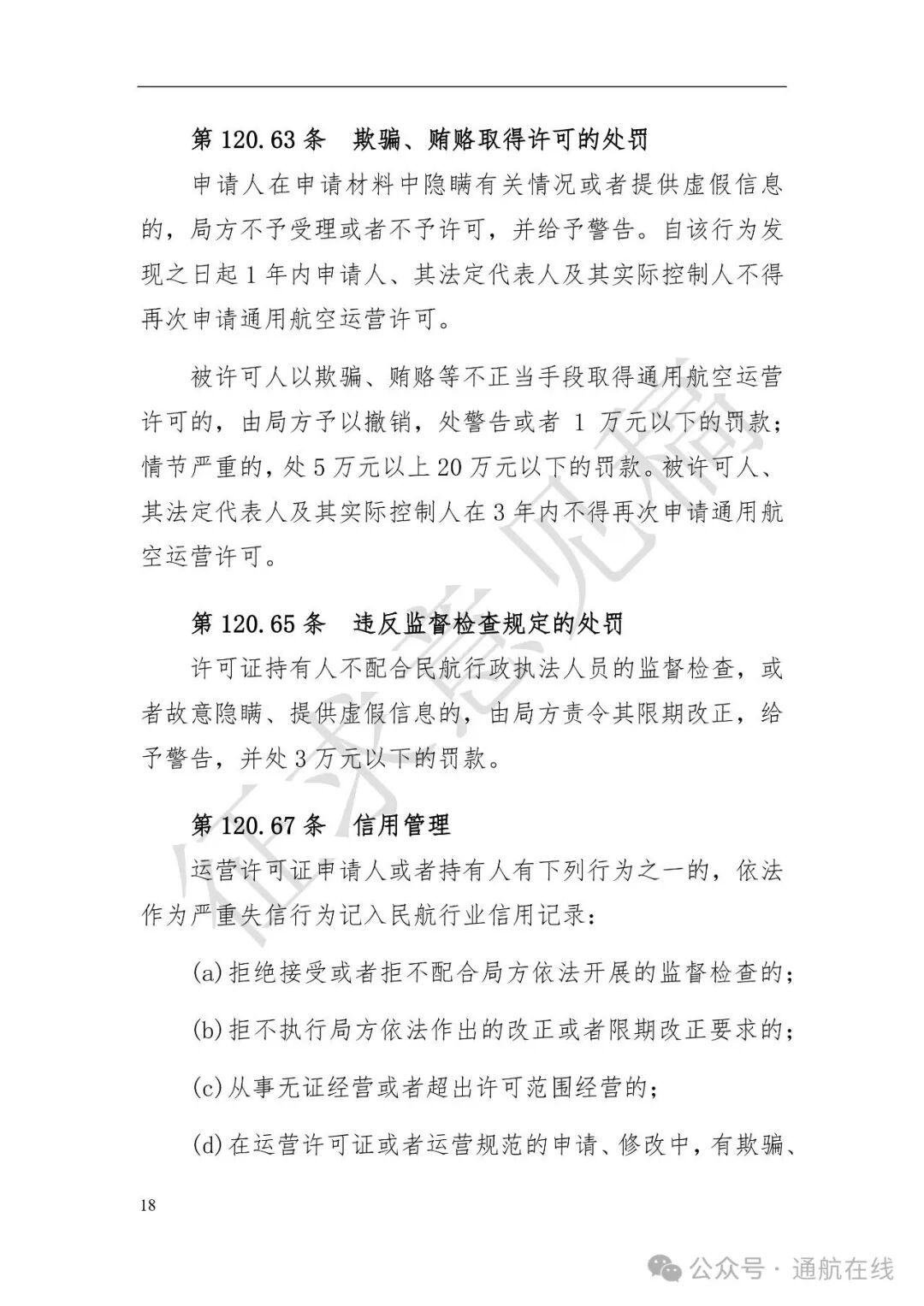
5. 根据《安全生产法》、《民航法》(修订草案)有关要求,设定了违反证件管理、监督检查和信用管理规定的法律责任。
《征求意见稿》全文如下(点击看大图):
END


