来源:海南省市场监管局网站
据通航圈了解,海南省低空经济系统标准体系包括基础通用、飞行保障、研发制造、基础设施、场景应用等五个部分。
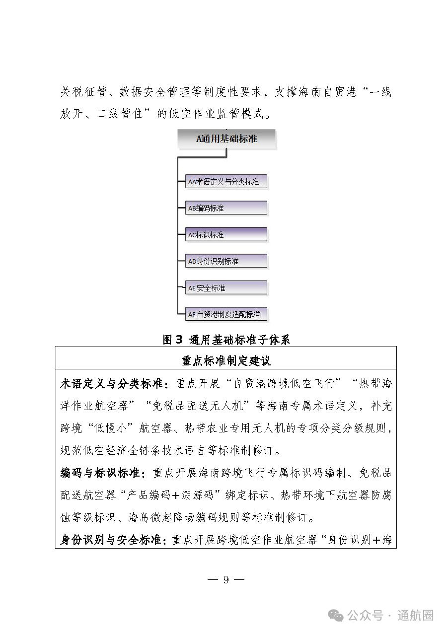
——基础通用标准,是海南低空经济系统的基础性、制度性、框架性标准,主要为低空飞行器研制应用、跨境作业及自贸港特殊场景提供通用性语言、规则和制度适配要求,该部分主要由已发布的国家标准和行业标准组成,同时结合海南自贸港政策、热带岛屿及海洋生态特点补充地方特色规范,为海南省相关单位研制、使用低空飞行器及开展跨境低空作业提供规范性指导,同时为制定海南地方标准和团体标准提供基础性、制度性支撑。
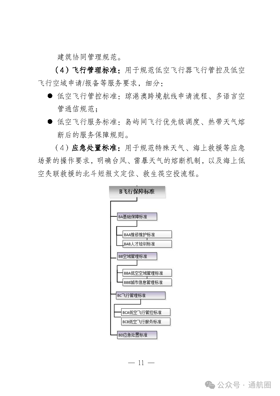
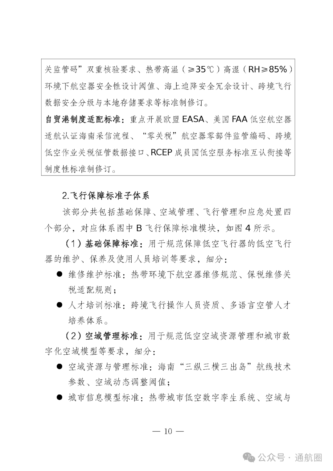
——飞行保障标准,是保障海南低空飞行有序、安全、高效运行的管理性、安全性标准,主要为低空飞行的空域协调、跨境协同、安全监管及特殊场景应急处置提供操作规则和技术要求,该部分主要由已发布的国家标准、行业标准组成,同时结合海南“跨境多、岛屿散、台风雷暴多发”特点补充地方标准和团体标准,为海南省空管、应急、海关等部门及低空作业企业提供全流程运行指导,是海南低空经济规模化、安全化发展的核心保障。
——研发制造标准,是指导低空航空器适配海南热带海洋环境、开展试验试飞及技术转化的技术性、验证性标准,主要为低空飞行器整机、零部件、关键材料的热带适配研发及试验试飞提供技术要求,同时规范试飞基地运营管理,该部分主要由已发布的国家标准、行业标准及地方标准、团体标准组成,结合海南环境特点补充地方标准和团体标准,为海南省航空器研制企业提供技术指导,同时引导企业突破热带适配、海洋作业等产业链薄弱环节,发挥标准“强链补链延链”作用。
——基础设施标准,是支撑海南低空经济运行的基础设施建设与管理标准,主要为低空飞行所需的起降设施、能源补给、口岸衔接及数字化管控设施提供建设规则和技术要求,该部分主要由已发布的国家标准、行业标准及地方标准、团体标准组成,结合海南“岛屿多、离岸远、口岸联动紧密”特点补充地方标准和团体标准,为海南省基础设施建设企业、低空服务运营商提供建设指导,是海南低空经济规模化运行的硬件支撑。
——场景应用标准,是指导低空飞行器在海南特色行业场景应用的规范性标准,主要为低空经济与海南“旅游、海洋、免税、热带农业”等核心产业融合提供操作规则和技术要求,该部分主要由已发布的国家标准、行业标准及地方标准、团体标准组成,结合海南产业特色补充地方标准和团体标准,为海南省相关行业企业(如旅游、物流、农业)提供场景应用指导,保障低空飞行器在特色场景中可靠、合理使用,赋能海南地方产业高质量发展。
(点击左下角“阅读原文”下载PDF文件)
END


