点击上方蓝字订阅▲
听说爱鸟的人都在这儿
涉及55种国家级物种的沙河湿地,危在旦夕!
近日,据现场志愿者反映,北京沙河湿地公园项目目前对于候鸟栖息最为关键的北岸草滩,正在围挡板,围完之后就要开挖。然而,经举报后,昌平区检察院针对该项目中环评审批部门是否存在怠于履职行为的检察建议,直至4月29日下午,尚未正式给出。现在就开工,这么多国家级物种栖息地遭遇破坏,生态损失如此之大,北京市昌平区园林绿化局能否承担得起这个责任?!
我们希望暂停工程,理由如下——
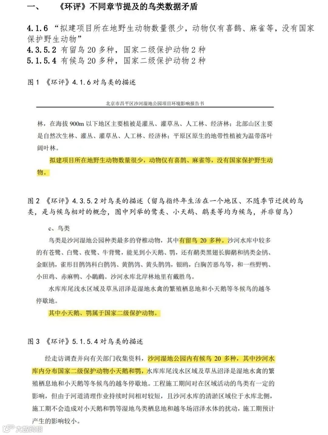
1、环评物种多样性本底调查存在重大缺漏。沙河记录观测到的鸟种已经超过320种,而报告中只写了20多种,在有记录的55种国家级重点保护鸟类中,环评报告只提到了2种。
2、作为环评主要引用资料的可研报告鸟图对不上鸟名,体现出专业能力严重不足。
3、环评鸟类数据在不同章节前后矛盾,理应重新审核。
4、经公益组织举报后,北京市昌平区检察院针对该项目中环评审批部门是否存在怠于履职行为的检察建议,直至29号下午,尚未正式给出。
【因此】环评问题这么多,现在就开工,这么多野生动物甚至国家级物种栖息地遭遇破坏,生态损失如此之大,北京市昌平区园林绿化局能否承担得起这个责任?!
【诉求】我们希望留下沙河自然栖息地,留住沙河的鸟,撤销对问题环评的批复,重做生物多样性本底调查!
北京市园林局咨询投诉电话:01084236685
北京市园林局生态保护修复处:01084236403
北京市昌平区生态环境局行政审批科:01069741630
北京市昌平区园林绿化局城镇绿化管理科:01080116602
北京市市长热线:01012345
国家林业和草原局湿地保护举报:01084239338
北京市生态环境局综合联系电话(24小时):01068461267
点击上边的“国务院客户端”小程序,找到“国家政府服务投诉与建议”,选择“关于政府服务的建议”,对应选择“北京-昌平区”,即可留言。
添加护鸟君微信:helpbirder
即可联系到我们


沙河需要你 | 55种国家重点鸟类栖息的北京观鸟圣地,不能就这样消失!
沙河湿地自然生态系统的命运就是北京自然生态的命运。
甲方推进湿地公园最后的建设工程
上周末在沙河湿地周边第八次生样调查时队员发现:沙河水库北岸堤顶路边正在加紧安装彩钢围挡,其实我们心里清楚是为什么,但还是为确定问了下工人“是为了北岸工程做的围挡,围到西侧城铁桥那边之后就上工了”。

沙河水库北岸堤顶路边,几个工人正在加紧安装工程外围的格挡。

格挡围到北岸滩地改造的最东端
沙河水库堤内工程主要包括北岸滩地的人工湿地改造和河道内清淤等。
“沙河”悬而未决的公益诉讼
其实,昌平区沙河湿地公园工程去年上半年就开工了,沙河水库南北岸堤外林地内改造和硬化步道于当年已经铺设完成,而后昌平区检察院接受上级推送下沉的线索发起“北京市昌平区生态环境局对沙河湿地公园违规建设怠于履职案”公益诉讼诉前程序,把甲方昌平区园林局,乙方和公益组织叫到一起开了两次诉前听证会。
尽然,我们想司法部门的介入是不是可以纠正错误,让依法本不应该被批准通过的该工程事前环评报告书作废,重新编制科学全面的环评报告指导生态保护和修复,而依法环评报告书没有审批通过工程更是不得开工建设的。(*昌平区人民检察院就“沙河湿地公园”环评等问题召开听证会)
但经过了近两个月的来来往往迫于政府内部不可名状的关系及压力,公益诉讼无法进入法院起诉阶段,退而求其次的检察建议也迟迟没有发出,如此还没有个结果甲方就迫不及待的强行复工推进,进入沙河湿地生态功能最重要的核心区域继续工程建设。。。事情发展到现在,大家能看的清晰吗?
再来看下该工程事前环评报告书中的相关问题:


一个涉及如此重要自然栖息地的“生态工程”的环评报告书相关内容却是不经心的拼凑起来,并错误百出的。
开展沙河湿地周边生物多样性调查
鉴于甲方并没有做沙河湿地的科学调查,目前也并没有公开发布的近年沙河湿地生物多样性科学数据报告,让候鸟飞团队组织关心沙河的朋友们一起开展了截至目前八期调查活动。

简明数据:科学调查涉及南北沙河,巩华城半岛,温榆河下游四条样线全长约20公里,范围西起京藏高速东至白各庄新村北侧温榆河拐弯处。3月5日~4月23日,8次鸟调共记录鸟种134种,83人次志愿者参与。
堤内工程涉及区域主要分两种生境类型:北岸滩涂灌丛草田地和库区水面浅水及边滩沼泽地。

北岸滩地的自然生境及栖息物种,涉及众多国家级重点保护动物。

水边滩地湿生灌草丛是红喉歌鸲(国二)的栖息空间。

迁徙停歇降落于滩地上的中杓鹬和黑尾塍鹬

河道内浅水滩是多种鸻鹬水鸟的觅食地
相较于周边人工环境和区域,沙河水库堤内的自然物种多样性极为丰富,是沙河湿地生态系统保护的重点。
参与为沙河的发声

巩华城北边北沙河边滩正在被机械进行整理改造
甲方完全知道自己有问题,众人也都看到你有问题并告诉你你有问题,白纸黑字的法律条文就在那里摆着,可是都没用!这让任何有理智的人深切的体会到什么是不受制约的傲慢权力和可耻的将错就错,为了什么?反正不是为了生态的保护和恢复。
我们需要不断的向人们展示真相,并持续的发声:一个生态自然 的沙河,每个生命都是受益者。
*特别鸣谢:图片来自所有关心和参与沙河湿地生物多样性保护的朋友们。
捐款高速入口,支持北京护鸟小队
“北京护鸟小队”是北京地区护鸟的一线力量,在北京开展野生鸟类的保护,如反盗猎行动,打击鸟市非法交易,开展自然栖息地保护,还有向公众传播护鸟知识和理念,通过提交大量一线调查数据及实际保护行动,促进执法能力的提高,推动立法完善等都是我们的业务方向。我们期待更多人一起了解自然,了解鸟儿,从而能够为保护这些飞羽精灵而付出行动贡献力量。
联系方式:
微信 silvagu612
往年回顾:
*北京护鸟的2021
--END--
长按下方二维码
支持“候鸟家园保卫战”
长
按
关
注
喜欢就分享出去吧↗
官方微信:让候鸟飞(ranghouniaofei)
官方网站:http://freebirds.sxl.cn/
官方微博:@让候鸟飞
护鸟热线:13761086082(上海)
点击“阅读原文”支持候鸟家园保卫战

