
摘要:船舶挂靠经营问题一直是影响内河货物运输安全、内河航运市场有序发展的“老大难”问题,通过对南京、武汉海事法院近一年来涉及船舶挂靠经营的案件数据汇总以及对历年来关于船舶挂靠经营的法律政策文件梳理,分析得出船舶挂靠经营问题主要集中在船舶权属纠纷、船舶侵权纠纷、船舶扣押执行等方面,同时,法律政策文件制定的滞后性也影响着船舶挂靠经营模式的转变走向。结合新颁布的民法典相关内容,对前述矛盾纠纷焦点的法律适用问题进行探讨,提出探索设立航运信托制度、完善船舶登记备案制度、改革创新船舶经营管理模式,以期改变船舶挂靠经营模式。
关键词:船舶挂靠;法律性质;民事责任
新颁布的民法典关于“挂靠”一词,仅在民法典侵权责任关于机动车交通事故责任第1211条规定,“以挂靠形式从事道路运输经营活动的机动车,发生交通事故造成损害,属于该机动车一方责任的,由挂靠人和被挂靠人承担连带责任”。关于船舶挂靠经营方面在民法典并无任何提及,涉及船舶挂靠案件的审理意见主要依据最高人民法院法发[2012]28号文《关于国内水路货物运输纠纷案件法律问题的指导意见》( 下称《指导意见》) 第五条。通过检索南京、武汉海事法院近一年来关于涉及船舶挂靠经营类的案件,发现因船舶挂靠经营所引起的纠纷类型多样,且船舶挂靠经营所引起的纠纷如今出现了新情况、新问题。
一、船舶挂靠经营模式的现状
船舶挂靠并无明确定义,《指导意见》对其表述为:没有运营资质的个体运输船舶的实际所有人,为了进入国内水路货物运输市场,规避国家有关水路运输经营资质的管理规定,将船舶所有权登记在具有水路运输经营资质的船舶运输企业名下,向该运输企业交纳管理费,并以该运输企业的名义从事国内水路货物运输活动,是国内水路货物运输中普遍存在的一种挂靠经营方式。
在船舶挂靠经营模式下,挂靠人与被挂靠人一般通过签订船舶挂靠管理协议约定双方之间的权利义务,被挂靠人不直接参与船舶营运,船舶由挂靠人实际掌握和经营并支付相关费用,并由挂靠人自行承担船舶营运中发生的经济、法律责任,被挂靠人对于挂靠船舶产生的债务不承担责任。[1]船舶挂靠经营行为不仅影响航运安全和航运市场秩序,亦存在着巨大的法律风险,通过对当前法院审理的船舶挂靠案件的审理思路和现有法律、法规规范的调研、总结,找出问题并提出对策,希冀对今后该类型案件的办理有所裨益。
( 一 ) 船舶挂靠经营案件的基本概况(1)
2019年12月6日至2020年7月6日期间,南京海事法院共计收案838件,其中民事诉讼案件619件,行政诉讼案件59件,其他类型案件160件,涉及船舶挂靠经营类案件51件,占民事诉讼案件的8.24%,如图1所示。

图1 民事诉讼案件中船舶挂靠类案件占比图
涉及船舶挂靠类的51件案件类型及数量分别为船舶碰撞致人身及财产损害纠纷15件,船舶权属纠纷12件,船舶委托经营管理纠纷9件,船舶买卖合同纠纷5件,船舶借款、抵押纠纷4件,船舶建造纠纷3件,船舶劳务纠纷3件,如图2所示。

图2 船舶挂靠案件类型及数量分布图
2019年,武汉海事法院共新收一审海事海商案件1 657件,其中船员劳务合同纠纷186件,海上及通海水域货物运输合同纠纷366件,船舶抵押合同纠纷159件,船舶建造合同纠纷51件,各类案件涉及船舶挂靠约242件,占比约14.6%。(2)
涉及船舶挂靠类案件的矛盾焦点主要集中在:( 1 ) 船舶碰撞致人身损害或财产损失,被侵权人要求挂靠人与被挂靠人承担连带责任;( 2 ) 因被挂靠人不配合办理船舶年检,挂靠人要求确认所有权;( 3 ) 被挂靠人擅自以挂靠船舶为抵押向银行申请贷款,挂靠人要求确认借款合同无效;( 4 ) 因被挂靠人负有债务,挂靠船舶被法院查封保全,挂靠人要求确认所有权及赔偿损失;( 5 ) 被挂靠人擅自出卖挂靠船舶,挂靠人要求返还卖船款;( 6 ) 隐名合伙人要求确认对挂靠船舶享有一定份额;( 7 ) 挂靠人要求被挂靠人协助办理挂靠船舶的变更登记。
( 二 ) 船舶挂靠经营的法律政策背景
在计划经济向市场经济转换的背景下,需要大量经济主体的参与和推动。民法典通过将民事主体法律化,要求其具备一定的资质和条件,赋予其特定的资格和权利,从而实现市场的有序化和规范化。但经济生活的极端复杂性,使得法律难以对各类民事主体的范围作出清晰界定,挂靠经营就是在特定的历史条件下产生的一种“资格借用”现象,其形成的直接原因是体制转型时期法律和政策对不同的经济主体作出了不同的规定,迫使一些个体或私营企业寻找法律的空缺,以“找婆家”的形式为自己赢得更多的参与市场竞争的机会。船舶挂靠的出现亦是如此。原国有企业、集体企业在市场经济的竞争中,为了扭亏为盈,将企业所有的船舶出售给员工,虽然这些船舶在出售后属于个人所有,但在实际运营时仍然采用公司的名义。这样一方面达到了为企业融资的目的,解决了转型时期企业流动资金不足的问题;另一方面,充分调动了员工生产积极性,大幅度提高了船舶经营的效益。[2]1987年国务院颁布的《中华人民共和国水路运输管理条例》( 现已失效 ) 明确规定了从事水路营业性运输,不论是单位还是个人,都应当经交通主管部门审查批准。该条例在1997年、2008年两次修订后,仍然坚持对水路运输的营运资质进行审批。2013年国务院颁布的《国内水路运输管理条例》( 2016年第一次修订,2017年第二次修订 ),更加提高了个人水路运输市场的准入门槛,一般情况下只允许企业法人并具备相应的资质条件才能申请经营水路运输业务,虽然规定个人可以申请经营内河普通货物运输业务,但在航道选择、经营范围、船舶吨位、船舶检验登记、船龄及船型技术标准、安全管理制度等方面均有严格限制。因此,个人若想参与激烈的航运市场竞争,就不得不挂靠有资质的企业。[3]另外,2013年的《国内水路运输管理条例》还明确规定了出租、出借、倒卖行政许可证件或者以其他方式非法转让行政许可的罚则,严重的会被处以吊销许可证件。个人申请经营内河普通货物运输业务条件如表1所示。
表1 个人申请经营内河普通货物运输业务条件

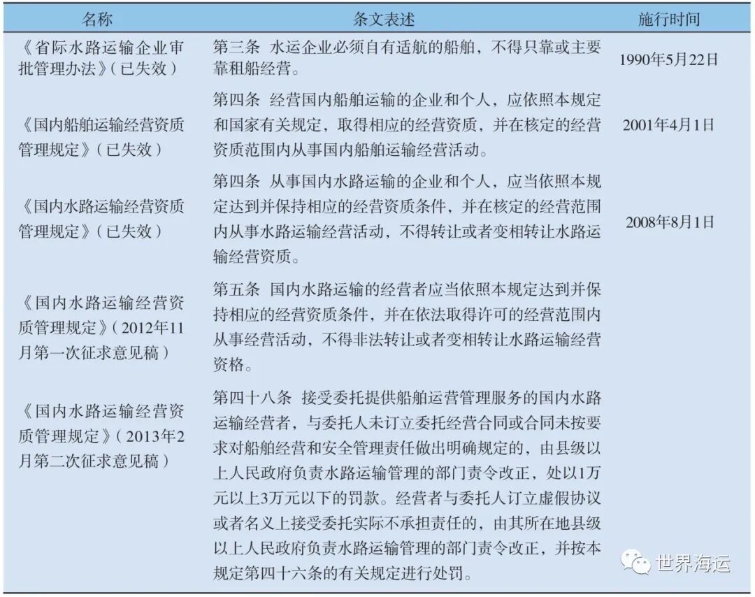
实际上,从2001年开始,原交通部在调研船舶挂靠经营问题后,就发布了〔2001〕360号文(3),要求对所有个体运输船舶经营户 ( 含已挂靠在航运企业经营的个体运输船舶经营户 ) 必须按规定的时间实现企业化经营,但有例外,即经营内河普通货船除外。换言之,所有海运船以及内河危险品船、危化品船、旅客船等都需企业化经营,这从一定程度上解决了海船以及特殊船舶的挂靠现象,但也迫使经营内河船舶的个人不得不去找寻有资质的企业进行挂靠。虽然之后,原交通部又分别于2006年(4)、2008年(5)多次发文,三令五申严禁船舶挂靠经营,但时至今日,船舶挂靠经营仍然是普遍现象。涉及国内船舶运输经营资质的规定如表2所示。
表2 涉及国内船舶运输经营资质的规定

针对国内船舶运输经营资质的问题,从行政法规角度来看,我国政府对船舶挂靠经营一直持否定态度,交通运输部多次发文开展挂靠船舶专项整顿工作,但效果并不明显。挂靠人与被挂靠人私下签订船舶挂靠协议,导致主管部门实际上难以查处,且挂靠船舶在表面形式上是符合经营资质管理规定的。但在挂靠经营模式下,被挂靠人对挂靠船舶管理松散,允许挂靠人以被挂靠人名义开展和组织货物承运,计收运费,而只要挂靠人定期向被挂靠人缴纳管理费,其他情况一概不过问,致使挂靠人与被挂靠人的相关权利和责任没有得到根本性的落实,存在极大的安全隐患。[4]
从民事法律的角度来看,首先,船舶挂靠经营方式具有广泛性和普遍性的特征,必须承认其法律关系的客观存在;其次,船舶挂靠协议虽然违反了行政法规的强制性规定,但该类协议并非一律无效,应当加以区别。只有违反行政法规的效力规范的合同,才应当被认定为无效。而若只是属于损害当事人利益的取缔规范的合同,并不会必然导致合同无效;[5]再次,意思自治原则是民法最为重要的原则之一,船舶挂靠协议的内容是挂靠人和被挂靠人的一致的真实意思表示,应对双方均产生约束力。
从司法实践来看,最高人民法院《关于适用〈中华人民共和国合同法〉若干问题的解释 ( 一 )》第4条规定,“合同法实施以后,人民法院确认合同无效,应当以全国人大及其常委会制定的法律和国务院制定的行政法规为依据,不得以地方性法规、行政规章为依据”。所以,各级法院在审理船舶挂靠经营的相关案件时普遍支持船舶挂靠协议的有效性,而对其是否违反了交通运输部的《国内水路运输经营资质管理规定》等行政规章并不作审查。另外,最高人民法院《关于适用〈中华人民共和国民事诉讼法〉的解释》第54条最高人民法院《关于适用〈中华人民共和国民事诉讼法〉的解释》第54条规定,“以挂靠形式从事民事活动,当事人请求由挂靠人和被挂靠人依法承担民事责任的,该挂靠人和被挂靠人为共同诉讼人”。此规定亦从诉讼法的角度肯定了船舶挂靠行为的合法性。
二、船舶挂靠经营案件的法律适用
船舶挂靠经营产生的法律后果和责任,既复杂,也不稳定。挂靠船舶的所有权一般登记为被挂靠人所有,但实际上其属于众多个人股东所有,每条船后面跟着几十人、上百人,多的甚至几百人的小船东,挂靠人通过船舶挂靠进入航运市场牟利,而被挂靠人几乎不用付出劳动就可以定期向挂靠人收取一定的挂靠费,从表面上看这是一场“双赢”,实际上一旦出现纠纷,责任由哪方承担,在审判实践和执行过程中不时会出现争议和不同做法。因船舶挂靠并无法律的明确规定,故在司法实践中对船舶挂靠经营类案件处理在法律适用上面临不统一性问题较多。
( 一 ) 运输合同违约的法律适用
新颁布的民法典因同时规定了适用于水陆空等不同运输方式和类型,故关于货运合同章节的规定多为原则性规定,适用于水路货物运输的可操作性并不强,另基于国内水路货物运输的重要性及《国内水路货物运输规则》废止后所带来的法律调整缺失,《海商法》是否应当将适用范围扩大到内河运输和内河船舶,一直是业内争议的焦点。在《海商法》修订的征求意见稿中,国内水路货物运输合同已纳入海商法的调整范围,对水路货物运输合同下当事人的权利义务责任作出规定。
在涉及水路货物运输合同纠纷的案件中,一般分为两种情形:第一种是被挂靠人对外签订水路货物运输合同,然后指派挂靠在其名下的船舶进行承运。被挂靠人与挂靠人之间一般还存在另外的书面或口头协议,如约定被挂靠人提供一定数量的货源。根据《指导意见》第8条(6),在该种交易模式下,被挂靠人以自身名义对外签订货物运输合同,被挂靠船舶进行实际承运,若货物运输过程中,出现运输迟延,或因承运人原因造成货物毁损、灭失,挂靠公司作为契约承运人,应当承担合同项下的违约责任。第二种是挂靠人利用船章(7)对外签订货物运输合同。出现违约情况后,被挂靠人是否应当担责?根据《指导意见》第11条(8),在货物运输的合同履行中,若挂靠人在合同上加盖船章,或无书面合同的情况下,在运单上加盖船章,除非被挂靠人能够举证证明挂靠经营存在的事实,否则,被挂靠人就应当对挂靠人出现的合同违约责任承担连带责任。
( 二 ) 船舶权属纠纷的法律适用
1.船舶所有权
在前述列举的案件数据中,大多数案件均系船舶确权纠纷,根据我国物权法、海商法的相关规定,船舶所有权应属于认定为挂靠人所有,但相关案件中,也暴露出许多问题:一是因挂靠人欲将原本挂靠在公司名下的船舶转让到自己名下,但被挂靠人拒绝办理,挂靠人要求确认所有权。调研中发现,被挂靠人均表示对船舶的权属本身并无争议,但被挂靠人拒绝转让的根本原因系现大多数被挂靠人仅有运营资质,其公司名下的船舶均系挂靠船舶,并无自己所有的船舶,而一旦挂靠人将船舶转让至个人名下,运力就要么随船走,要么申请注销,这会导致被挂靠人的运力相应减少,而被挂靠人运力减少的后果,根据《国内水路运输管理规定》(2020年修正)第四十五条(9)的规定,公司的经营资质就会受到影响,这是专以挂靠为生的公司不愿意看到的情况。二是被挂靠人不配合挂靠人办理年审的案件亦逐渐增多,此类情况,大多数因被挂靠人对外产生债务纠纷而导致船舶被法院查封保全后,无法办理年审,挂靠人要求确认所有权。三是个人合伙船东之间因合伙事项发生争议,隐名的船东(10)要求确认部分船舶份额属于自己所有。实践中,还出现了被挂靠人将挂靠船舶出售给善意第三人,善意第三人又用该船舶向银行申请抵押贷款的情况,在这种特殊情形下,一旦被挂靠人以登记所有人的名义将船舶出售交付给善意第三人,实际所有权人就可能会导致丧失船舶所有权。
在船舶所有权纠纷中,通常情况下,船舶的权属较为明确,一般根据物权法、海商法等都能准确认定,但如上所述,其引申导致的问题都较为复杂,在法院判决确权之后,许多根本性问题依然不能解决。
2.船舶抵押权
在涉及船舶抵押纠纷案件中,被挂靠人私自以挂靠船舶向银行办理船舶抵押借款也尤为常见,那么在未经实际所有权人同意的情形下,被挂靠人私自设立的抵押能否成立?
根据物权法的规定,债务人或者第三人有权处分交通运输工具进行抵押,“有权处分”应当被解释为拥有所有权或处分权,而被挂靠人本身不应当对此享有“有权处分”的资格。但由于挂靠人与被挂靠人将船舶所有权作了与实际不符的登记,对第三人产生了对抗效力,在这种情形下,善意第三人基于对公示登记的信任,与被挂靠人签订了抵押借款协议,协议系双方真实意思表示,那么抵押合同就应当被认为有效。[6]物权法第188条规定了“抵押权自抵押合同生效时设立”,物权法第106条规定了善意取得,即使被挂靠人无权处分该抵押物,也应认定船舶抵押权有效。产生纠纷后,只要第三人能够证明自己是善意的,在获得抵押权时不知道也不应当知道抵押人不是真正的船舶所有权人,那么就应当获得登记公信力的保护。
( 三 ) 船舶碰撞责任的法律适用
在船舶碰撞案件中,司法裁判的倾向性较为统一,各海事法院一般都是依据《指导意见》第12条来裁判。《指导意见》第12条规定:“挂靠船舶因侵权行为造成他人财产、人身损害,依据民法通则、侵权责任法、海商法和有关司法解释的规定,挂靠船舶的实际所有人和被挂靠企业应当承担连带赔偿责任。”在民法典中,关于机动车挂靠发生交通事故的,挂靠人与被挂靠人承担连带责任有明确规定。在民法典生效后,民法通则、侵权责任法等法律失效后,关于挂靠船舶碰撞责任是否应当在民法典以后的修订中或者在现正修订的海商法中予以明确规定,值得探讨。
从侵权责任的角度分析,船舶碰撞责任属于过错责任,共同的侵权行为人应当承担连带责任。被挂靠人与挂靠人之间是否存在共同过错,能否构成共同侵权行为人,应当从侵权行为、损害结果、主观过错、因果关系等方面予以分析。首先,被挂靠人向挂靠人出借资质,形成了对挂靠船舶名义上的管理关系;其次,被挂靠人收取一定的管理费,相当于与挂靠人共享了船舶营运收益;最后,因被挂靠人没有尽到安全管理责任,放任危险的发生,二者系紧密型侵权行为人。[7]故挂靠人与被挂靠人就船舶碰撞责任而言应当对外承担连带责任。一方面,可以最大限度地保护受害人的利益,减轻受害人的举证责任;另一方面,从一定程度上加大被挂靠人的管理成本,规范船舶挂靠行为。
从社会经济角度分析,挂靠人在船舶发生碰撞事故后,一般不具备完全的赔付能力,而被挂靠人作为公司,经济实力一般相对于个人较为雄厚,被挂靠人与挂靠人承担连带责任,成为共同被告,在法院判决后,可供执行财产更多,权利人的利益能够更好地得以保障。
( 四 ) 船舶扣押执行的法律适用
司法案例中,因被挂靠人涉及与第三人的债务纠纷,挂靠船舶被查封、扣押甚至被拍卖执行的情况时有出现。因挂靠船舶登记在被挂靠人名下,一旦出现扣押执行的情况,会给挂靠人会带来巨大的法律风险。其中,挂靠船舶“死扣”(11)的影响最大,“死扣”会导致挂靠人无法运营船舶,且船舶长时间滞留港口,还会产生大量的费用支出,更可能会因恶劣天气等因素对船舶安全造成影。“活扣”(12)在形式上限制了挂靠人对船舶进行买卖转让、光船租赁、办理抵押等,虽不影响挂靠人的挂靠船舶营运收益,但被挂靠人的债务纠纷本身与挂靠人并无关联,该限制行为还是对挂靠人产生了不必要的影响,若挂靠人不知晓“活扣”情况或因其他原因未能及时提出异议,在后续法院执行中就会给自己带来不必要的麻烦。
在挂靠船舶因被挂靠人债务等纠纷被第三人申请法院查封保全后,挂靠人可以根据民事诉讼法司法解释第172条(13)的规定,向法院申请复议,也可以向法院提出案外人异议。若挂靠船舶因被挂靠人债务等纠纷被法院强制执行,挂靠人可以根据民事诉讼法第227条(14)的规定,提起案外人异议,若法院裁定驳回异议,挂靠人可提起执行异议之诉。另,最高人民法院执行局对湖北省高级人民法院《关于人民法院能否对挂靠且登记在被执行人名下营运的船舶予以强制执行的请示》的答复 ( 复函号2013执他字第14号 ) 中明确:若有证据证明登记在被执行人名下的船舶的实际所有权人与被执行人系挂靠经营关系,即实际所有人与船舶登记所有人即被执行人不一致的,不宜对该船舶采取强制执行措施。鉴于此,挂靠人无疑会因挂靠增加讼累,但也不得不承担由此带来的风险,其作为案外人提出异议时,建议从以下两个方面搜集提交证据:( 1 ) 证明挂靠关系存在的证据,包括船舶挂靠经营合同、船舶挂靠费缴纳凭证等;( 2 ) 船舶长期由挂靠人运营的证据,包括船舶修理合同、船员工资发放证明、船舶加油记录凭证等。
三、船舶挂靠经营模式的创新与转型
从海事审判的司法实践来看,船舶所有权登记制度因船舶挂靠导致虚假泛滥,早已失去了制度设置的初衷和意义。[8]在政府明确发文不支持船舶挂靠经营模式的形势下,国内船舶运输行业如何改变经营方式,走上正规化运营之路,关系着船舶实际所有人的权利保障乃至国内船舶运输行业未来的发展方向。
( 一 ) 船舶登记备案制度[9]的规则完善
挂靠经营的现象不仅存在于船舶经营,还存在于机动车经营、建设工程资质等方面,挂靠经营在特定时间内一定程度上促进了经济的快速发展,因此对其特定历史阶段的贡献应当予以肯定。但因船舶登记备案制度的不完善,引发了各类复杂的海事、海商纠纷案件,同时给行政部门的监管以及市场秩序的稳定也带来了难题。
目前,我国的船舶登记只能体现船舶所有人、光船租赁等信息,对船舶是否存在挂靠经营的情况还无法体现。能否考虑在我国现有物权登记制度的基础上,增加对船舶挂靠经营情况的登记备案或登记公示制度,赋予船舶挂靠公示的效力,减少挂靠船舶交易后的矛盾纠纷。例如在房屋等不动产权登记制度中,若房屋存在抵押,一般会在登记簿的附记栏中备注该房屋已设立抵押登记。故在现行的船舶所有权登记制度中,可以考虑在被挂靠人形式上作为登记船舶所有人的情况下,增加备注栏或者登记栏,备注该登记系挂靠协议下的船舶所有权登记以及备注船舶的实际所有人。另对船舶挂靠协议、船舶委托管理协议、船舶实际所有人等具体信息还应进行登记备案。一方面,便于第三方交易时,可以全面清晰地查询、了解船舶的实际权利归属、实际经营主体、实际营运状况等情况,充分考量交易安全后再进行交易;另一方面,可有效解决登记所有人 ( 经营人 ) 与实际所有权人 ( 实际经营人 ) 不一致的问题,以及有效解决因现有船舶登记制度不完善所引发的船舶运输合同纠纷、船舶权属纠纷、船舶侵权纠纷、船舶扣押执行纠纷等,且能够从源头上明晰和厘清原本复杂的法律关系。此外,对船舶登记备案公示制度在挂靠经营方面的完善,亦是对我国现有登记对抗主义和善意取得制度的有益补充,有利于海事审判中准确认定责任承担主体。
( 二 ) 船舶经营管理模式[10]的改革创新
设立专业船舶管理人或许是未来船舶从不规范经营到正规化运营改革的方向之一。船舶委托经营管理模式与船舶挂靠经营模式存在本质的区别,船舶委托经营管理主要解决的问题即是船舶挂靠经营的“名为委托,实为挂靠”问题。
首先,专业船舶管理机构需要具备水路运输经营资质,可以从事内河水路货物运输经营。与船舶挂靠的不同在于,船舶挂靠经营模式下,船东或者承租人仍参与到船舶的实际运营中,而船舶委托经营管理模式下,船东或者承租人完全从船舶的实际运营中退出,由专业船舶管理机构指派专业的船舶管理人进行日常的船舶管理和运营。其次,在船东或者承租人 ( 委托人 ) 与专业船舶管理机构 ( 被委托人 ) 建立船舶委托经营管理关系后,当遇到水路货物运输合同纠纷、船舶碰撞侵权纠纷时,责任的承担应当是双向的,即可用合同法中关于委托合同的相关规定调整委托人与被委托人的权利义务关系。最后,随着船舶逐渐成为投资人 ( 船舶所有权人、光船承租人等 ) 盈利的工具或渠道,专业船舶管理人除了将船舶所有人、光船承租人从繁忙的船舶运营中释放出来时,还可以提供更加多元化、多方面的服务,例如,船舶买卖、船舶维修、船舶融资等。
对船舶经营管理模式进行改革创新,实现船舶运营由船东自主经营模式向专业船舶管理人委托经营模式的转变,改变内河普遍存在的“夫妻船”运营模式,不仅有利于水路货物运输的规模化、集约化的有序发展,实现资本利益的最大化,还可以保证内河航道交通运输的安全、有序,同时,也进一步明确了在船舶出现不同状况下的责任承担问题。
( 三 ) 航运信托管理制度(15)的探索设立
航运信托最常见于新加坡,其作为一项政府主导下的金融创新产品,主要是解决船舶建造的融资问题。从投资人的角度说,新加坡海事港口局 ( MPA ) 出台的海事金融激励计划 ( MFI ),为新加坡的航运业和公众提供了一种新型的金融投资工具。从信托机构的角度说,其投资的对象较为确定,募集资金投向的是实物投资而不是股权,目标是新建船舶和二手船舶,一般以购买船舶资产并以该资产在长期租约下运营的稳定现金流作为收益为目的。[11]而从船东和解决船舶挂靠经营的角度出发,其较为关注的两方面是资质问题和收益问题。关于资质问题,委托人就信托财产 ( 船舶 ) 与受托人达成契约后,受托人有权选定船舶管理公司,并与之签订船舶管理协议,将船舶交由船舶管理公司运营和管理。关于收益问题,信托的目的就是为了达到委托人的财产安全或避免投资风险的同时取得高额收益。特别是信托财产的隔离保护功能,即信托财产形成的风险隔离机制和破产隔离制度,在船舶运营优化资源配置方面与个人船东运行相比具有无法与之比拟的优势。此外,由于信托财产具有独立性,委托人、受托人、受益人的一般债权人是不能追及信托财产的,一般也不得对信托财产强制执行,这有效避免了船舶在挂靠经营模式下因涉及被挂靠人的债务而牵涉其中。
值得注意的是,委托人在设立信托契约时要明确是管理信托、处理信托还是管理和处理信托,因一般信托财产具有物上代为性,即在信托期间内,由于信托财产的管理和运营,信托财产的形态可能发生变化。如信托财产设立之初是船舶,后来出售后变为资金,后又以资金买成债权,债权再变为现金,呈现出多种形态,但它仍是信托财产,其性质不发生变化。而管理信托是以保护信托财产的完整和现状为目的而设立的,其不具有物上代位性,如受托人可以将船舶出租给有资质的船舶公司获取租金收入,但不可将船舶售卖或换成其他形式的财产。其实,无论是管理信托还是处理信托,探索设立航运信托管理制度,都会对解决船舶挂靠经营现象大有裨益,同时还可以促进航运业的良好有序、繁荣快速发展。
参考文献:
[1]李涛,曾大津.船舶挂靠经营的债务承担主体[J].人民司法(应用),2016(10):96-97.
[2]沙晓岑.船舶挂靠法律问题研究[D].大连:大连海事大学,2009:3-4.
[3]贾云新.船舶“挂靠”行为的成因、危害及对策[J].世界海运,2006(29):28.
[4]高宁.行政法视角下船舶挂靠问题分析[J].世界海运,2020(7):46.
[5]王利明.合同法新问题研究[M].北京:中国社会科学出版社,2003:321.
[6]宋山,姚遥.船舶挂靠关系下的法律困境与思考[M]//长江生态法治保障研讨会暨2018年长江海商法学会年会论文集.2018:25.
[7]曾艳,刘乔发,等.我国内河船舶挂靠经营的法律问题与对策[M]//第二十四届全国海事审判研讨会论文集.2016:32.
[8]吴勇奇.船舶所有权人进行虚假登记不产生对抗第三人的效力——论物权法司法解释(一)第6条对船舶的限制适用[J].人民司法(应用),2018(1):95.
[9]谢桦,张可心,等.关于船舶挂靠法律问题的调研报告[J].人民司法(应用),2009(23):58.
[10]史红萍.从挂靠乱象到专业管理之道——对国内船舶经营模式的法律探讨[J].人民司法(应用),2011(3):75.
[11]康锐,余宗辉.航运金融创新中的海事信托法律问题研究[J].航运金融,2011(2):32.
作者简介:
高佳,南京海事法院泰州法庭一级法官。
赵伟,南京海事法院泰州法庭四级法官助理。
(1)统计口径为南京海事法院2019年12月6日至2020年7月6日期间的数据,该船舶挂靠案件数据仅指直接因船舶挂靠经营引起的纠纷,不涵盖间接以被挂靠人作为诉讼主体等与船舶挂靠本身无争议的案件。
(2)统计数据来源于武汉海事法院2020年8月发布的《2019年长江海事审判白皮书》以及最高人民法院内网类案检索数据。
(3)[2001]360号文是指《交通部关于整顿和规范个体运输船舶经营管理的通知》。
(4)2006年3月8日,原交通部发布《关于进一步加强国内船舶运输经营资质管理的通知》,严禁船舶运输经营人接受船舶挂靠船舶。近期船舶挂靠经营现象又有反弹现象。为此,部重申严禁船舶运输经营人出让其经营资格,接受船舶挂靠。无经营资格的船舶所有人应按照交水发〔2001〕360号文确定的企业化经营方式,将其船舶的经营管理及安全责任纳入相应企业。各级交通主管部门要加大监督检查力度,对未落实安全管理责任、“挂而不管”的船舶管理企业依法进行处罚。各级交通主管部门要加强政策法规的宣传,向船舶运输经营人讲明接受船舶挂靠的危害和相关法律责任,增强船舶运输经营人杜绝挂靠的自觉性。
(5)2008年6月23日,交通运输部发布《关于贯彻实施〈国内水路运输经营资质管理规定〉有关工作的通知》,严格管理,进一步规范委托经营船舶和企业的行为要按照原交通部交水发〔2001〕360号文对接受船舶委托经营企业的条件要求,严格审查接受船舶委托经营企业的条件,对不具备条件的企业,不得为其接受的委托经营船舶办理营运手续。接受委托经营船舶的企业负责委托经营船舶的经营和管理,并承担委托经营船舶的安全管理责任是船舶委托经营的前提。对未在船舶委托经营合同中明确接受委托经营船舶的企业对委托经营船舶承担安全管理责任的合同,不得按照委托经营方式办理船舶有关营运手续;对未严格按船舶委托经营合同对接受委托经营船舶履行安全管理职责的企业,要依法注销或提请有关交通主管部门注销该委托经营船舶的船舶营业运输证;对现有以委托经营方式从事国内水路运输的客船和散装液体危险品船,要按照交水发〔2006〕646号文的要求,督促其在2008年年底前通过组建符合经营资质条件的新公司或光租给具有经营资质的企业实现公司化经营。
(6)《指导意见》第8条规定,“人民法院在审理与船舶挂靠有关的合同纠纷时,应当严格依照现行船舶管理的法律规范确定法律关系,坚持合同相对性的基本原则,根据合同的签订主体和合同的履行等基本事实,准确认定合同当事人”。
(7)船章,是指以挂靠公司名义制作的,由实际承运人控制的随船印章。这种印章多用于代表挂靠公司签订运输合同,也用于代表挂靠公司在部分水路运输形式文件上签章,如在运单上加盖船章,大多数情况下,船章由个人船东自行加盖,挂靠公司对此并不监督和管理。
(8)在没有签订水路货物运输合同的情形下,可以依照运单上承运人的记载判断运输合同的承运人。如果运单上仅仅加盖了承运船舶的船名章,应当认定该承运船舶的登记所有人为运输合同的承运人,承担相应的合同责任。
(9)《国内水路运输管理规定》第四十五条规定,“水路运输管理部门在监督检查中发现水路运输经营者不符合本规定要求的经营资质条件的,应当责令其限期整改,并在整改期限结束后对该经营者整改情况进行复查,并作出整改是否合格的结论。对运力规模达不到经营资质条件的整改期限最长不超过6个月,其他情形的整改期限最长不超过3个月。水路运输经营者在整改期间已开工建造但尚未竣工的船舶可以计入自有船舶运力”。
(10)隐名船东,是指未在海事局、地方海事局等行政机关登记为船东,而与登记的船东又签订有合伙协议,对船舶享有一定份额的所有权。
(11)“死扣”是指司法机关扣押船舶的方式是不允许船舶离开扣押港的港区或者锚地,除非出于安全情况考虑,如躲避台风、防止搁浅、影响通航等情况下可以在法院的监督下进行必要的移泊。
(12)“活扣”是指司法机关向海事部门出具扣押协助执行通知,在海事部门的登记系统中对船舶进行限制转让、租赁、抵押等操作处理。
(13)《最高人民法院关于<中华人民共和国民事诉讼法>的解释》第一百七十二条规定,“利害关系人对保全或者先予执行的裁定不服申请复议的,由作出裁定的人民法院依照民事诉讼法第一百零八条规定处理”。
(14)《中华人民共和国民事诉讼法》第二百二十七条规定,“执行过程中,案外人对执行标的提出书面异议的,人民法院应当自收到书面异议之日起十五日内审查,理由成立的,裁定中止对该标的的执行;理由不成立的,裁定驳回。案外人、当事人对裁定不服,认为原判决、裁定错误的,依照审判监督程序办理;与原判决、裁定无关的,可以自裁定送达之日起十五日内向人民法院提起诉讼”。
(15)2017年1月11日,中国民生信托有限公司“民益公主”号散货船在江苏新扬子江造船2号码头举行命名仪式,标志着民生信托船舶业务正式启航。
本文刊发于《世界海运》2020年第12期,转发须注明作者和原文出处。
编辑部地址:大连市凌海路1号 大连海事大学文源楼521室 ( 116026)
E-mail:worldshipping@dlmu.edu.cn
投稿网址:hyzz.cbpt.cnki.net
电话:( 0411) 84729602
传真:( 0411) 84729692

