
摘要:海船船员培训合格证评估与船员适任证书评估工作同等重要,但相比较而言,业内对培训合格证评估的重视程度、相关技术标准的完善程度、规范统一执行的程度等明显不足。基于当前的具体管理实践,采用文献查阅、对比分析、现场访谈等研究方法,归纳总结海船船员培训合格证评估工作中存在的问题,并提出相应的对策建议。
关键词:STCW公约;海船船员;培训合格证;评估;考试
一、引言
我国船员规模较大,根据《2023年中国船员发展报告》,截至2023年底,全国注册船员总数超198万人,同比增长4.5%。2021年,交通运输部、教育部等六部门联合印发了《加强高素质船员队伍建设的指导意见》,明确提出要强化实践教学和实际操作训练要求,提高船员的关键操作能力,同时,深化船员培训考试发证管理改革。加强对海船船员培训合格证考试管理工作的研究,推动合格证评估工作的优化完善,充分发挥考试的指挥棒作用,可以切实推进船员培训质量的提升, 同时也是契合船员考试发展改革背景、落实六部门《加强高素质船员队伍建设的指导意见》的具体有效举措。
海船船员培训合格证是表明持证船员具有在海上从业、生活需具备的基本知识和技能的有效文书,同船员适任证书同等重要,是伴随海船船员职业全生命周期的必备证书。船员通过合格证培训考核并具备相应知识和技能,是保障海上生命财产安全和环境清洁的关键,同时也是船员申请适任证书许可的必要条件之一。2023年10月至2024年9月,海事管理机构共完成海船船员各类考试43.5万人次,其中培训合格证考试26.1万人次,占比60.1%。培训合格证考试是海事管理机构考试工作的主要组成部分之一,因此,加强海船船员培训合格证考试管理,规范评估各项工作,其意义重大。
二、海船船员培训合格证评估工作现状
( 一 ) 海船船员培训合格证管理制度调整
我国作为《1978年海员培训、发证和值班标准国际公约》( STCW公约 ) 的首批缔约国,海船船员培训合格证管理制度紧跟公约的修订而不断完善。最主要的几次调整有:1997年,在多个文件中对船员基本安全、精通救生艇筏和救助艇、高级消防等专业培训合格证以及散装液体货船船员、客船和滚装客船船员等特殊培训合格证的培训、考试和发证工作做出规定;2003年,对船舶和公司保安员专业培训、考试和发证管理进行规范;2012年,主管机关将分散在各个文件中的培训合格证要求整合统一,印发了《中华人民共和国海船船员培训合格证书签发管理办法》,并发布了相应的考试大纲和评估规范;2019年,根据STCW公约修正案印发了《中华人民共和国海事局关于印发〈中华人民共和国海船船员培训合格证书签发管理办法〉的通知》( 海船员〔2019〕308号 );2024年11月,中华人民共和国海事局重新发布了《中华人民共和国海船船员培训合格证书签发管理办法》。在适任标准方面,根据培训管理规则和考试发证规则的要求,先后在2021年和2022年印发了2021版《海船船员培训大纲》( 下称“培训大纲”) 和2022版《海船船员考试大纲》( 下称“考试大纲”)。
( 二 ) 海船船员培训合格证的评估现状
根据分工授权,海船船员培训合格证的考试评估工作大多由船员培训机构所在地的分支海事管理机构承担,因此,开展相应评估工作的海事管理机构较多。为全面履行经修正的STCW公约,规范海船船员评估工作,中国海事局依据2012年的《中华人民共和国海船船员培训合格证考试大纲》修订和制定了《中华人民共和国海船船员培训合格证评估规范》( 下称“合格证评估规范”),该规范自2012年10月1日起正式施行,并沿用至今。此外,培训大纲和考试大纲对申请取得相应合格证的船员需掌握的实践技能与要求、评估内容进行了规定,对培训合格证的评估工作起到了指导作用。
三、海船船员培训合格证评估工作的不足
( 一 ) 适任标准的匹配问题
一是部分适任标准与STCW公约[1]对比有偏差,例如T11的考试大纲中,只有“LNG 储罐和燃料管系泄漏时应急反应”评估内容,没有考虑甲醇等其他低闪点燃料。针对公约中要求的《IGF规则》涉及的船舶燃料的范围,尤其是考虑到当前新造船舶中甲醇、氨等作为替代燃料的快速发展趋势,需要在适任标准中对新业态和新需求进行补充完善。二是培训大纲和考试大纲作为我国船员适任标准的重要文件,部分项目的适任要求不一致,见表1。T04和T05培训项目的考试大纲有部分要求内容超出培训大纲,给组织实施评估工作的考官和评估员带来一定程度的困惑,不利于评估工作的规范统一。
表1 大纲适任要求匹配问题

( 二 ) 评估内容存在交叉
经梳理发现,考试大纲中的多处评估内容存在交叉甚至重复的情况。例如,精通急救培训中“能准确观察和测量生命体征:体温、呼吸、脉搏、血压、瞳孔”的评估内容,也出现在船上医护培训评估要求中。根据《海船船员培训合格证书签发管理办法》申请取得Z06培训合格证的船员,均同时需取得Z05培训合格证,因此,Z06的考生会两次参加“能准确观察和测量生命体征”的评估。具体情况见表2。
表2 评估内容交叉点梳理

( 三 ) 考试大纲与评估规范不匹配
对比考试大纲和现行有效的合格证评估规范,发现两者有较多的不匹配的内容。其原因是考试大纲基于2021年发布的培训大纲和2019年发布的《海船船员培训合格证书签发管理办法》设置考试科目和考试内容,而合格证评估规范基于2012年的相关文件制定[2]。具体表现在:
1.评估项目增多,缺少评估规范指导
部分培训合格证评估项目,在考试大纲中有实操评估内容,但合格证评估规范中没有涉及,因此,相应培训合格证评估项目缺少统一的评估规范。相关的培训合格证项目见表3。
表3 新增的评估项目

2.评估项目细分,与评估规范不一致
部分培训合格证评估项目在考试大纲中被细分为多个项目,而在合格证评估规范中只有一个项目。这些项目存在与评估规范不一致的问题。涉及的培训合格证项目见表4。
表4 细分的评估项目

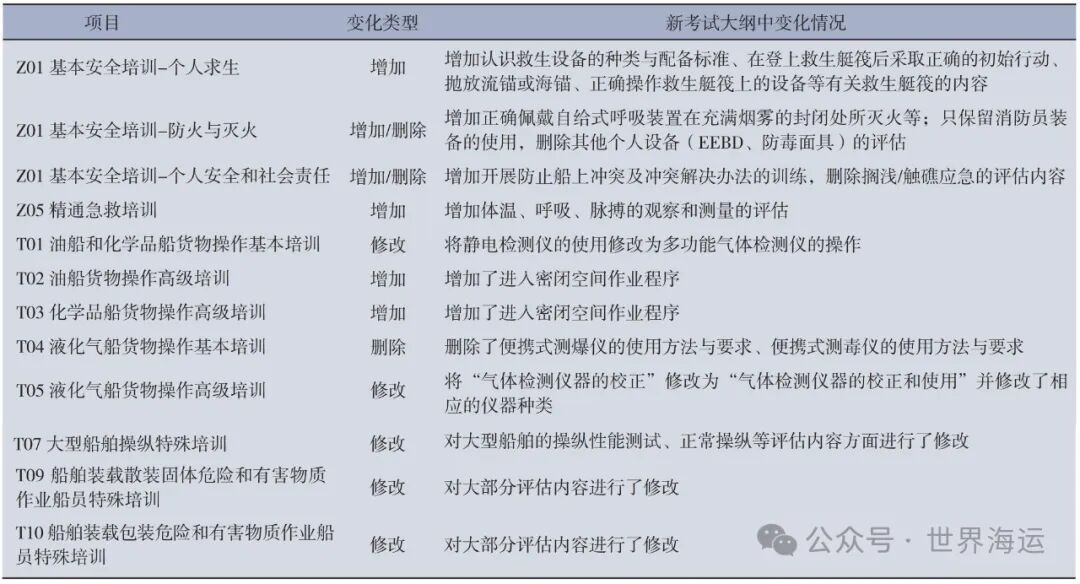
3. 评估内容调整,评估规范不适用
虽然评估项目相同,但实操评估内容发生了调整变化,原评估规范不适用或者不完全适用。涉及的项目见表5。
表5 评估内容调整的项目

( 四 ) 评估方式的有效性和环保性有待加强
目前海船船员合格证的评估主要采用口述、回答问题、现场实操等方式开展,对于一些存在安全危险性、环境危害性和高成本、高耗时的评估项目,采用以上常见的评估方式不太合理,不能完整、真实、全面评价考生的实际能力。例如,在精通救生艇筏和救助艇培训合格证的评估中,针对考生关于救生艇收放能力的评估,尤其是在自由滑落式救生艇的释放和回收方面,出于安全考虑,基本不能现场实操,而是大多采用问答、口述等方式开展;同时,现行的评估规范中,对于“仅有沿海航区高级船员培训资质的培训机构”可不评估自由滑落式救生艇的收放操作,其合理性有待商榷,也明显影响到评估效果。在基本安全培训合格证的防火与灭火部分的评估中,针对不戴呼吸装置进入或通过已喷注了高膨胀泡沫的舱室、佩戴自给式呼吸装置在充满烟雾的封闭处所灭火和开展营救等评估内容,需营造已喷注了高膨胀泡沫的舱室、充满烟雾的封闭处等真实场景,但会导致以下问题:一是需要的准备时间很长,给评估工作带来困难;二是需要使用化学物质产生泡沫、制造烟雾,给水土、大气等造成污染。在基本安全培训合格证的个人安全和社会责任部分的评估中,采用面对面回答问题、实操等会耗费大量评估时间和评估资源。在高级消防的消防演练、客船船员特殊培训的应急演练方面,缺少真实的任务场景,紧迫性和真实感不强。因此,部分评估内容采用传统的评估方式不能满足实际需要,不能真实考查考生实际水平。
( 五 ) 评估标准执行不够统一
当前评估规范中的评估标准不够细化,仅有“熟练”“比较熟练”“熟练程度一般”“操作较差”,此外,没有对评估流程、评估场地及设备的准备等方面的要求,没有提供相应的评估题卡样本供参考[3],对开展合格证评估的考官和评估员在标准判定、评估过程的规范管理、评估的规范记录等方面的指导不够,从而导致全国各地海船船员培训合格证评估标准执行不够统一,影响评估工作的规范有序开展。
四、优化对策
( 一 ) 完善适任标准,满足发展需要
针对大纲不完全匹配的地方,建议根据经修正的STCW公约要求,进一步梳理和核对涉及培训合格证项目的适任标准,在适当时机对培训大纲和考试大纲中的适任要求进行合理修订。充分考虑新业态的发展需要,保证部分项目的适任标准完全涵盖公约的要求。通过修订保持两个大纲统一,对于考试大纲要求高于培训大纲的,建议在培训大纲或考试大纲下一次修订时予以考虑。而对于考试大纲要求低于培训大纲的,为了保证培训质量,建议加强现场监管,督促培训机构落实培训主体责任,严格按经确认的培训课程开展培训,并做好学员的内部考核。
( 二 ) 优化评估内容并做出合理安排
对于评估内容存在交叉重复的问题,建议分情况做出合理安排:一是对于基本培训中必须要求掌握的内容,如心肺复苏术、穿着救生衣扶正倾覆救生筏、便携式灭火器的使用等,若在其他高级培训项目再进行评估,则需要在评判标准上做出合理安排,以充分体现基本培训和高级培训之间的差别。二是对于同一评估内容,且评判标准要求也一样的适任要求,建议充分考虑已接受培训和考试的情况和结果,在新申请项目的评估中,合理利用已有经历和结果,优化“对表明适任能力的方法”的选择。例如:申请持有船上医护培训合格证 ( Z06 ) 的船员,需同时持有精通急救培训合格证 ( Z05 ),这两个项目中均有生命体征检查的评估内容,且评判标准相同;类似的,还有Z09和Z08评估中关于“识别保安风险和威胁”的内容,T02和T03评估中关于“进入密闭空间作业程序”的内容等。
( 三 ) 尽快修订完善评估规范
由于现有的评估规范和考试大纲或培训大纲有较多明显不匹配的地方,为保障合格证评估工作的规范有序开展,建议尽快修订完善评估规范。建议全面梳理现有评估规范在评估项目、评估内容、评估标准等方面存在的问题,明确修订方向;针对T11、T12等新增且急需开展的培训评估项目,充分发挥航运公司、船员培训机构现有资源和经验的作用,尽快编制规范合理、可操作性强的评估规范,在部分考点先行先试,并进一步修改完善。
( 四 ) 丰富评估方式,提升评估实效
随着社会的发展,新的科学技术在各行各业中逐步得到应用。如将人工智能 ( AI )、虚拟现实 ( VR )、模拟器等技术在船员合格证评估中应用[4],能解决评估期间的人员安全、环境保护和场景真实性等制约评估工作有效开展的问题。因此,建议充分发挥船员考试专家委员会的作用,联合各大航海类院校和科研机构,加快研究探索AI、VR、模拟器等在合格证评估中的应用,最大限度地营造更加真实的评估场景[5],丰富评估方式,解决评估中存在的实效性和环保性等方面的问题。
在丰富评估方式的同时,需进一步优化评估方式的选择,在保证效果的前提下,合理选择评估方式,这是提高评估效率的有效途径。例如,基本安全培训合格证的个人安全和社会责任部分的评估,主要采用面对面回答问题的方式,具有效率低下的缺点,建议改为书面作答方式,集中评判;或者采用人机对话方式,机器和人工评判配合,一定程度上可减少人为的主观因素干扰,大大提升评估效率,且能保证评估质量,在评估的客观性和记录的可追溯方面有更好的效果。
( 五 ) 细化评估标准并督导落实
为保障培训合格证评估工作实现全国统一标准,进一步细化评估标准是必然选择。在细化标准时,重点要对评估要素、评判标准进行细化;同时,建议对评估流程、评估场地及设备的准备等方面进行规定,以全面、完整、可操作性强的评估标准指导全国的合格证评估工作;最后,通过评估场地的全程、无死角的音视频监控和海事执法活动督查,督促考官和评估员严格落实相应标准。
参考文献:
[1] 国际海事组织.1978年海员培训、发证和值班标准国际公约(马尼拉修正案)[M].大连:大连海事大学出版社,2010.
[2] 中华人民共和国海事局.关于印发中华人民共和国海船船员评估规范的通知[EB/OL].(2012-09-28)[2024-05-01].https://www.msa.gov.cn/page/ article.do?type=hsfg&articleId=A2286D0A480 D48989EDB23DB461C74E8.
[3] 刘升友.海船船员适任评估存在的问题及对策[J].世界海运,2020,43(2):22-25.
[4] 孙健,王方金,李振宝,等.虚拟现实(VR)技术在船员合格证教学中的应用[J].航海教育研究,2017,34(1):61-63.
[5] 王方金,戴树龙.基于场景任务的海船船员培训合格证实训和评估模式[J].航海教育研究,2020,37(2):37-40.
作者简介:
刘升友,湛江海事局船员考试中心,副主任。
本文刊发于《世界海运》2024年第12期,转发须注明作者和原文出处。
编辑部地址:大连市凌海路1号 大连海事大学文源楼515室 ( 116026 )
E-mail:worldshipping@dlmu.edu.cn
投稿网址:hyzz.cbpt.cnki.net
电话:( 0411 ) 84729602
传真:( 0411 ) 84729692

